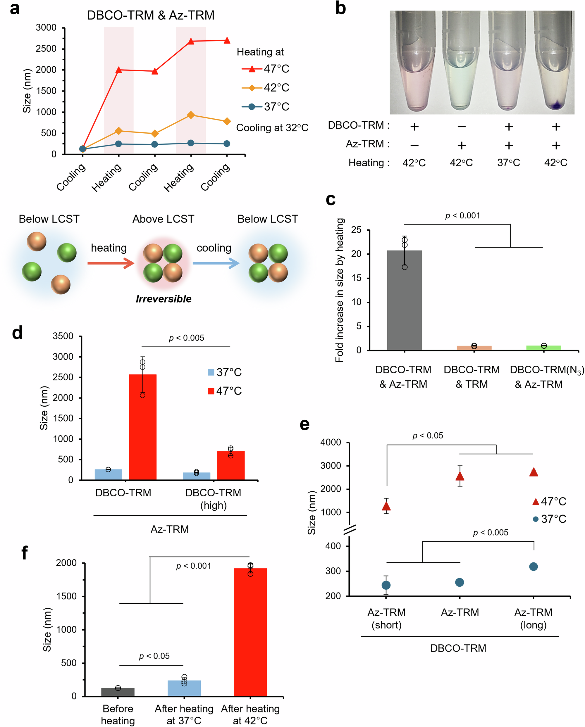
Fig. 3: Thermally induced crosslinking between DBCO-TRM and Az-TRM.
From: Heat-guided drug delivery via thermally induced crosslinking of polymeric micelles

a Irreversible response to heating of a mixture of DBCO-TRM and Az-TRM. b Photographs of the micellar aggregates. c Effect of inhibition of azide-alkyne click chemistry. d Comparison of micelle aggregation using DBCO-TRM with a higher LCST. e Effect of azide-containing polymer length on the micellar aggregation. f Control of micellar aggregation by temperature in the presence of serum. These data were obtained by measuring micelle mixture at 1 mg/mL (mean ± SD, n = 3, Student’s t test).