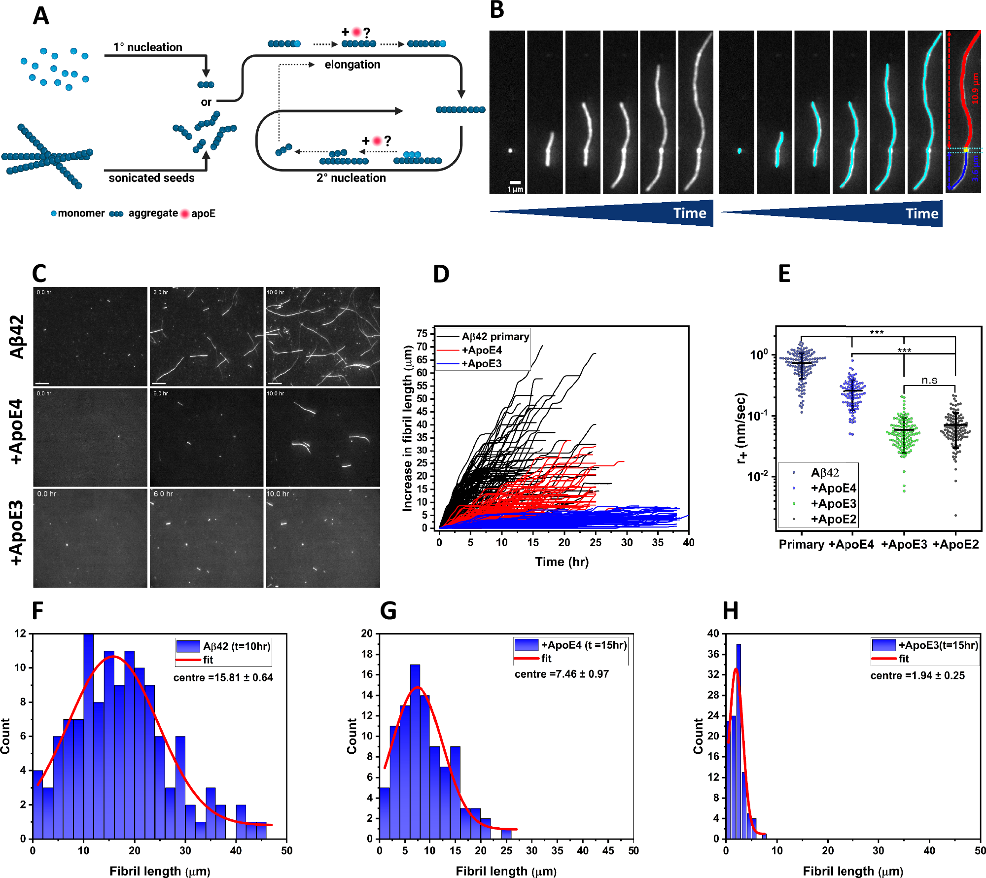
Fig. 1: Isoform-dependent effect of apoE on the elongation of the Aβ42 fibrils.

A Schematic representation of the important reaction steps involved in Aβ42 aggregation. Aggregates are formed by primary nucleation or introduced through sonicated preformed fibrils. Fibril mass increases by monomer addition to the fibril ends or by replication through secondary nucleation and elongation. B Single fibril growth was monitored in TIRFM (left), and growth rates were monitored by tracking (Cyan) of single fibrils (right). Extreme right panel: fast-growing end is colored with red and slow-growing end with blue to show polarised growth of fibrils. (Data from seeded growth of 2 µM Aβ42). C Aggregation of 2 µM Aβ42 in 1x PBS pH 7.4, 25 ⁰C, in presence of 1 nM monomer equivalent seeds with no apoE (top 0 h, 3 h, 10 h); 150 nM apoE4 (middle 0 h, 6 h, 10 h); and 150 nM apoE3(bottom 0 h, 6 h, 10 h) monitored in real-time in TIRFM. scale bar 5 µm.D Tracking time traces of single fibril growth with no apoE(black), in presence of 150 nM apoE4(red) and with 150 nM apoE3(blue). The rate of elongation is slowed down when apoE is present. E The rate of elongation of the fibrils in absence and presence of apoE2, apoE3 and apoE4. Each dot reresents a single fibril. The error bar represents mean ± SD; *P < 0.05, **P < 0.01 and ***P < 0.001 (two-sample Student’s t test)) (n = 127 for Aβ42 only; n = 92, n = 121, n = 113 for apoE4, apoE3 and apoE2 containing samples respectively). F Histogram of the fibril length of Aβ42 with no apoE at t = 10 h. Panels (G) and (H) show the distribution of the fibril length at t = 15 h in presence of 150 nM apoE4 and apoE3 respectively. Fitting with a Gaussian (red) shows a shift in the centroid fibril length from 15.8 µm in Aβ42 (F) to ≈7.5 µm in Aβ42+apoE4 (G) and ≈ 2μm in Aβ42+apoE3 samples (H).