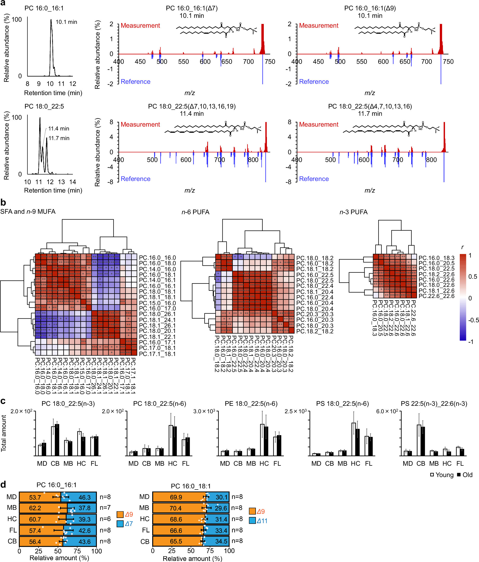
Fig. 4: Characterization of lipid molecules at the structural depth of the C=C position.

a Chromatograms and MS/MS spectra of structural isomers with different C=C positions. b Hierarchical clustering analysis using the correlation coefficient between PC molecules. Saturated FA (SFA) and n-9 MUFA, n-6 PUFA, and n-3 PUFA were analyzed using the same methods as in Fig.Ā 3c. c Total amounts of constituent molecules in each region and age. Error bars indicate the standard deviations of the four biological replicates in each group. d The ratios of PC 16:0_16:1(Ī7) and PC 16:0_16:1(Ī9) and ratio of PC 16:0_18:1(Ī9) and PC 16:0_18:1(Ī11) among tissues. Error bars indicate the standard deviations of the biological replicates in each group where both young- and aged marmosets were included. Due to the limit of detection in the data-dependent acquisition mode for PC 16:0_16:1, total three samples containing one midbrain and two medulla samples were excluded. PC 14:0_18:1 isomers may be present as minor contaminants within the peak at 10.1āmin; however, their contribution is negligible in marmoset brain regions. Further details are shown in Fig.Ā S7.