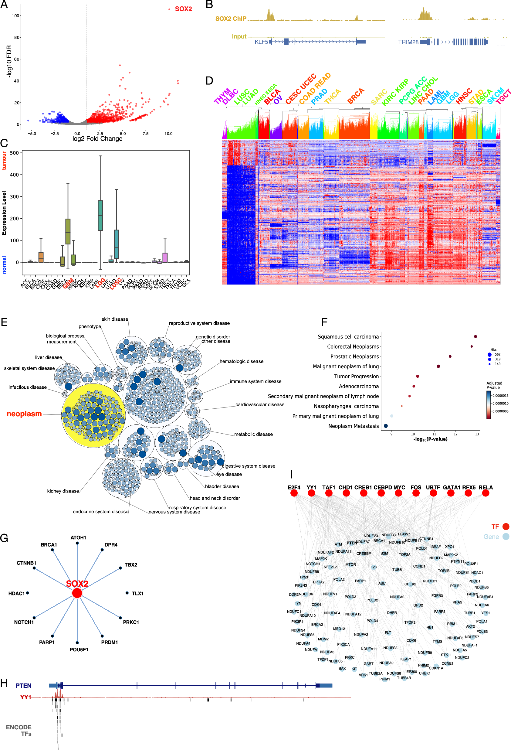
Fig. 2: Multi-modal data integration and disease signatures.

A Differential expression analysis from proprietary RNA-seq data identified SOX2 as the most upregulated gene in SOX2-dependent LUSC. B SOX2 ChIP-seq analysis revealed direct binding sites of KLF5 and TRIM28, providing insights into its transcriptional regulatory role. C Pan-cancer analysis of SOX2 expression in normal versus cancer samples using ENCODE and TCGA data confirmed significant SOX2 upregulation in LUSC. D Heatmap of TCGA samples clustered based on LUSC-specific cancer genes identified through comparative analysis of LUSC versus other cancer types. Rows represent individual LUSC-specific genes, and columns represent 31 TCGA cancer types. Red indicates upregulation, and blue indicates downregulation. Lung cancer types (LUSC and LUAD) cluster together, as do other foregut-origin cancers, including squamous types (LUSC, HNSC, and ESCA). E Disease enrichment analysis using OpenTargets confirms SOX2’s predominant association with neoplasms. F DisGeNet over-representation analysis demonstrates that SOX2-dependent DEGs are significantly enriched in epithelial carcinomas, particularly squamous subtypes. G Protein-protein interaction (PPI) network from OmniPath shows 12 direct interactors of SOX2. H Example of transcription factor binding sites (TFBS) from ENCODE, showing YY1 binding to the PTEN gene. I Regulatory map of 12 transcription factors upstream of SOX2, highlighting their interactions with downstream target genes in SOX2-dependent LUSC.