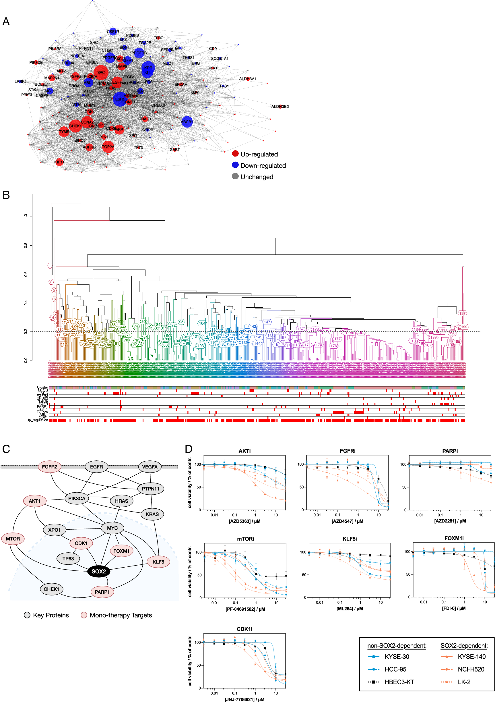
Fig. 4: Prioritisation, drug simulation, and experimental validation of druggable monotherapy targets for SOX2-dependent LUSC.

A Interaction network of candidate targets. Red nodes represent upregulated proteins, and blue nodes represent downregulated proteins in LUSC. Node size corresponds to the number of candidate drugs targeting each protein, with larger nodes such as MTOR and CDK1 indicating highly targeted hubs. B Hierarchical clustering dendrogram illustrating the relationships between candidate drugs. The colours indicate pathway classifications, such as the PI3K-AKT pathway, cell cycle regulation, and WNT signalling. Upregulated targets are annotated at the bottom, aligning with specific drug clusters. This panel highlights the overrepresentation of upregulated targets in key oncogenic pathways, further supporting their therapeutic potential in SOX2-dependent LUSC. C Druggable pathways associated with the prioritised monotherapy targets. The network highlights connections between FGFR2, PI3K-AKT, and RAS pathways as upstream regulators of SOX2, with implications for therapeutic intervention. D Dose-response curves showing the effect of inhibitors targeting the 7 prioritised monotherapy proteins in SOX2-dependent (orange) and non-SOX2-dependent (blue, black) cell lines. Cells were treated with half-logarithmic concentrations from 3 to 30,000 nM for 72 h, and viability was assessed using a resazurin-based assay. Data are presented as mean ± SEM from three independent experiments. The distinct sensitivity of SOX2-dependent cell lines, particularly to inhibitors such as PF-04691502 (MTOR inhibitor) and JNJ-7706621 (CDK1 inhibitor), demonstrates the specificity and efficacy of these prioritised targets.