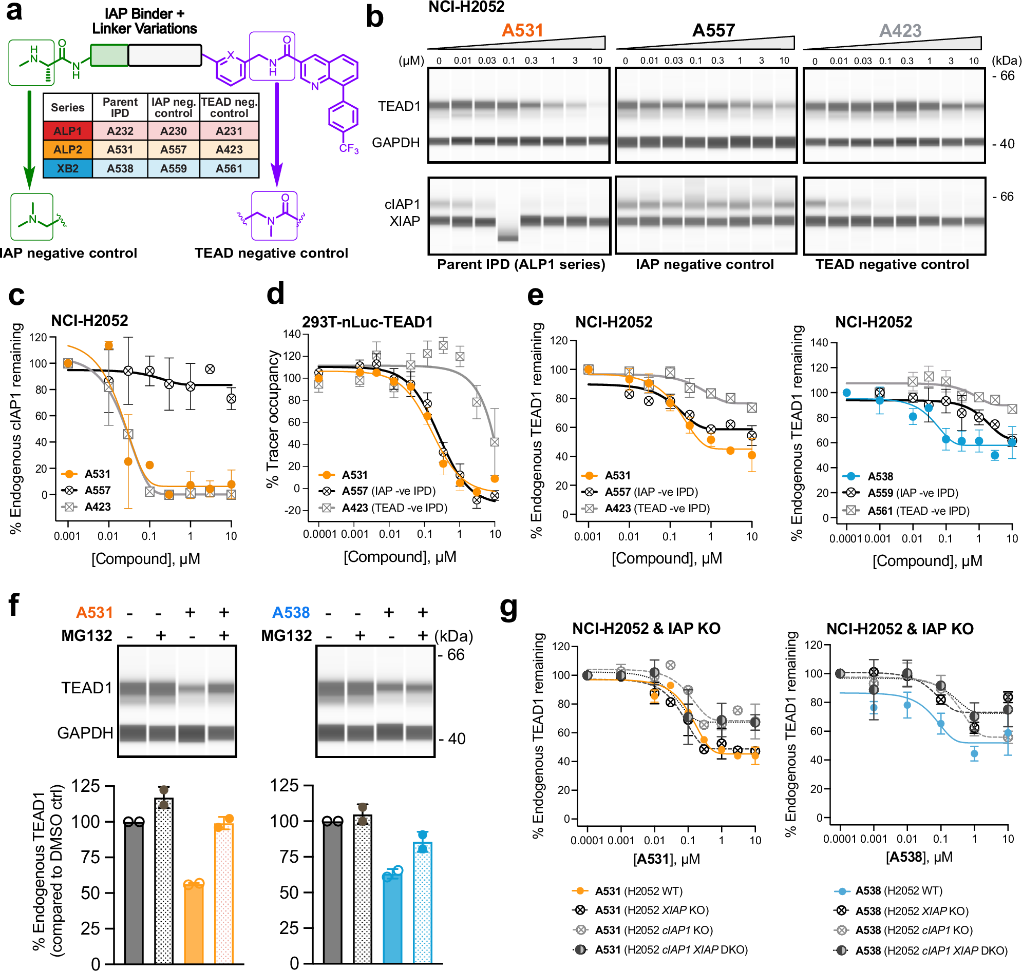
Fig. 3: Endogenous TEAD1 degradation profiling of IPD hits and negative controls.
From: Expanding the toolbox to develop IAP-based degraders of TEAD transcription factors

a Molecular matched pair IAP- or TEAD-negative controls were generated by modification of the IAP BIR binding N-methylalanine group with N,N-dimethylglycine or TEAD binding central amide -NH methylation (refer Supplementary Fig. 3a for full chemical structures of IPD negative controls). b Profiling of endogenous TEAD1 and cIAP1 degradation using capillary western electrophoresis (20 h treatment, dose titration and DMSO, NCI-H2052 cells). % Endogenous TEAD1 and cIAP1 degradation was quantified relative to DMSO samples, and dose response curves (as in c, e, g) fitted using one-phase decay model to calculate Dmax and DC50 values. c Endogenous cIAP1 auto-degradation curves in NCI-H2052 cells for ALP2 A531 (orange line) and matched IAP and TEAD negative control IPDs (black and gray lines, respectively). d Profiling of IPDs in cellular TEAD1 target engagement assay. Dose–response NanoBRET signal was measured for displacement of a fluorescent TEAD tracer from NanoLuc-TEAD1 (HEK293T cells) following treatment with ALP2 A531 (orange line) and matched IAP- and TEAD- negative IPD controls (A557, A423; black and gray lines respectively) and percentage tracer displacement plotted relative to a vehicle control. Data represent mean ± SD of n = 3 independent experiments. e Endogenous TEAD1 degradation curves for ALP2 A531 (left, orange line) and XB2 A538 (right, blue line) and matched IAP and TEAD negative IPD controls (black and gray lines respectively). f Proteasome dependency analysis for ALP2 A531 (orange) and XB2 A538 (blue). Top panel shows western blot analysis of NCI-H2052 cells treated for 16 h with DMSO, 3 µM compound ±5 µM MG132. Bottom panel shows bar graph of % endogenous TEAD1 degradation relative to DMSO-treated cells. g IAP dependency of ALP hit A531 (orange) and XB2 hit A538 (blue) in isogenic WT and IAP KO NCI-H2052 lines. Plot shows endogenous TEAD1 degradation after 20 h compound treatment (5 concentrations with ten-fold serial dilutions starting from 10 µM and DMSO vehicle control) assessed in NCI-H2052 wildtype cells (orange/blue line), cIAP1 KO (gray dashed line), XIAP KO (black dashed line) and cIAP1/XIAP DKO (black dotted line) cell lines. All data points for endogenous degradation curves represent mean ± SD of n = 2 biologically independent experiments, except n = 5 for A531 and n = 3 for A538 in (e) and n = 3 for (g). All uncropped blot images are available in Supplementary Data 1.