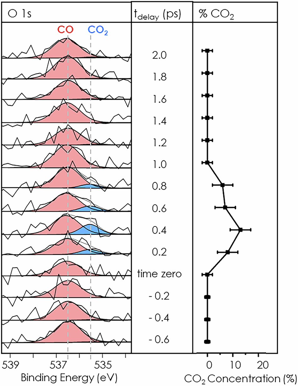
Fig. 1

Left panel: Deconvoluted time-resolved O 1s core level spectra binned by 200 fs steps reveals ultrafast CO (red) oxidation to CO2 (blue) on rutile (110) at 80 K at FLASH. Right panel: CO2 concentration obtained from the integrated O 1s core level. The data were taken within the first 15 min after flash-annealing the surface.