Abstract
Decreased adipose tissue oxygen tension and increased expression of the transcription factor hypoxia-inducible factor–1α (HIF-1α) can trigger adipose tissue inflammation and dysfunction in obesity. Our current understanding of obesity-associated decreased adipose tissue oxygen tension is mainly focused on changes in oxygen supply and angiogenesis. Here, we demonstrate that increased adipocyte oxygen demand, mediated by activity of the mitochondrial protein adenine nucleotide translocase 2 (ANT2), is the dominant cause of adipocyte hypoxia. Deletion of adipocyte Ant2 (also known as Scl25a5) improves obesity-induced intracellular adipocyte hypoxia by decreasing obesity-induced adipocyte oxygen demand, without effects on mitochondrial number or mass, or oligomycin-sensitive respiration. This effect of adipocyte ANT2 knockout led to decreased adipose tissue HIF-1α expression and inflammation with improved glucose tolerance and insulin resistance in both preventative and therapeutic settings. Our results suggest that ANT2 may be a target for the development of insulin-sensitizing drugs and that ANT2 inhibition might have clinical utility.
Similar content being viewed by others
Main
Obesity is the most common cause of insulin resistance in humans and the obesity epidemic is driving a parallel rise in the incidence of type 2 diabetes mellitus1. In obesity, expanded adipose tissue depots exhibit altered glucose and lipid metabolic profiles, which contribute to systemic metabolic abnormalities2. In addition to storing excess energy as triglycerides, adipose tissue has an active role in maintaining systemic metabolic homeostasis through a multimodular communication system with other tissues, including liver, skeletal muscle, pancreatic endocrine cells and brain2,3. For example, adipocytes release multiple hormones and cytokines, including leptin, adiponectin and TNFα (refs 4,5,6), as well as different lipid metabolite species including palmitoleate and conjugated fatty acids5,7. These molecules can act in a paracrine and/or endocrine manner to regulate adipose tissue inflammatory tone and systemic energy balance and metabolism.
In obesity, macrophages and other immune cell types accumulate in adipose tissue3,8. These immune cells release cytokines, chemokines and microRNA-containing exosomes that can gain access to the circulation and modulate systemic lipid and glucose homeostasis9,10,11. Many in vitro and in vivo studies have shown that genetic or pharmacologic inhibition of pro-inflammatory pathways in mice can block migration or accumulation of macrophages in adipose tissue with beneficial effects on glucose tolerance and systemic insulin sensitivity3,12,13,14,15,16.
Recently, we17 and others18,19 have proposed that decreased adipose tissue oxygen tension and increased adipocyte hypoxia-inducible factor-1α (HIF-1α) expression can be an initiating trigger for adipose tissue inflammation and dysfunction. During the course of high-fat diet (HFD) and obesity, a decrease in intracellular adipocyte oxygen tension with increased HIF-1α protein expression precedes macrophage accumulation and pro-inflammatory gene expression17. HIF-1α is a ubiquitous transcription factor abundantly expressed in most cell types20. In normoxic conditions, prolyl hydroxylase domain proteins (PHDs) bind to HIF-1α. PHD-dependent HIF-1α hydroxylation targets HIF-1α for ubiquitin-dependent proteasomal degradation. In hypoxic conditions, PHDs become inactive, leading to HIF-1α stabilization and increased expression of HIF-1α and its target genes involved in hypoxia responses, angiogenesis, macrophage chemotaxis and oxidative stress20. Moreover, adipocyte-specific HIF-1α knockout mice are protected from obesity-induced adipose tissue inflammation and systemic insulin resistance17,21,22.
Tissue oxygen tension is maintained by the balance between oxygen demand and supply. Oxygen supply is compromised in obese adipose tissue (particularly in subcutaneous adipose tissue) and diffusion of oxygen to the cytosol might be limited by enlarging adipocyte size23. Although the effects of obesity on adipose tissue vascular function and oxygen supply have been well studied24, the impact of obesity on adipose tissue oxygen demand is not clearly understood.
Recently, we proposed that increased intracellular saturated free fatty acid (FFA) levels stimulate an adenine nucleotide translocase 2 (ANT2, also known as SLC25A5)-dependent increase in uncoupled mitochondrial respiration17. This leads to increased oxygen consumption and a state of relative adipocyte hypoxia with increased HIF-1α expression. In this study, we have generated adipocyte-specific ANT2 knockout (ANT2 AKO) mice and assessed changes in oxygen balance, HIF-1α expression and inflammation within adipose tissue and adipocytes. We found that both decreased oxygen supply and ANT2-mediated increased oxygen consumption contribute to decreased interstitial oxygen tension in obese adipose tissue, but that increased oxygen demand is the major determinant of intracellular hypoxia and increased HIF-1α expression.
Results
Generation of adipocyte-specific ANT2 knockout mice
We previously proposed that ANT2 mediates saturated fatty acid–induced increased uncoupled respiration, leading to relative hypoxia and increased HIF-1α expression in white adipocytes17. To investigate the role of adipocyte ANT2 in obesity-induced adipose tissue hypoxia, inflammation and insulin resistance, we generated ANT2 AKO mice using the Cre-loxP system (Ant2fl/fl:Adipoq-cre+/–). Cre– Ant2 floxed mice (Ant2fl/fl:Adipoq-cre–/–) were used as wild-type (WT) controls. As we expected, Ant2 mRNA expression was significantly lower in epididymal (eWAT), inguinal (iWAT) and interscapular brown (BAT) adipose tissues of ANT2 AKO mice than in WT mice (Fig. 1a). Lower Ant2 expression was restricted to adipocytes, and Ant2 expression was not different in stromal vascular cells (SVCs) of eWAT or in other tissues such as liver and muscle of ANT2 AKO mice as compared with WT mice (Fig. 1a,b). Ant1 (also known as Slc25a4) mRNA expression was not different in any of the tissues (including eWAT) and cell types examined in the ANT2 AKO mice compared with WT mice.
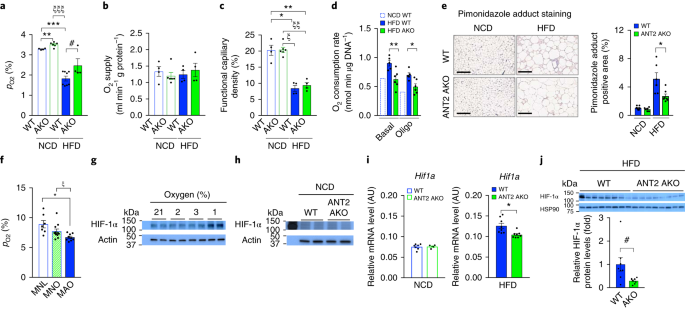
a, mRNA expression of Ant1 and Ant2 in different tissues of WT and ANT2 AKO mice fed HFD for 12 weeks (n = 6 mice per group). *P = 0.00038, **P = 0.0062 and ***P = 0.0056 versus WT controls. AU, arbitrary unit. b, mRNA expression of Ant1 and Ant2 in primary adipocytes (n = 14 mice per group) and SVCs (n = 8 mice per group) isolated from eWAT of WT and ANT2 AKO mice. *P = 8.25 × 10−17 versus WT controls. c, Body weight gain on HFD (n = 17 and 22 for WT and AKO mice, respectively). d, Average daily food intake in HFD WT (n = 5 mice) and ANT2 AKO mice (n = 6 mice). e–g, Metabolic rates (heat generation, e; locomotor activity, f; respiratory exchange rate (RER), g) of HFD WT and ANT2 AKO mice (n = 6 mice per group). Data points from individual mice were omitted in the graph to more clearly show mean values and error bar sizes. Statistical analyses were performed by two-way ANOVA. XTOT, total horizontal motor activity; XAMB, amulatory activity; VCO2, carbon dioxide production; VO2, oxygen consumption. h, Tissue weights of eWAT of HFD WT (n = 13) and ANT2 AKO (n = 18) mice. BW, body weight. i, Hematoxylin and eosin (H&E) staining (left) of eWAT and the frequency distribution of adipocyte sizes (middle) and average adipocyte volume (right). n = 8 (7,944 cells) and 6 (4,334 cells) mice for WT and AKO, respectively. Scale bar, 200 μm. *P = 0.0064, **P = 0.0022, ***P = 0.018 and #P = 0.010 versus WT controls. Box plot element and lines indicate the range of minimum to maximum and curve fits, respectively. j, The frequency distribution in i was divided into tertiles and right-hand bars show ratio of lowest and highest adipocyte size tertiles. Statistical analyses in panels a,b,h–j were performed by two-tailed Student’s t-test. All data are presented as mean ± s.e.m.
Body weight and food intake were comparable in WT and ANT2 AKO mice on both normal chow diet (NCD) and HFD (Fig. 1c,d and Supplementary Fig. 1). Physical activity and heat generation were also similar between the two groups (Fig. 1e,f). The respiratory exchange ratio was slightly but significantly greater in ANT2 AKO mice than in with WT controls (Fig. 1g), suggesting that the knockout mice exhibit a greater preference for glucose over lipid as an energy source. Histologic analysis of epididymal adipose tissue revealed that deletion of Ant2 conferred greater adipocyte size by ~23% and proportionally greater adipose tissue mass (Fig. 1h,i). Because the increases in adipocyte volume and adipose tissue mass were comparable, ANT2 AKO probably does not change overall adipocyte number. This is shown by the corresponding decrease in small adipocytes and increase in larger ones (Fig. 1j).
ANT2 AKO improves relative hypoxia and decreases HIF-1α
To assess the effect of adipocyte Ant2 deletion on adipose tissue oxygen balance, we measured interstitial oxygen tension and oxygen supply in adipose tissue, along with oxygen consumption in primary adipocytes. Consistent with previous reports18,19, HFD and obesity decreased interstitial oxygen tension in visceral adipose tissue in WT mice and Ant2 was abundantly expressed in eWAT (Supplementary Fig. 2a,b). Interstitial oxygen tension in eWAT, mesenteric WAT and iWAT was measured in individual mice on NCD and HFD, with consistently lower oxygen tension in HFD versus NCD mice (Fig. 2a). eWAT Ant2 expression was similar in HFD WT and NCD WT mice (Supplementary Fig. 2b), consistent with the view that increased ANT2 activity, but not expression, contributes to obesity-induced adipocyte oxygen consumption in obesity17. The effect of obesity to decrease adipose oxygen tension was mitigated in AKO mice (Fig. 2a). The lower interstitial oxygen tension in WT mice was not accompanied by lower arterial oxygen supply (Fig. 2b), but was associated with lower functional capillary density (Fig. 2c) and greater adipocyte oxygen consumption (Fig. 2d). The relative intracellular hypoxic state was exemplified by greater pimonidazole adduct staining in HFD WT adipocytes compared with ANT2 knockouts (Fig. 2e). Because pimonidazole forms protein adducts at oxygen tensions below ~1.3%, these results suggest that the intracellular oxygen concentration of adipocytes drops from interstitial levels down to ~1.3% or below.
a,b, Interstitial oxygen tension (a) and arterial oxygen supply (b) in eWAT of NCD or HFD WT or ANT2 AKO mice (n = 4, 6, 8 (or 4) and 4 mice, respectively). **P = 0.0041, ξξξP = 5.1 × 10−6 and ***P = 4.3 × 10−7 according to two-way ANOVA with post-hoc two-tailed t-tests between individual groups. #P = 0.073 (one-tailed t-test). c, Functional capillary density in eWAT of mice fed NCD or HFD (n = 4 mice per group). *P = 0.0015, **P = 0.0024, ξP = 3.0 × 10−5 and ξξP = 2.1 × 10−5. d, Oxygen consumption in primary adipocytes isolated from eWAT of WT or AKO mice fed HFD (n = 5 and 6 mice for HFD WT and HFD AKO, respectively). NCD WT mouse data was modified from a previous report17. Oligo, oligomycin. *P = 0.0074, **P = 0.011. e, Pimonidazole (brown) and H&E stainings of eWAT from WT (n = 6 mice) and ANT2 AKO (n = 7 mice) mice fed NCD or HFD. Scale bar, 200 μm. P = 0.037. f, Human subcutaneous abdominal adipose tissue oxygen tension. Subcutaneous abdominal adipose tissue oxygen tension in MNL (n = 7 participants), MNO (n = 11 participants) and MAO (n = 9 participants) participants. *P = 0.01, ξP = 0.028. g, Western blot analysis of HIF-1α protein expression at different oxygen conditions. h–j, Protein (h,j) and mRNA (i) levels of HIF-1α in eWAT of NCD (h,i) or HFD (i,j) WT or ANT2 AKO mice. Individual data points in h–j were collected from two WT and two knockout mice (h), seven NCD WT, five NCD knockout, eight HFD WT and HFD knockout mice (i), and eight WT and eight knockout mice (j). *P = 0.012 and #P = 0.045 according to two-tailed t-test. Similar results to those in g,h were obtained from at least two independent experiments. All data are presented as mean ± s.e.m. Statistical analyses in c–f were performed by ANOVA with post-hoc two-tailed t-tests between individual groups.
In a general sense, HFD WT and AKO mice showed metabolic phenotypes similar to humans with metabolically abnormal obesity (MAO) and metabolically normal obesity (MNO), respectively. This prompted us to evaluate adipose tissue oxygen tension in MNO and MAO in people. MNO and MAO were defined by the results of an oral glucose tolerance test and HbA1c values (Supplementary Table 1). Comparable to previous reports25,26, adipose tissue interstitial oxygen tension was generally two- to three-fold higher in humans than in mice (Fig. 2a,f). Interstitial adipose tissue oxygen tension was lower in people with obesity than metabolically normal lean (MNL) participants (Fig. 2f). Moreover, interstitial adipose tissue oxygen tension was lower in MAO than MNO participants, and this is similar to the directional changes in comparative interstitial adipose tissue oxygen tension values observed in WT and ANT2 AKO HFD-fed mice (Fig. 2a,f).
To provide insight into the effects of oxygen tension on HIF-1α expression, we incubated 3T3-L1 adipocytes in oxygen conditions ranging from 21% to 1%. Because eWAT interstitial oxygen levels were ~3.4% and 1.8% in lean and HFD-obese mice, respectively, we compared adipocyte HIF-1α expression at 2% and 3% oxygen. Adipocyte HIF-1α expression was not greater at 2% oxygen compared with 3% oxygen, but was significantly greater at 1% oxygen compared with 3% oxygen (Fig. 2g and Supplementary Fig. 2c).
In HFD WT mice, adipocyte oxygen consumption is significantly greater than in NCD mice17, and deletion of ANT2 blocked this obesity-induced increase. This effect was preserved in the presence of the ATP synthase inhibitor (oligomycin), indicating that the lower oxygen consumption in HFD ANT2 knockout adipocytes compared with WT was largely due to lower uncoupled respiration (Fig. 2d). Mitochondrial DNA content, citrate synthase activity and the levels of mitochondrial complex components were comparable in eWATs of HFD WT and ANT2 AKO mice (Supplementary Fig. 2d–f). Consistent with this, knockdown of ANT2 in 3T3-L1 adipocytes did not change citrate synthase activity or mitochondrial complex component expression (Supplementary Fig. 2g,h). Notably, the number of pimonidazole adduct–positive adipocytes was substantially lower in eWAT of HFD ANT2 AKO mice compared with HFD WT controls without changes in oxygen supply (Fig. 2b,e). Together, these results strongly suggest that relative intracellular hypoxia in obese adipocytes is due to ANT2-mediated increased uncoupled respiration and oxygen consumption and that interstitial oxygen concentration can be dissociated from intracellular oxygen pressure in ANT2 AKO mice.
We assessed whether the increased oxygen tension in ANT2 knockout adipocytes led to decreased HIF-1α expression using western blot analyses. On NCD, HIF-1α protein and mRNA expression was comparable in WT and knockout mice (Fig. 2h,i). However, in mice on HFD, the expression of HIF-1α protein and mRNA was significantly lower in ANT2 AKO mice than in WT mice (Fig. 2i,j). Clearly, the effects of the knockout were greater on HIF-1α protein compared with mRNA expression, consistent with the well-known view that oxygen regulates HIF-1α mainly by affecting protein stability27. Moreover, mRNA expression of HIF-1α target genes including Nos2, Cyr61 and Pdk1, which is increased in WT obese adipose tissue17, was also decreased in the eWAT of HFD ANT2 AKO mice (Supplementary Fig. 2i).
ANT2 AKO improves glucose tolerance and insulin sensitivity
To assess the metabolic consequences of adipocyte ANT2 knockout, we measured glucose and insulin tolerance in WT and ANT2 AKO mice. On NCD, glucose tolerance and fasting plasma insulin levels were comparable in WT and ANT2 AKO mice (Fig. 3a,b). However, on HFD, ANT2 AKO mice exhibited significantly greater glucose tolerance with lower fasting plasma insulin levels (Fig. 3c,d). Insulin tolerance was also substantially greater in HFD ANT2 AKO mice compared with WT controls (Fig. 3e). To quantitatively measure changes in insulin sensitivity in each of the classical insulin target tissues, liver, skeletal muscle and adipose tissue, we performed hyperinsulinemic euglycemic clamp studies. HFD ANT2 AKO mice displayed an ~39% increase in systemic insulin sensitivity as assessed by the increased glucose infusion rate (Fig. 3f). This increase was mostly due to increased hepatic insulin sensitivity. Thus, insulin-dependent suppression of hepatic glucose production was substantially greater in ANT2 AKO mice compared with WT controls (Fig. 3g,h). The ability of insulin to suppress plasma FFA levels indicates adipose tissue insulin sensitivity, and the insulin effect on plasma FFA suppression was also greater in ANT2 AKO mice than in WT controls (Fig. 3i and Supplementary Fig. 3a). However, insulin-stimulated glucose disposal rate, which primarily reflects skeletal muscle insulin sensitivity, was not changed by adipocyte ANT2 knockout (Fig. 3j). Consistent with this, insulin-stimulated Akt phosphorylation was markedly increased in eWAT and liver, but not muscle in HFD ANT2 AKO mice (Fig. 3k). Together these results suggest that ANT2 AKO mice are protected from HFD-induced glucose intolerance and insulin resistance mainly through increased adipose tissue and liver insulin sensitivity.
a, Glucose tolerance tests (GTTs) in NCD mice (WT, n = 10; ANT2 AKO, n = 5). b, Fasting plasma insulin levels in NCD mice (n = 11 and 6 mice for WT and ANT2 AKO, respectively). c, GTTs in mice fed HFD for 12 weeks (n = 11 and 8 mice for WT and ANT2 AKO, respectively). aP = 0.008, bP = 0.043 and cP = 0.028, according to two-way ANOVA with post-hoc two-tailed t-tests between individual groups. d, Fasting plasma insulin levels in HFD mice (n = 8 and 11 mice for WT and ANT2 AKO, respectively). e, Insulin tolerance tests (ITTs) in mice fed HFD for 12 weeks (n = 8 and 11 mice for WT and ANT2 AKO, respectively). aP = 0.020, bP = 0.002, cP = 0.030, dP = 0.005 and eP = 0.005 according to two-way ANOVA with post-hoc two-tailed t-tests between individual groups. f–j, Systemic and tissue-specific effects of ANT2 AKO were determined by hyperinsulinemic euglycemic clamp studies in mice fed HFD for 12 weeks (n = 4 and 6 mice for WT and ANT2 AKO, respectively). Glucose infusion rate (GIR) (f). Hepatic glucose production (HGP) (g). Hepatic glucose production suppression (h). Suppression of plasma FFA levels (i). Insulin-stimulated glucose disposal rate (j). k, Akt phosphorylation (p-AKT) in eWAT, liver, and muscle of WT and ANT2 AKO mice. Representative data from two independent experiments are shown. l, mRNA levels of adiponectin in eWAT and primary adipocytes of HFD WT and ANT2 AKO mice (n = 8 mice per group). *P = 0.027, ξP = 0.018. m,n, Western blot analysis of adiponectin protein levels in eWAT (m; n = 12 mice per group) and serum (n; n = 10 and 11 for WT and AKO, respectively) of HFD WT and ANT2 AKO. Representative images are on top of each bar graph. o,p, mRNA levels of inflammatory cytokines in primary adipocytes (o) or eWAT (p) of HFD WT (n = 16 mice) and ANT2 AKO (n = 10 mice per group) mice. q, Serum levels of PAI-1 and MCP-1 in HFD WT (n = 11 mice) and ANT2 AKO mice (n = 15 mice). Statistical analyses in d,f–i,l–q were performed by two-tailed Student’s t-test. All data are presented as mean ± s.e.m.
Adiponectin is secreted specifically from adipocytes and enhances insulin sensitivity in liver and skeletal muscle, whereas pro-inflammatory cytokines induce insulin resistance2. Adipoq mRNA levels were significantly increased in eWAT and primary adipocytes in ANT2 AKO mice (Fig. 3l). Moreover, serum and eWAT adiponectin protein levels were also increased in ANT2 AKO mice (Fig. 3m,n). Consistent with this, adiponectin expression was increased in ANT2 knockdown adipocytes (Supplementary Fig. 3b). In contrast, mRNA expression of pro-inflammatory cytokines such as Tnf, Il6 and Serpine1 (encoding PAI-1) was reduced in primary adipocytes or eWATs of ANT2 AKO mice with decreased plasma PAI-1 and MCP-1 levels (Fig. 3o–q).
ANT2 AKO protects from adipose inflammation and fibrosis
To investigate how deletion of adipocyte Ant2 led to decreased expression of pro-inflammatory cytokines, we measured adipose tissue macrophage (ATM) accumulation. Immunostaining of adipose tissue sections with antibodies to a macrophage-specific marker F4/80 demonstrated decreased ATM content in eWAT from HFD ANT2 knockout mice (Fig. 4a). Flow cytometry analysis of eWAT SVCs showed that the ratio of CD11b+F4/80+ ATMs was significantly lower in HFD ANT2 AKO mice than in HFD WT controls (Fig. 4b and Supplementary Fig. 4a), whereas, on NCD, ATM content was comparable in WT and ANT2 AKO mice (Supplementary Fig. 4b). Most of this difference in ATM content was due to decreased CD11b+F4/80+CD11c+ M1-like polarized pro-inflammatory ATMs (Fig. 4c), with a smaller change in CD206+ M2-like polarized anti-inflammatory ATMs (Supplementary Fig. 4c). This was accompanied by increased regulatory T cell (Treg) numbers in ANT2 AKO mouse adipose tissue (Fig. 4d and Supplementary Fig. 4d). Consistent with these results, we found decreased expression of macrophage genes such as Emr1 (encoding F4/80), Itgam (encoding CD11b) and Itgax (encoding CD11c) in ANT2 AKO mouse adipose tissue, as well as decreased chemokine gene expression such as Ccl2 (encoding MCP-1), Ccl3 (encoding MIP-1α) and Ccl5 (encoding Rantes) (Fig. 4e and Supplementary Fig. 4e).
a, F4/80 staining (brown) of eWAT sections of mice fed HFD for 12 weeks (n = 9 and 5 mice for WT and AKO, respectively). Scale bar, 200 μm. b–d, Flow cytometry analysis of eWAT SVCs of mice fed HFD for 12 weeks (n = 8). Total macrophage (CD45+CD11b+F4/80+ cells) (b), CD11c+ M1-like polarized macrophage (c), and regulatory T cell (CD3+CD4+Foxp3+ cells) (d) ratio among total SVC population was calculated and presented in bar graphs. Representative scatter plot images are on left of each bar graph or in Supplementary Fig. 4d. e, mRNA levels of macrophage marker and chemokine genes in eWAT of HFD WT and ANT2 AKO mice were measured by quantitative rtPCR (n = 16 and 10 for WT and ANT2 AKO mice, respectively). f, Ratio of Ki67+ ATM population in ATMs of NCD WT, HFD WT or HFD ANT2 AKO mice (n = 6 mice per group). **P = 0.0020. NS, not significant. g, Migration of Raw264.7 macrophage cells to adipocye-conditioned medium (ACM) harvested from 3T3-L1 cells transfected with control or anti-Ant2 siRNA (n = 4 wells per group). ***P = 0.0007, ##P = 0.0043. h, mRNA levels of inflammatory gene expression. 3T3-L1 adipocytes were transfected with control or Ant2 siRNAs and then incubated in no or high palmitic acid (PA, 400 μM) medium for 24 h (n = 4 wells per group). For Ccl2, ***P = 9.8 × 10−5, **P = 0.0050, ##P = 0.0034. For Ccl3, **P = 0.0023, ##P = 0.0060. For Il6, **P = 1.5 × 10−5, ***P = 1.3 × 10−5, ###P = 4.4 × 10−7. For Nos2, **P = 0.0022, ***P = 0.00029, ###P = 1.6 × 10−6. i, Trichrome (blue) staining of eWAT sections of mice fed HFD for 12 weeks (n = 9 and 6 mice for WT and AKO, respectively). Scale bar, 200 μm. j,k, mRNA levels of fibrogenic genes in primary adipocytes (j) and eWAT (k) of HFD mice (n = 16 and 10 mice for WT and AKO, respectively). Statistical analyses in a–e,i–k were performed by two-tailed Student’s t-test. Statistical analyses in f–h were performed by ANOVA with post-hoc two-tailed t-tests between individual groups. All data are presented as mean ± s.e.m.
Obesity can promote ATM accumulation by increasing blood monocyte recruitment into adipose tissue and by enhancing ATM proliferation28,29. To test whether the decreased ATM accumulation and M1-like polarization in HFD ANT2 AKO mice involved decreased ATM proliferation, we analyzed the changes in Ki67+ proliferating ATMs in NCD and HFD WT and ANT2 AKO mice. Consistent with previous reports29,30, a relatively modest (4–8%) proportion of ATMs were Ki67+ and HFD increased the proportion of Ki67+ ATMs (Fig. 4f and Supplementary Fig. 4f), suggesting enhanced proliferation. However, ANT2 knockout did not affect HFD-induced Ki67+ ATM staining.
Next, we harvested conditioned medium from differentiated 3T3-L1 adipocytes transfected with control or Ant2-specific small interfering RNAs (siRNAs) and measured conditioned-medium-induced chemotaxis of Raw264.7 monocytes or macrophages towards conditioned medium in Transwell dishes. Migration of Raw267.4 was decreased with conditioned medium from ANT2 knockdown adipocytes (Fig. 4g). Consistent with this, the palmitate-induced increased expression of Ccl2 and Ccl3 was lower in ANT2 knockdown adipocytes (Fig. 4h). ANT2 knockdown also decreased the expression of Il6 and Nos2 (Fig. 4h) with decreased reactive oxygen species (ROS) production (Supplementary Fig. 4g). Similarly, ANT2 knockout in primary adipocytes decreased palmitate-induced Il6 and Nos2 expression (Supplementary Fig. 4h,i). Together, these results indicate that decreased adipocyte ANT2 expression in HFD-obese mice lowers adipocyte expression of pro-inflammatory chemokines and cytokines, leading to decreased infiltration of monocytes or macrophages, reducing the overall adipose tissue pro-inflammatory state.
HIF-1α can induce fibrogenic gene expression in adipose tissue, and fibrosis contributes to ectopic fat accumulation and exaggerates the ATM pro-inflammatory state18. In agreement with this, incubation of adipocytes in hypoxic conditions increased fibrogenic gene expression and decreased the expression of genes involved in lipogenesis and mitochondrial oxidation (Supplementary Fig. 4j,k). Therefore, we assessed whether the decreased adipocyte HIF-1α expression in ANT2 AKO mice also led to decreased adipose tissue fibrosis. Trichrome staining of eWAT sections revealed that ANT2 AKO mice were protected from HFD-induced increased collagen fiber deposition in eWAT (Fig. 4i). Moreover, mRNA expression of Col1a1, Col3a1, Eln (encoding Elastin), Lox and Fn1 (encoding Fibronectin) was decreased in eWAT and primary adipocytes of ANT2 AKO mice (Fig. 4j,k).
Inducible ANT2 AKO improves glucose and insulin tolerance
We questioned whether inhibition of ANT2 activity could also reverse established glucose intolerance and insulin resistance in obese insulin-resistant mice. To address this question, we generated an inducible ANT2 AKO mouse strain (ANT2 iAKO) by crossing tamoxifen-inducible Cre-expressing transgenic mice to Ant2 floxed mice (Ant2fl/fl:Adipoq-cre/ERT2+/–). Insulin-resistant and glucose-intolerant mice fed HFD for 12 weeks were given tamoxifen treatment for 2 weeks. At 1–2 week(s) after the final tamoxifen injection, mice were subjected to glucose and insulin tolerance tests and were killed at 3 weeks for further tissue analysis (Fig. 5a). At death, total eWAT Ant2 mRNA expression level was reduced by 20% in total eWAT and 55% in isolated adipocytes without changes in body weight (Fig. 5b–d). As also seen in the constitutive ANT2 AKO mice, the decrease of Ant2 and expression of cre recombinase were limited to adipocytes and were not observed in SVCs, liver or skeletal muscle (Fig. 5b,c and Supplementary Fig. 5a,b). The proportion of pimonidazole adduct–positive hypoxic adipocytes and eWAT HIF-1α expression was markedly decreased in ANT2 iAKO mice (Fig. 5e,f). Moreover, glucose and insulin tolerance was significantly greater in tamoxifen-treated ANT2 iAKO mice compared with tamoxifen-treated WT controls (Fig. 5g,h). Moreover, this acute deletion of adipocyte Ant2 led to lower expression of a variety of macrophage and inflammatory marker genes in ANT2 knockout eWAT compared with controls (Fig. 5i).
a, Schematic representation of experimental scheme for tamoxifen (Tam) injection and metabolic analyses in inducible adipocyte ANT2 AKO mice. b, mRNA levels of Ant2 and Ant1 in eWATs of WT and knockout mice after induction (n = 9 and 5 mice for WT and AKO, respectively). *P = 0.037. c, mRNA levels of Ant2 and Ant1 in adipocyte and SVC fraction of eWATs of WT and knockout mice after induction (n = 10 and 8 mice for WT and AKO, respectively). ***P = 0.0058. d, Body weight of HFD WT and knockout at 22 weeks of age (n = 10 and 6 mice for WT and AKO, respectively). e, Ratio of pimonidazole adduct–positive area among total section area (n = 8 and 7 mice per group). Scale bar, 200 μm. f, Western blot analysis of HIF-1α expression in HFD WT and ANT2 iAKO mice (n = 4 mice per group). g, GTTs (n = 7 mice per group). aP = 0.018, bP = 0.045, cP = 0.005, dP = 0.004. h, ITTs (n = 10 and 6 mice for WT and AKO, respectively). aP = 0.024, bP = 0.015, and cP = 0.014. i, mRNA levels of inflammatory genes in eWAT (n = 9 and 5 mice for WT and AKO, respectively). Statistical analyses were performed by two-tailed Student’s t-test (in b,c,e,f,i) or by two-way ANOVA with post-hoc two-tailed t-tests between individual groups (in g,h). All data are presented as mean ± s.e.m.
Adipocyte apoptosis is decreased in ANT2 AKO mice
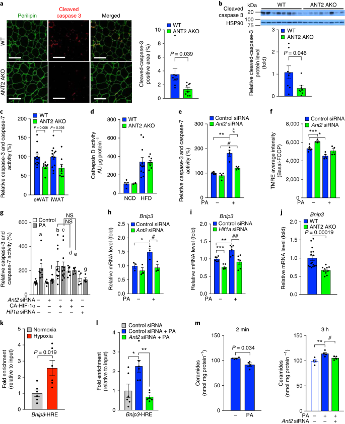
To test whether deletion of adipocyte Ant2 reduces obesity-induced adipocyte death, we performed immunochemistry analysis of eWATs from HFD WT and ANT2 AKO mice. The number of adipocytes containing cleaved (active form) caspase-3 was decreased in HFD ANT2 AKO mice (Fig. 6a). Consistent with this, cleaved caspase-3 protein levels and caspase-3 and caspase-7 activity were also lower in eWAT of HFD ANT2 knockout mice compared with HFD WT controls (Fig. 6b,c). However, cathepsin D activity was unaltered in eWAT of ANT2 AKO mice (Fig. 6d). These results suggest that ANT2 AKO decreases adipocyte apoptosis, but not necrosis, in visceral adipose tissue.
a, Immunofluoresence staining of eWATs from mice fed HFD for 12 weeks. Percentage of cleaved caspase-positive area was calculated and graphed on right (n = 8 mice per group). Scale bar, 200 μm. b, Cleaved caspase-3 protein levels in eWAT of mice fed HFD for 12 weeks (n = 8 mice per group). c, Caspase-3 and caspase-7 activity in eWAT and iWAT of HFD WT (n = 12 mice) and knockout (n = 8 mice) mice. d, Cathepsin D activity in eWAT (n = 5, 2, 11 and 8 mice in bars 1–4, respectively). e,f, ANT2 effects on adipocyte apoptosis. At 24 h after siRNA transfection, cells were incubated with or without high palmitate (PA; 400 μM) for 24 h, and subjected to caspase-3 and caspase-7 activity (e; **P = 0.0062, #P = 0.012, ξP = 0.014) or MMP (f; ***P = 0.00083, *P = 0.010) measurements (n = 4 wells per group). TMRE, tetramethylrhodamine; FCCP, carbonilcyanide p-triflouromethoxyphenylhydrazone. g, Chronic palmitate-induced caspase-3 and caspase-7 activity in 3T3-L1 adipocytes with ANT2 knockdown, HIF-1α knockdown and/or constitutively active (CA)-HIF-1α overexpression (n = 9, 8, 6, 7, 11, 12, 6, 5, 4 and 4 wells in bars 1–10). aP = 0.013, bP = 0.0067, cP = 0.0021, dP = 0.016 and eP = 0.00066 versus lane 1; fP = 0.030 and gP = 0.039 versus lane 2. NS, not significant. h, Bnip3 mRNA expression in the same set of samples as in e. *P = 0.045, #P = 0.038. i, mRNA levels of Bnip3 in control or HIF-1α knockdown adipocytes (n = 6 wells per group). ***P = 0.00014, *P = 0.0054, ##P = 0.0054. j, mRNA levels of Bnip3 in eWAT of HFD WT (n = 16 mice) and knockout mice (n = 10 mice). k,l, ChIP analysis of HIF-1α occupancy at Bnip3 promoter in 3T3-L1 adipocytes incubated at normoxic (21% oxygen) or hypoxic (1% oxygen) condition for 3 h (k), or after 400 μM palmitic acid treatment for 24 h (l). n = 6 wells per group. *P = 0.021, **P = 0.0028. m, Intracellular ceramide levels in control or ANT2 knockdown 3T3-L1 adipocytes. At 48 h after siRNA transfection, cells were incubated with or without 400 μM palmitate-containing medium for 2 min or 3 h, and subjected to intracellular ceramide measurements (n = 4 wells per group). **P = 0.012, #P = 0.045. Statistical analyses were performed by two-tailed Student’s t-test (in a–c,j,l,m (left)) or by ANOVA with post-hoc two-tailed t-tests between individual groups (in e–i,m (right)). All data are presented as mean ± s.e.m.
To determine whether the decrease in adipocyte apoptosis is due to cell-autonomous changes, we conducted in vitro ANT2 knockdown experiments. Chronic palmitate-induced increased activity of caspase-3 and caspase-7 was substantially reduced in ANT2 knockdown adipocytes (Fig. 6e). Moreover, chronic palmitate-induced decreased mitochondrial membrane potential (MMP) was reversed by ANT2 knockdown (Fig. 6f). We also measured palmitate-induced activity of caspase-3 and caspase-7 in 3T3-L1 adipocytes transfected with anti-Ant2 siRNA, anti-Hif1a siRNA or a constitutively active HIF-1α (CA-HIF-1α)-expressing plasmid construct. Overexpression of CA-HIF-1α induced increased activity of caspase-3 and caspase-7 in adipocytes, which was not blocked by ANT2 knockdown, whereas the palmitate-induced increased activity of caspase-3 and caspase-7 was blunted by HIF-1α knockdown (Fig. 6g). This suggests that palmitate-induced adipocyte apoptosis is mediated by an ANT2-dependent increase in HIF-1α expression.
Bcl-2/adenovirus E1B 19-kDa interacting protein 3 (BNIP3) is an atypical pro-apoptotic Bcl-2 homology 3 (BH3)-only protein localized to the mitochondria that mediates hypoxia-induced loss of mitochondrial potential and cell death31,32,33. We hypothesized that the effect of palmitate treatment to induce adipocyte apoptosis could be mediated through HIF-1α-dependent induction of Bnip3 expression. Chronic palmitate treatment led to increased Bnip3 and Hif1a mRNA expression, which was decreased by ANT2 or HIF-1α knockdown (Fig. 6h,i and Supplementary Fig. 6a,b). Moreover, eWAT Bnip3 expression was significantly lower in HFD ANT2 AKO mice compared with WT controls (Fig. 6j). To test whether Bnip3 is a direct target of HIF-1α, we measured HIF-1α occupancy on the Bnip3 promoter in 3T3-L1 adipocytes incubated at normoxic (21% oxygen) versus hypoxic (1% oxygen) conditions, or after palmitic acid treatment with or without ANT2 knockdown. HIF-1α occupancy at the Bnip3 promoter was significantly increased by hypoxia or palmitic acid treatment (Fig. 6k,l). Moreover, the palmitic acid–induced increase in HIF-1α occupancy of the Bnip3 promoter was blocked by ANT2 knockdown. These results suggest that increased HIF-1α contributes to obesity-induced adipocyte apoptosis by transactivating Bnip3 expression (Supplementary Fig. 6c).
Palmitic acid can stimulate ceramide synthesis, and increased ceramides cause mitochondrial dysfunction and apoptosis34. Furthermore, adiponectin expression was increased in ANT2 knockdown 3T3-L1 adipocytes and in the plasma and eWAT of HFD ANT2 knockout mice (Fig. 3l–n), and adiponectin stimulates ceramidase activity35. We tested whether ceramides participate in palmitic-acid-induced and ANT2-mediated adipocyte death by measuring intracellular ceramide levels after acute (2 min) or subchronic (3 h) treatment with 400 μM palmitic acid. The 3-h treatment of 3T3-L1 adipocytes with palmitic acid increased intracellular ceramide levels, whereas the 2-min incubation did not (Fig. 6m). Because the maximal effects of FFA treatment to increase ANT2-dependent oxygen consumption occur within 1–2 min (Supplementary Fig. 6d)36, these results suggest that ceramides do not mediate the acute effects of FFAs to increase uncoupled mitochondrial respiration. Notably, the 3-h palmitic-acid-induced ceramide levels were attenuated in ANT2 knockdown cells (Fig. 6m). Therefore, increased FFAs and inflammation along with decreased adiponectin expression can probably contribute to adipocyte apoptosis by increasing intracellular ceramide accumulation.
Discussion
In these studies, we demonstrate that deletion of adipocyte Ant2 improves adipose tissue inflammation and systemic insulin resistance without changing body weight or energy expenditure in HFD-obese mice. Mechanistically, deletion of adipocyte Ant2 inhibited the obesity-induced increase in uncoupled respiration in white adipocytes without affecting mitochondrial number, mass or electron transport chain component expression. This led to increased intra-adipocyte oxygen tension and decreased HIF-1α expression. Consistent with this, mRNA expression of HIF-1α target genes that is typically increased in WT obese adipose tissue was also decreased in the eWAT of HFD ANT2 AKO mice. This includes decreased expression of genes involved in macrophage chemotaxis, pro-inflammatory activation of macrophages, oxidative stress, cell death and fibrosis. Accordingly, ATM accumulation and M1-like polarization was reduced in ANT2 AKO mice along with decreased adipose tissue interstitial collagen deposition. Moreover, we found that deletion of adipocyte Ant2 prevented obesity-induced adipocyte apoptosis with decreased pro-apoptotic Bnip3 expression. Overall, these results support the concept that obesity leads to increased adipocyte oxygen consumption, causing a state of relative adipocyte hypoxia. This provides an early trigger for HIF-1α induction, which promotes adipose tissue inflammation and systemic insulin resistance.
Tissue oxygen tension is determined by the balance between oxygen supply and demand. Several previous studies23,24 have shown decreased interstitial adipose tissue oxygen tension in obesity, with the general conclusion that this is due to a mechanical imbalance between capillary perfusion and the expanding adipocyte mass. However, in nonischemic conditions, it is generally thought that increased oxygen demand, instead of decreased oxygen supply, is largely responsible for physiologic tissue hypoxia. Indeed, we have previously shown increased uncoupled respiration with increased adipocyte oxygen consumption in the initial stages of HFD and obesity17. Our current in vivo studies of adipose tissue oxygen kinetics, combined with ex vivo mitochondrial analyses and oxygen consumption, shed new light on this issue. We show that ANT2 AKO selectively blocks obesity-induced increased adipocyte oxygen consumption, without changes in mitochondrial oxidative phosphorylation or systemic energy balance. This enabled us to use ANT2 AKO mice as a model system to analyze the relative contribution of increased oxygen consumption to interstitial adipose tissue and intra-adipocyte oxygen tension. Inhibition of obesity-induced oxygen consumption in ANT2 AKO mice led to a ~35% increase in interstitial tissue oxygen tension, indicating that increased adipocyte oxygen consumption is responsible for a sizable component of the decrease in tissue oxygen tension. The decrease in functional capillary density probably contributes the additional component of decreased interstitial oxygen tension. However, differences in intracellular adipocyte oxygen consumption in vitro or in vivo were well correlated with changes in intracellular oxygen tension and HIF-1α expression. Taken together, these results suggest that decreased interstitial oxygen tension in obesity is due to a combination of increased oxygen demand and reduced supply. However, increased intracellular oxygen consumption is the critical determinant of intracellular hypoxia and is required for increased HIF-1α expression.
It is possible that the decreased interstitial oxygen tension in chronic obesity creates a permissive environment, allowing greater increases in HIF-1α expression. In this regard, we note that inducible deletion of adipocyte Ant2 also exerted beneficial metabolic effects in the intervention mode. This indicates that ANT2-mediated increased oxygen consumption has a role in decreasing intracellular oxygen tension, HIF-1α induction and increased inflammation in the context of chronic obesity. Notably, in our inducible ANT2 knockout mice, the knockout efficiency was ~20% in whole adipose tissue and ~55% in adipocytes, whereas the beneficial metabolic effects were almost comparable to those in the constitutive ANT2 AKO mice. This raises the possibility that adipocyte ANT2 mediates a relatively rate-limiting step to trigger adipose tissue inflammation, insulin resistance and glucose intolerance. Because pharmacologic intervention usually cannot achieve 100% inhibition of a target, this also supports the idea that ANT2 could be a good target for antidiabetic therapies.
Obese subjects can be classified as MNO individuals, who exhibit normal glucose tolerance and insulin sensitivity with normal hepatic triglyceride levels, or MAO individuals, who are glucose intolerant and insulin resistant and have increased hepatic triglyceride content37. Although the mechanistic determinants between MNO and MAO individuals are still unclear and may be multifactorial, MNO subjects exhibit lower adipose tissue inflammation along with a greater capacity to produce and accommodate intracellular lipids, compared with MAO individuals37,38,39. In this study, we found that people with MAO had lower adipose tissue oxygen tension than people with MNO, who in turn had lower adipose tissue oxygen tension than MNL participants. This is directionally similar to the changes in interstitial oxygen tension we observed in obese WT mice compared with obese AKO mice. A negative relationship between adipose tissue oxygen tension and adipose tissue insulin sensitivity (insulin-mediated suppression of adipose tissue lipolysis) has been observed in people with obesity40.
There are only a few examples of MNO-like animal models without direct manipulation of immune cell inflammatory pathways41,42,43. Although the molecular mechanisms through which each of the individual animal models acquire an MNO-like phenotype vary, all of these models exhibit a common metabolic adaptation to increased energy influx, with increased adipose tissue mass and decreased adipose tissue inflammation. With respect to the analogy between AKO mice and MNO subjects, we found that AKO mice display an overall increase in adipocyte size with an increase in the ratio of larger to smaller adipocytes, a finding also reported in MNO subjects38. Further studies are required to determine whether decreased ANT2 activity is mechanistically related to the MNO phenotype in man.
Notably, the AKO mice showed a marked improvement in adipose tissue function and this was reflected by systemic insulin sensitivity in the liver but not muscle. There are many other examples in which improved adipose tissue function causes increased insulin sensitivity in muscle and liver, but in this case the effects were restricted to the liver. The mechanism of this tissue-specific crosstalk between adipose tissue and liver remains to be defined.
We found that deletion of ANT2 prevented adipocyte apoptosis associated with HFD in WT mice. Our results indicate that this was due to abrogation of HIF-1α induction in ANT2 AKO animals. This is consistent with the overall view that obesity induces adipocyte apoptosis, at least partially, through a cascade of events that include ANT2 stimulation leading to HIF-1α induction with a subsequent HIF-1α-induced increase in Bnip3 expression. Increased FFAs and inflammation, along with decreased adiponectin expression, can chronically increase ceramide accumulation, providing a further mechanism to exaggerate adipocyte mitochondrial dysfunction and apoptosis. Additionally, our study shows that adipose tissue hypoxia in obesity is also downstream of intracellular adipocyte hypoxia.
There are four isoforms of ANTs in humans (ANT1–ANT4) and three in mice (ANT1, ANT2 and ANT4)44. In mouse adipocytes, ANT1 and ANT2 are predominantly expressed while ANT4 is barely detected17. Only ANT2 mediates FFA-induced uncoupled respiration whereas ANT1 is responsible for the basal respiratory activity of mitochondria17,45. We observed that adipocyte ANT2 knockout did not affect ANT1 expression in fat cells. Although redundant and distinct roles and expression patterns of different ANT isoforms in adenine nucleotide transport across the mitochondrial inner membrane have been reported, the molecular mechanisms of how different ANT isoforms exert their effects remain to be determined.
In this study, we demonstrate that deletion of adipocyte Ant2 in obese mice improved glucose intolerance and insulin resistance by decreasing obesity-induced uncoupled respiration, oxygen consumption and HIF-1α expression in adipocytes. These beneficial effects were seen in both prevention and intervention modes. Other studies have shown that liver-specific ANT2 knockout protects mice from HFD-induced liver steatosis46. Taken together, these results suggest a plausible scenario in obesity-induced inflammation and insulin resistance. Thus, obesity leads to a rapid initial onset of increased uncoupled respiration in adipocytes via an ANT2-mediated mechanism. This sequentially leads to increased adipocyte oxygen consumption, relative adipocyte hypoxia, increased HIF-1α expression, increased adipose tissue inflammation and systemic insulin resistance. This suggests that ANT2 may be an important insulin-sensitizing drug discovery target, and future work will be necessary to determine whether this has clinical utility.
Methods
Animals
To generate adipocyte-specific ANT2 knockout mice, Ant2fl/fl mice47 were crossed to mice expressing Cre recombinase (Jackson Laboratory, strain 028020) or Cre-ERT2 chimeric protein (Jackson Laboratory, strain 025124) under the control of the adiponectin promoter. Mice were housed in colony cages in 12-h light, 12-h dark cycles. For the HFD study, 8-week-old male mice were subjected to 60% HFD for the indicated time periods (Research Diets). Glucose and insulin tolerance tests and hyperinsulinemic-euglycemic clamp experiments were performed as described16,17. Briefly, for euglycemic clamp studies, mice underwent surgery for jugular vein cannulation. After 5 d of recovery, mice were fasted for 6 h and infused with d-[3-3H]glucose (Perkin Elmer) for 90 min. After tracer equilibration, blood samples were collected at −10 and 0 min (basal). Glucose (50% dextrose) and tracer (5 μCi h–1) plus insulin (8 mU kg–1 min–1) were then infused into the jugular vein. Blood glucose levels were monitored every 10 min and glucose infusion rate was adjusted as necessary. Steady-state blood glucose levels were maintained at 120 mg dl–1 ± 10 mg dl–1 for the last 20 min or longer, without changing glucose infusion rate, and blood samples were collected at 110 and 120 min (clamped). Specific activity and plasma-FFA and insulin levels were measured from the basal and clamped plasma samples. Metabolic rate and physical activity were measured monitored with the CLAMS/Oxymax system (Columbus Instruments). All animal procedures were performed in accordance with an Institutional Animal Care and Use Committee–approved protocol and the research guidelines for the use of laboratory animals of University of California San Diego.
Study subjects
A total of 27 men and women participated in this study. Subjects were characterized by body weight status and metabolic health into three groups: (1) MNL (n = 7), defined as body mass index (BMI) 18.5–24.9 kg m–2, fasting plasma glucose concentration <100 mg dl–1, 2-h oral glucose tolerance test (OGTT) plasma glucose concentration <130 mg dl–1 and hemoglobin A1c ≤ 5.5%; (2) MNO (n = 11), defined as BMI ≥ 30.0 kg m–2, fasting plasma glucose concentration <100 mg dl–1, 2-h OGTT plasma glucose concentration <130 mg dl–1 and hemoglobin A1c ≤ 5.5%; and (3) MAO (n = 9), defined as individuals with BMI ≥ 30.0 kg m–2 and satisfying one of these conditions: fasting plasma glucose concentration ≥ 100 mg dl–1, or 2-h OGTT plasma glucose concentration ≥ 140 mg dl–1, or hemoglobin A1c 5.7–6.4%.
This study was approved by the Institutional Review Board of Washington University School of Medicine; written informed consent was obtained from all subjects before their participation (ClinicalTrials.gov, NCT02706262).
Adipose tissue p O2 measurements in human subjects
All procedures were performed in the Clinical Research Unit in the Washington University. Body fat mass was determined by dual-energy X-ray absorptiometry. An OGTT was performed in the morning after subjects fasted for 12 h overnight. Blood samples were obtained through an indwelling intravenous line before and 120 min after subjects ingested a 75-g glucose drink to determine plasma glucose concentrations. On a separate occasion, subcutaneous abdominal adipose tissue oxygen tension (pO2) was determined. After subjects fasted for 12 h overnight, the periumbilical area of the abdomen was cleaned and draped, the skin anesthetized with 1% lidocaine, and a small 0.5-cm skin incision was made under sterile conditions. A sterile 250 μm–diameter, oxygen-sensitive fiber-optic probe (OxyLite, Oxford Optronix) was inserted through the skin incision into subcutaneous abdominal adipose tissue and held in place for 2 min. Data were recorded every 10 s, and the pO2 value for each subject was calculated as the average of all values obtained during steady state (defined as <10% variance in pO2 for at least 40 s).
Interstitial oxygen tension in mice
The pO2 was measured using carbon fiber electrodes (Carbostar-1, Kation Scientific). The tip of the electrode was coated with 5% Nafion (Sigma) to increase oxygen specificity. The process consisted of three individual Nafion coats. The microelectrodes were polarized at −0.8 V relative to a silver-silver chloride reference electrode (Cypress Systems). Oxygen measurements were performed using the two electrodes system (working and reference electrode), and the current generated was measured with a potentiostat and electrometer (Keithley model 610C). The microelectrodes were calibrated at 37 °C with 0%, 5%, 10% and 21% oxygen gases (Airgas), and tissues were superfused (0.1 ml min–1) with physiological Krebs salt solution. The tissue was maintained at 35–37 °C by the heated Krebs solution. The solution was spread on the tissue as a thin film, drained into a platter and drawn off by suction. The solution was equilibrated with 95% N2 and 5% CO2, which maintained the superfusate at a pH of 7.4 and minimized oxygen delivery to the tissue from the atmosphere. Oxygen measurements were made by penetrating the tissue with the microelectrode tip. The reference electrode was placed in the bath, and the microelectrode was placed in a shielded holder and advanced towards the measurement site with a micromanipulator. A long-working-distance X10 Leitz objective was used to direct the electrode to the measurement site. Before measurements, the electrode tip was immersed in the supernatant suffusion solution and the current was registered. The supernatant suffusion solution was set as 0 mm Hg reference point. Upon introduction into the tissue, the microelectrodes responded with a time constant that was estimated to be of the order of 10 s. A stable reading was obtained within 30 s, and upon reaching the current plateau value, the electrode was extracted from the tissue and the tip maintained within the suffusing saline solution. The units of tissue oxygen tension were converted from mmHg to percentage later.
Functional capillary density
Functional capillary density was defined as the ratio of the total length of capillary segments with transit of at least a single red blood cell (RBC) in a 60-s period per total length of plasma-perfused capillary segments. This parameter was evaluated in 20 successive microscopic fields (totaling a region of ~1.6 mm2, 420 × 320 μm each) by systematically displacing the microscopic field of view by a field width in successive steps in the lateral direction. The first field was chosen by a distinctive anatomic landmark (large microvascular bifurcation) to easily and quickly re-establish the same observation fields at each observation time point. Each field had 10–18 capillary segments with RBC flow. Total length of the RBC-perfused capillaries per the given microscopic field area of view was evaluated by measuring and adding the length of capillaries with RBC transit in the field of view for 60 s.
Adipocyte oxygen consumption rate
Oxygen consumption in primary adipocytes were measured as described17.
Histology
Immunohistochemistry analyses were performed as described17. For apoptotic cells analysis, paraffin-embedded tissue sections were stained with antibodies to anti-perilipin (Abcam, ab-61682) and cleaved caspase-3 (Cell Signaling Technology, 9664). Images were captured using a NanoZoomer slide scanner system with NanoZoomer Digital Pathology software (Hamamatsu) or confocal fluorescence microscopy. Microscopic images were analyzed using ImageJ software.
Western blot analysis
Tissues and cells were lysed with Mammalian Protein Extraction Reagent (Thermo Scientific) containing EDTA-free protease and phosphatase inhibitor mixture (Roche Diagnostics) and then centrifuged at 12,000 r.p.m. for 10 min at 4 °C. The supernatants were separated by precast gels (Bio-Rad) using a running buffer and electrotransferred to polyvinylidene difluoride membranes. The membranes were blocked for 2 h in Tris-buffered saline with Tween 20 (TBST) (10 mM Tris-HCl, 0.1% Tween 20, pH 7.4) containing 5% BSA and then incubated with antibodies to cleaved caspase-3 (Cell Signaling Technology, 9664), HIF-1α (Abcam, ab-2185), HIF-2α (Novus Biologicals, NB100-122), HSP90 (Santa Cruz Biotechnology, SC-13119), total OXPHOS rodent WB antibody cocktail (Abcam, ab-110413) and adiponectin (Invitrogen, MA1-054) at 4 °C overnight. After washing with fresh TBST, the membrane was incubated with secondary antibody conjugated with horseradish peroxidase specific to rabbit or mouse IgG (Jackson ImmunoResearch Laboratories; 1:5,000 dilution) and visualized using the ECL system (Thermo Scientific) followed by autoradiography or Bio-Rad ChemiDoc XRS+ imaging system. Intensity of the bands in the autoradiograms was measured using ImageJ software.
Quantitative real-time PCR
Total RNA was extracted by TRIzol reagent (Invitrogen) or RNeasy Mini Kit (QIAGEN). Synthesis of cDNA was performed using the High-Capacity cDNA Reverse Transcription kit (Applied Biosystems). Quantitative real-time PCR (rtPCR) was performed using Power SYBR Green PCR Master Mix (Applied Biosystems) and primers shown in Supplementary Table 2.
Mitochondrial DNA content
Total DNA was extracted from cells using the DNeasy Blood & Tissue Kit (Qiagen Technologies) according to the instructions from the manufacturer. The relative mitochondrial DNA copy number was determined by normalizing mitochondrial DNA copy number to genomic GAPDH copy number50. Primer sequences are shown in Supplementary Table 2.
Mitochondrial citrate synthase activity
Citrate synthase activities were measured using a commercial kit according to the manufacturer’s instructions (BioVision).
Insulin-stimulated AKT phosphorylation in mouse tissues
In vivo tissue insulin action was evaluated by measuring insulin-stimulated Akt phosphorylation in liver, skeletal muscle and eWAT. Briefly, after 6 h fasting, mice were anesthetized and parts of these insulin target tissues were collected to measure basal level of Akt phosphorylation. After a dose of insulin (0.6 U kg–1 body weight) was injected via inferior vena cava, parts of liver, skeletal muscle and eWAT were collected at 3 min, 7 min and 10 min, respectively. Total and p-Akt levels were measured by western blot analyses. p-Akt (Ser473, 4060) or total AKT (4685) was purchased from Cell Signaling Technology.
Serum or plasma insulin and adipokine measurements
Serum or plasma adipokine and insulin levels were measured by using multiplex mouse adipokine assays (EMD Millipore) or insulin enzyme-linked immunosorbent assay (ALPCO) kit.
Adipose tissue fractionation and flow cytometry
Flow cytometry analysis of adipose tissue immune cells was performed as described16,17. Briefly, epididymal adipose tissues were minced and digested with collagenase (1 mg ml–1; Sigma-Aldrich) buffer for 30 min at 37 °C with shaking. The digests were filtered through 100-µm cell strainers and centrifuged at 500g for 5 min. Pellets containing SVCs were saved for immune cell analysis. After incubation in erythrocyte lysis buffer (eBioscience) for 5 min, cells were resuspended into fluorescence-activated cell sorting (FACS) buffer (PBS supplemented with 1% endotoxin-low BSA). Cells were stained with Live/Dead Aqua to exclude dead cells and blocked with CD16/32 monoclonal antibody (Thermo Fisher, 14-0161-81). Fluorescence-labeled antibodies to CD45 (eBioscience, 83-0451-42) for leukocytes; to CD11b (eBioscience, 11-0112-82), F4/80 (eBioscience, 25-4801-82), CD11c (eBioscience, 17-0114-82) and CD206 (BioLegend, 141706) for macrophages; and to CD3 (eBioscience, 56-0032-82), CD4 (eBioscience, 17-0041-82), CD8 (BioLegend, 100722) and Foxp3 (eBioscience, 12-5773-80) for T cells were used. For intracellular staining of Foxp3, we used Foxp3 staining kits (eBioscience, 00-5523-00) according to the manufacturer’s instructions. For the assessment of proliferating ATMs, fluorescein isothiocyanate (FITC)-labeled Ki67 monoclonal antibodies (eBioscience, 11-5698-82) were used. Cells were gently washed twice and resuspended in FACS buffer. Data were acquired in a FACS CANTO (BD Biosciences) and analyzed using FlowJo software (Treestar).
Cell culture and adenovirus infection
The 3T3-L1 preadipocytes were grown in DMEM supplemented with 10% FBS at 10% CO2 and 37 °C. Differentiation of 3T3-L1 cells was induced as described48. Briefly, confluent cells were incubated for 2 d in a medium comprising DMEM supplemented with 10% FBS, 0.5 mM 3-isobutyl-1-methylxanthine, 1 μM dexamethasone and 10 μg insulin ml–1. Thereafter, medium was replaced every other day with DMEM containing 10% FBS and 10 μg insulin ml–1.
Primary preadipocytes were isolated from subcutaneous adipose tissue of ANT2fl/fl mice using a conventional collagenase method. Differentiated adipocytes were infected with adenovirus (Ad-mock and Ad-Cre-GFP) 12 h after plating for 24 h at multiplicity of infection of 100 in serum-free medium. After 24 h, cells were stimulated with palmitic acid for 48 h. RNA was extracted and quantitative rtPCR was performed as described above.
Small interfering RNAs and transient transfection
The negative control (sc-37007) and specific siRNAs against Ant2 (sc-72506) and Hif1a (sc-35562) were purchased from Santa Cruz Biotechnology. Transfections were performed with DharmaFECT 1 transfection reagent (Dharmacon) and conducted according to the manufacturer’s instructions.
Measurement of intracellular ROS and mitochondrial membrane potential
Intracellular ROS and MMP levels were measured using 5- and 6-chloromethyl-2′,7′-dichlorodihydro-fluorescein diacetate (CM-H2DCF-DA; Molecular Probes) and 1 μM tetramethylrhodamine, ethyl ester (Life Technologies), respectively.
Caspase-3 and caspase-7 activity and viable cell activity assays
Caspase-3 and caspase-7 activity and viable cell activity were measured by using ApoLive-Glo Multiplex Assay kit (Promega).
Chromatin immunoprecipitation assays
Chromatin immunoprecipitation (ChIP) was performed using the ChIP-IT High Sensitivity kit (Active Motif, 5030) according to the manufacturer’s instructions, with minor modifications. Differentiated 3T3-L1 adipocytes were cross-linked with 1% formaldehyde, followed by quenching with 135 mM glycine. Cells were disrupted with a Dounce homogenizer and the chromatin was isolated. The lysates were sonicated to shear the DNA to an average length of 300–600 base pairs. Chromatin was immunoprecipitated using an antibody to HIF1α (Abcam, ab-2185) or nonspecific rabbit IgG control (Jackson ImmunoResearch Laboratories, 011-000-003). ChIP DNAs were purified and ChIP enrichment was quantified by quantitative PCR. Fold enrichment was determined by the fold input method. Primers used were for Bnip3-hypoxia response element (HRE) (forward, 5′-CGG TCC ACT TCT GCA TTA GA-3′ and reverse, 5′-CAC TGG ACT GAG GGA CAA GG-3′) as described49.
Ceramide measurement
At the end of treatment, 3T3-L1 adipocytes (in six-well plates) were washed with ice-cold PBS and saved at −70 °C. For ceramide assays, adipocytes were scraped off in 0.5 ml methanol and transferred to 2 ml Eppendorf tubes. Chloroform (1 ml of 50%) was added to each tube and the vortexed. After centrifugation at 10,000g for 10 min, two fluid layers were generated, separated by a white protein-containing interphase. The upper aqueous layers were discarded, and lower organic layers were transferred into new Eppendorf tubes. The interphase was saved for protein assays. Organic solvent was dried by blowing nitrogen gas. To the dry tubes, 100 μl reaction buffer containing 0.15% Triton X-100, 0.2 mM cardiolipin in 20 mM HEPES, 10 mM KCl, 15 mM MgCl2 and 1 mM dithiothreitol was added. The tubes containing lipids in reaction buffer were subjected to sonication in ice to form lipid micelles. These micelles were analyzed for ceramide content. We adopted a protocol from Don & Rosen51. The principle of the assay was to convert ceramide to ceramide phosphate in presence of a ceramide kinase preparation (Sigma) and [γ32P]ATP (Perkin Elmer). The reaction mixture contained 0.1 μCi [γ32P]ATP (5 mM) per assay and was incubated at 35 °C for 30 min. Reactions were stopped by adding 250 μl of a mixture of chloroform and methanol (2:1). The reaction tubes were centrifuged (10,000g for 10 min) to separate two layers and subsequently, ceramides and ceramide phosphates present in the lower organic phase were separated by thin-layer chromatography (TLC) on silica gel 60 plates (Millipore) using a solvent mixture, n-butanol/acetic acid/water (3:1:1) to achieve the separation. At first, we calibrated the assay using fluorescently labeled C8-NBD-ceramide (Cayman Chemicals) as the substrate to visualize the formation of C8-NBD-ceramide-[32P]phosphates on the TLC plate. A calibration curve consisting of n moles of NBD-ceramide used as substrate versus the radioactive counts on the fluorescent spots on the TLC plates was constructed. The aqueous phase showed no significant fluorescent spots. Although the aqueous phase had all the residual unreacted [γ32p]ATP, there was no significant radioactivity on the designated TLC spots for NBD-ceramide-phosphates (visualized by running reference NBD-ceramide-phosphates during TLC analysis of the aqueous phase). Therefore, while assaying the micelles prepared from 3T3-L1 extracts, we decided to directly count radioactivity in the organic phase and determine n moles of ceramide present from the calibration curve. The ceramide content of 3T3-L1 adipocytes was normalized to protein content.
Statistics
The results are shown as mean ± s.e.m. Statistical analyses were performed by the two-tailed Student’s t-test (for comparison between two groups) or one- or two-way ANOVA (for comparison among three or more groups or in two groups at multiple time points, respectively, with post hoc t-tests between the individual groups) unless indicated in figure legend; P < 0.05 was considered significant. Statistical methods were not used to predetermine necessary sample size, but sample sizes were chosen based on estimates from pilot experiments and previously published results such that appropriate statistical tests could yield significant results. Statistical analyses used in the data presented are justified and described in all legends. Parametric tests were used that assume normal distribution, which we showed to be the case when data were plotted as frequencies. Variances were tested by Levene’s test for homogeneity of variance, and variances in the data were not significantly different.
Reporting summary
Further information on research design is available in the Nature Research Reporting Summary linked to this article.
Data availability
All data that support the findings of this study are included in the paper or its supplementary information.
References
Olefsky, J. M. & Glass, C. K. Macrophages, inflammation, and insulin resistance. Annu. Rev. Physiol. 72, 219–246 (2010).
Kusminski, C. M., Bickel, P. E. & Scherer, P. E. Targeting adipose tissue in the treatment of obesity-associated diabetes. Nat. Rev. Drug. Discov. 15, 639–660 (2016).
Lee, Y. S., Wollam, J. & Olefsky, J. M. An integrated view of immunometabolism. Cell 172, 22–40 (2018).
Friedman, J. The long road to leptin. J. Clin. Invest. 126, 4727–4734 (2016).
Yore, M. M. et al. Discovery of a class of endogenous mammalian lipids with anti-diabetic and anti-inflammatory effects. Cell 159, 318–332 (2014).
Hotamisligil, G. S. Inflammation, metaflammation and immunometabolic disorders. Nature 542, 177–185 (2017).
Cao, H. et al. Identification of a lipokine, a lipid hormone linking adipose tissue to systemic metabolism. Cell 134, 933–944 (2008).
Ferrante, A. W. Jr. The immune cells in adipose tissue. Diabetes Obes. Metab. 15 Suppl. 3, 34–38 (2013).
Ying, W. et al. Adipose tissue macrophage-derived exosomal miRNAs can modulate in vivo and in vitro insulin sensitivity. Cell 171, 372–384 e312 (2017).
Li, P. et al. Hematopoietic-derived galectin-3 causes cellular and systemic insulin resistance. Cell 167, 973–984 e912 (2016).
Schwartz, D. R. & Lazar, M. A. Human resistin: found in translation from mouse to man. Trends Endocrinol. Metab. 22, 259–265 (2011).
Kanda, H. et al. MCP-1 contributes to macrophage infiltration into adipose tissue, insulin resistance, and hepatic steatosis in obesity. J. Clin. Invest. 116, 1494–1505 (2006).
Solinas, G. et al. JNK1 in hematopoietically derived cells contributes to diet-induced inflammation and insulin resistance without affecting obesity. Cell Metab. 6, 386–397 (2007).
Saberi, M. et al. Hematopoietic cell-specific deletion of toll-like receptor 4 ameliorates hepatic and adipose tissue insulin resistance in high-fat-fed mice. Cell Metab. 10, 419–429 (2009).
Patsouris, D. et al. Ablation of CD11c-positive cells normalizes insulin sensitivity in obese insulin resistant animals. Cell Metab. 8, 301–309 (2008).
Lee, Y. S. et al. Inflammation is necessary for long-term but not short-term high-fat diet-induced insulin resistance. Diabetes 60, 2474–2483 (2011).
Lee, Y. S. et al. Increased adipocyte O2 consumption triggers HIF-1α, causing inflammation and insulin resistance in obesity. Cell 157, 1339–1352 (2014).
Halberg, N. et al. Hypoxia-inducible factor 1α induces fibrosis and insulin resistance in white adipose tissue. Mol. Cell. Biol. 29, 4467–4483 (2009).
Hosogai, N. et al. Adipose tissue hypoxia in obesity and its impact on adipocytokine dysregulation. Diabetes 56, 901–911 (2007).
Palazon, A., Goldrath, A. W., Nizet, V. & Johnson, R. S. HIF transcription factors, inflammation, and immunity. Immunity 41, 518–528 (2014).
Jiang, C. et al. Disruption of hypoxia-inducible factor 1 in adipocytes improves insulin sensitivity and decreases adiposity in high-fat diet-fed mice. Diabetes 60, 2484–2495 (2011).
Lee, K. Y., Gesta, S., Boucher, J., Wang, X. L. & Kahn, C. R. The differential role of Hif1β/Arnt and the hypoxic response in adipose function, fibrosis, and inflammation. Cell Metab. 14, 491–503 (2011).
Gealekman, O. et al. Depot-specific differences and insufficient subcutaneous adipose tissue angiogenesis in human obesity. Circulation 123, 186–194 (2011).
Cao, Y. Angiogenesis and vascular functions in modulation of obesity, adipose metabolism, and insulin sensitivity. Cell Metab. 18, 478–489 (2013).
Sun, K., Halberg, N., Khan, M., Magalang, U. J. & Scherer, P. E. Selective inhibition of hypoxia-inducible factor 1α ameliorates adipose tissue dysfunction. Mol. Cell. Biol. 33, 904–917 (2013).
Pasarica, M. et al. Reduced adipose tissue oxygenation in human obesity: evidence for rarefaction, macrophage chemotaxis, and inflammation without an angiogenic response. Diabetes 58, 718–725 (2009).
Keith, B., Johnson, R. S. & Simon, M. C. HIF1α and HIF2α: sibling rivalry in hypoxic tumour growth and progression. Nat. Rev. Cancer 12, 9–22 (2011).
Lumeng, C. N., Bodzin, J. L. & Saltiel, A. R. Obesity induces a phenotypic switch in adipose tissue macrophage polarization. J. Clin. Invest. 117, 175–184 (2007).
Amano, S. U. et al. Local proliferation of macrophages contributes to obesity-associated adipose tissue inflammation. Cell Metab. 19, 162–171 (2014).
Haase, J. et al. Local proliferation of macrophages in adipose tissue during obesity-induced inflammation. Diabetologia 57, 562–571 (2014).
Regula, K. M., Ens, K. & Kirshenbaum, L. A. Inducible expression of BNIP3 provokes mitochondrial defects and hypoxia-mediated cell death of ventricular myocytes. Circ. Res. 91, 226–231 (2002).
Kubli, D. A., Ycaza, J. E. & Gustafsson, A. B. Bnip3 mediates mitochondrial dysfunction and cell death through Bax and Bak. Biochem. J. 405, 407–415 (2007).
Vande Velde, C. et al. BNIP3 and genetic control of necrosis-like cell death through the mitochondrial permeability transition pore. Mol. Cell. Biol. 20, 5454–5468 (2000).
Chavez, J. A. & Summers, S. A. A ceramide-centric view of insulin resistance. Cell Metab. 15, 585–594 (2012).
Holland, W. L. et al. Receptor-mediated activation of ceramidase activity initiates the pleiotropic actions of adiponectin. Nat. Med. 17, 55–63 (2011).
Andreyev, A. et al. The ATP/ADP-antiporter is involved in the uncoupling effect of fatty acids on mitochondria. Eur. J. Biochem. 182, 585–592 (1989).
Fabbrini, E. et al. Metabolically normal obese people are protected from adverse effects following weight gain. J. Clin. Invest. 125, 787–795 (2015).
McLaughlin, T. et al. Subcutaneous adipose cell size and distribution: relationship to insulin resistance and body fat. Obes. (Silver Spring) 22, 673–680 (2014).
Kolehmainen, M., Vidal, H., Alhava, E. & Uusitupa, M. I. Sterol regulatory element binding protein 1c (SREBP-1c) expression in human obesity. Obes. Res. 9, 706–712 (2001).
Pasarica, M. et al. Reduced oxygenation in human obese adipose tissue is associated with impaired insulin suppression of lipolysis. J. Clin. Endocrinol. Metab. 95, 4052–4055 (2010).
Li, P. et al. Adipocyte NCoR knockout decreases PPARγ phosphorylation and enhances PPARγ activity and insulin sensitivity. Cell 147, 815–826 (2011).
Kusminski, C. M. et al. MitoNEET-driven alterations in adipocyte mitochondrial activity reveal a crucial adaptive process that preserves insulin sensitivity in obesity. Nat. Med. 18, 1539–1549 (2012).
Kim, J. Y. et al. Obesity-associated improvements in metabolic profile through expansion of adipose tissue. J. Clin. Invest. 117, 2621–2637 (2007).
Liu, Y. & Chen, X. J. Adenine nucleotide translocase, mitochondrial stress, and degenerative cell death. Oxid. Med. Cell. Longev. 2013, 146860 (2013).
Shabalina, I. G., Kramarova, T. V., Nedergaard, J. & Cannon, B. Carboxyatractyloside effects on brown-fat mitochondria imply that the adenine nucleotide translocator isoforms ANT1 and ANT2 may be responsible for basal and fatty-acid-induced uncoupling respectively. Biochem. J. 399, 405–414 (2006).
Cho, J. et al. Mitochondrial ATP transporter depletion protects mice against liver steatosis and insulin resistance. Nat. Commun. 8, 14477 (2017).
Kokoszka, J. E. et al. The ADP/ATP translocator is not essential for the mitochondrial permeability transition pore. Nature 427, 461–465 (2004).
Seo, J. B. et al. Activated liver X receptors stimulate adipocyte differentiation through induction of peroxisome proliferator-activated receptor gamma expression. Mol. Cell. Biol. 24, 3430–3444 (2004).
Farrall, A. L. & Whitelaw, M. L. The HIF1α-inducible pro-cell death gene BNIP3 is a novel target of SIM2s repression through cross-talk on the hypoxia response element. Oncogene 28, 3671–3680 (2009).
Quispe-Tintaya, W. et al. Fast mitochondrial DNA isolation from mammalian cells for next-generation sequencing. Biotechniques 55, 133–136 (2013).
Don, A.S. & Rosen, H. A fluorescent plate reader assay for ceramide kinase. Anal. Biochem. 375, 265–271 (2008).
Acknowledgements
We thank D. Wallace (University of Pennsylvania) for providing Ant2 floxed mice. This study was supported by the US National Institute of Diabetes and Digestive and Kidney Diseases (DK063491 and DK101395), a University of California San Diego/University of California Los Angeles Diabetes Research Center P&F grant, the Basic Science Research Program and the Bio-Synergy Research Project through National Research Foundation of Korea (NRF-2017R1C1B2011125 and NRF-2017M3A9C4065956), the POSCO TJ Park Foundation, and a grant from the Merck, Inc., Janssen Pharmceuticals, Inc., and Pershing Square Foundation. M.R. was supported by a postdoctoral fellowship from the American Heart Association (16POST29990015).
Author information
Authors and Affiliations
Contributions
Y.S.L. and J.B.S. designed and performed the majority of the experiments. M.R. performed glucose clamp experiments. P.C. measured adipose tissue interstitial oxygen tension and hemodynamics. A.N.M. and A.Y.A supported measuring mitochondrial activity and oxygen consumption. J.Y.H. performed flow cytometry analysis of adipose tissue immune cells. S.C.B., G.I.S. and S.K. performed clinical studies in MNL, MAO and MNO subjects and measured human adipose tissue oxygen tension. Y.S.L. and J.M.O. conceived and supervised the project. J.B.S., Y.S.L. and J.M.O. wrote the manuscript and all authors commented on the paper.
Corresponding authors
Ethics declarations
Competing interests
The authors declare no competing interests.
Additional information
Publisher’s note: Springer Nature remains neutral with regard to jurisdictional claims in published maps and institutional affiliations.
Supplementary information
Supplementary Text and Figures
Supplementary Figures 1–8 and Supplementary Tables 1 and 2
Rights and permissions
About this article
Cite this article
Seo, J.B., Riopel, M., Cabrales, P. et al. Knockdown of ANT2 reduces adipocyte hypoxia and improves insulin resistance in obesity. Nat Metab 1, 86–97 (2019). https://doi.org/10.1038/s42255-018-0003-x
Received:
Accepted:
Published:
Version of record:
Issue date:
DOI: https://doi.org/10.1038/s42255-018-0003-x
Keywords
This article is cited by
-
Unraveling lipedema: comprehensive insights and the path to future discoveries
npj Metabolic Health and Disease (2026)
-
Unraveling the complexities of diet induced obesity and glucolipid dysfunction in metabolic syndrome
Diabetology & Metabolic Syndrome (2025)
-
Metabolic reprogramming driven by Ant2 deficiency augments T Cell function and anti-tumor immunity in mice
Nature Communications (2025)
-
Nardilysin in adipocyte regulates insulin sensitivity via HIF1α and PPARγ
Scientific Reports (2025)
-
Iris bungei Maxim. extract promotes brown adipocyte differentiation
Genes & Genomics (2025)








