Extended Data Fig. 8: Fluorescence signal analysis of pulse–chase experiment outcome.
From: A nutritional memory effect counteracts the benefits of dietary restriction in old mice

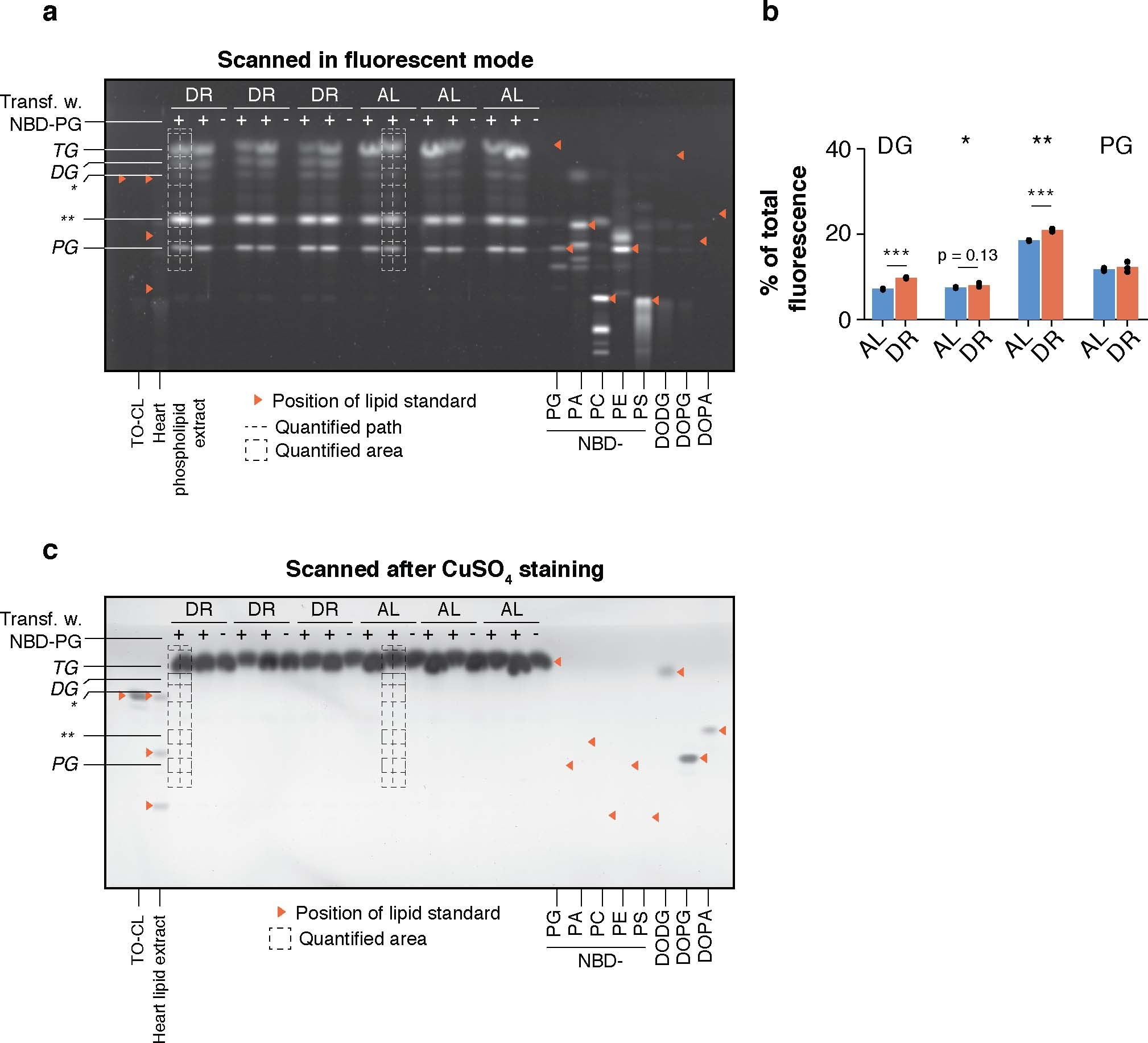
a, Cellular uptake profiles of exogenously supplied NBD-PG by explant-cultured adipocytes. Lipids were separated by TLC and analysed by fluorescence scanning. The TLC analysis was done once with lipid extracts from n = 3 biologically independent mice per diet (indicated above), with n = 3 technical replicates each. For each biological replicate, two technical replicates were co-incubated with NBD and one with just the transfection agent. The dashed line represents the paths used to quantify fluorescent signal distribution in Fig. 6d. Dashed boxes represent the areas used to quantify individual bands. Lipid species with low polarity run on top, with TGs being represented by the top band. Fluorescent lipids run slightly lower than non-fluorescent lipids. Standard phospholipids allowed the identification of lipid spots representing TG, DG and PG levels (the asterisks indicate unidentified lipid species). Applied non-fluorescent standard lipids involve: Tetra-oleoyl CL (TO-CL); CL-rich phospholipid-extract from heart; palmitoyl-oleoyl-DG (PODG), di-oleoyl-PG (DOPG); di-oleoyl-PA (DOPA). Fluorescent NBD-labelled lipids involve: PG, PA, PC, PE, PS. b, Relative fluorescent signal in each of the major bands. n = 3 biologically independent, 24-month-old animals per diet; technical replicates were averaged prior analysis. Two-sided t test. Data for the TG band are shown in Fig. 6e. c, Non-fluorescent scans of identical TLC plate after staining with CuSO4. Due to high abundance of TGs (upper band) in adipocytes, no phospholipids can be observed. Standard phospholipids allowed the identification of lipid spots.