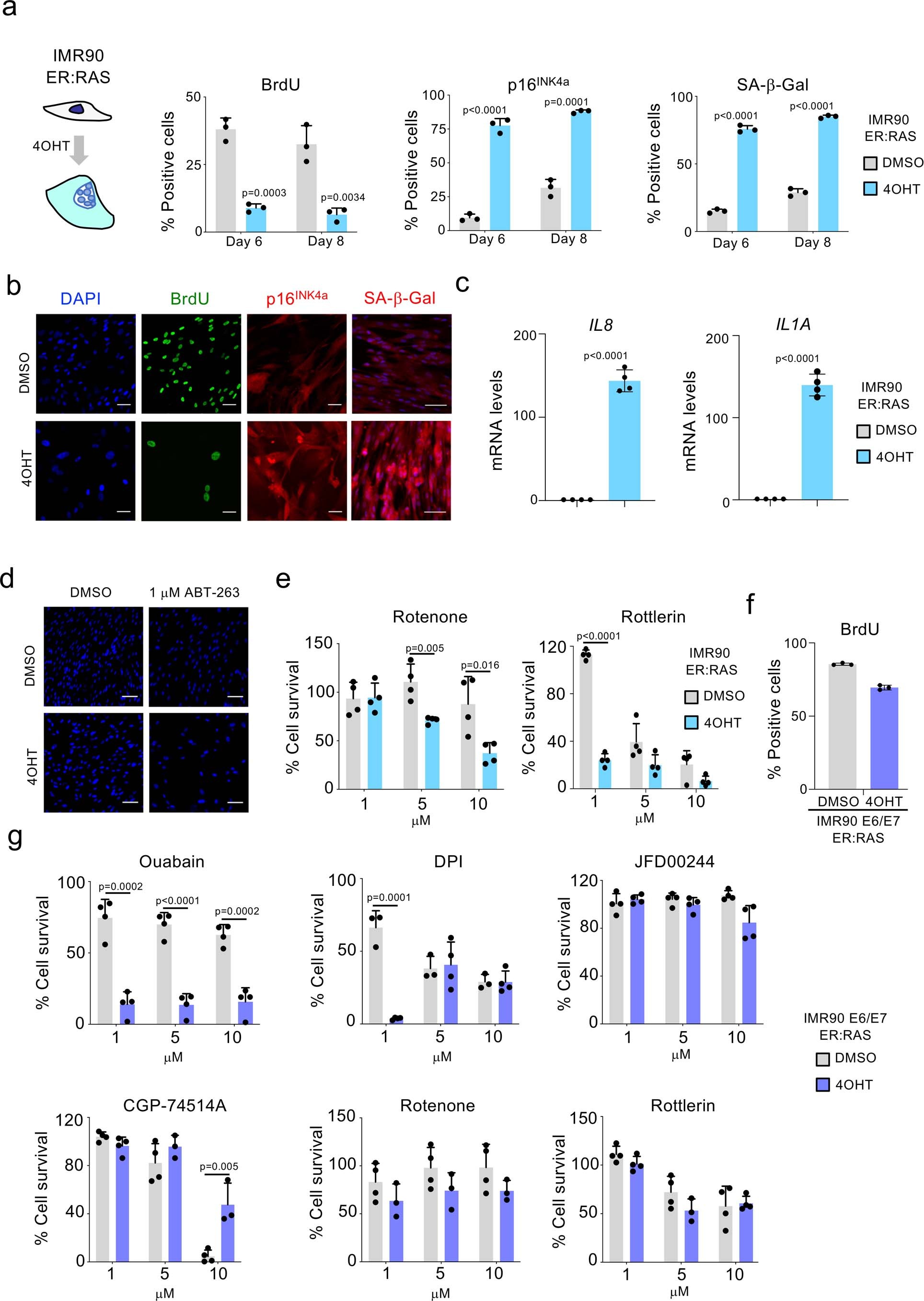
Extended Data Fig. 1: IMR90 ER:RAS cells as a model of OIS.

a, Quantification of immunofluorescence staining for BrdU, p16INK4a, and SA-β-Galactosidase of IMR90 ER:RAS cells 6 or 8 days after treatment with 4-OHT or vehicle (DMSO) (n = 3). b, Representative immunofluorescence images. BrdU incorporation, which indicates proliferation, is stained green; p16INK4a is stained red. Scale bar, 50 μm. SA-β-Galactosidase is stained red. Scale bar, 100 μm. c, Expression levels for IL8 and IL1A of senescent and control IMR90 ER:RAS cells 6 days after 4-OHT or vehicle (DMSO) (n = 4). d, DAPI staining of senescent and control IMR90 ER:RAS cells after 1 μM ABT-263 treatment for 3 days showing reduced numbers of senescent cells after ABT-263 treatment. Scale bar, 100 μm. e, Senolytic activity of the indicated drugs in the context of oncogene-induced senescence in IMR90 ER:RAS cells (n = 4). f, Quantification of immunofluorescence staining for BrdU in IMR90 ER:RAS cells expressing E6 and E7 proteins of HPV16 (n = 3). g, Senolytic activity of the indicated drugs in IMR90 ER:RAS cells expressing E6 and E7 proteins of HPV16. All error bars represent mean ± s.d; n represents independent experiments. All statistical significances were calculated using unpaired two-tailed Student’s t-tests.