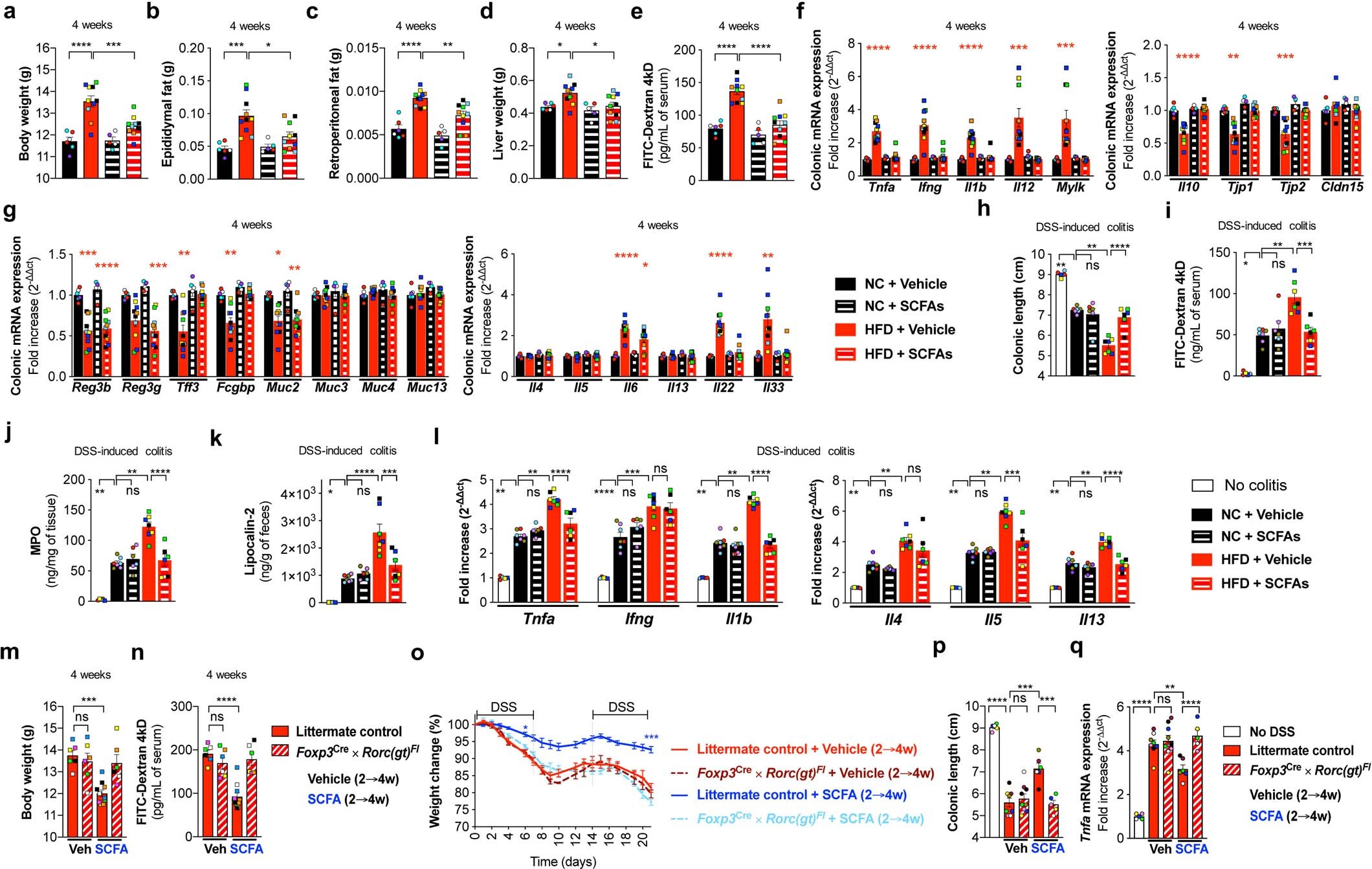
Extended Data Fig. 5: Exposure to SCFAs in mice fed HFD early in life reduced the severity of colitis in adulthood by mechanism dependent on RORγt-expressing Tregs.
From: Excess calorie intake early in life increases susceptibility to colitis in adulthood

(a-i) Mice were exposed to NC or to a HFD early in life and treated with SCFAs or vehicle controls during 2 to 4 weeks of age. (m-q) Foxp3Cre × Rorc(gt)Fl mice and littermate control were fed HFD early in life and exposed to SCFAs or vehicle during weaning. (a,m) Weight of total body, (b) epididymal fat, (c) retroperitoneal fat, (d) and liver, (e,n) level of intestinal permeability, and (f,g) colonic mRNA expression measured post-weaning. (h,p) Colonic length, (i) intestinal permeability, (j) level of myeloperoxidase, (k) lipocalin-2, (l,q) colonic transcript profile and (o) loss of body weight measured after initiation of colitis at 9-10 weeks of age. For NC+Vehicle (a-g (n=6); h-l (n=7); litters=4); HFD+Vehicle (a-g (n=10; litters=6), h-l (n=7; litters=4)); NC+SCAFs (a-g (n=5), h-l (n=6); litters=4); HFD+SCFAs (a-g (n=10; litters=6), h-l (n=6; litters=4)); Littermate+Vehicle (m-n (n=6; litters=6), o (n=5; litters=5), p-q (n=8; litters=8)); Littermate+SCFAs (m-n (n=10; litters=7), o (n=10; litters=6), p-q (n=6; litters=6)); Foxp3CreRORyt+Vehicle (m-n (n=6; litters=6), o (n=5; litters=5), p-q (n=9; litters=8)); Foxp3CreRORyt+SCFAs (m-n (n=6; litters=6), o (n=6; litters=5), p-q (n=5; litters=5)); No colitis (n=5; litters=5). Post hoc Tukey-adjusted tests following significant (P<0.05, after correction) Analyses of Deviance (mixed-effect models), all ****P<0.0001; a (***P=0.0006); b (***P=0.0004, *P=0.012); c (**P=0.003); d (*P=0.04, *P=0.02); f (Il12 ***P=0.0002; Mylk ***P=0.0004; Tjp1 **P=0.004; Tjp2 ***P=0.0003); g (Reg3g ***P=0.0005; Reg3b ***P=0.0004; Tff3 **P=0.004; Fcgbp **P=0.006; Muc2 *P=0.02, **P=0.008; Il6 *P=0.03; Il33 **P=0.007); h (**P=0.002, **P=0.008); i (*P=0.02, **P=0.007, ***P=0.0003); j (**P=0.005, **P=0.003); k (*P=0.04, ***P=0.0006); l (Tnfa **P=0.004, **P=0.005; Ifng ***P=0.0003; Il1b **P=0.003, **P=0.008; Il4 **P=0.008, **P=0.004; Il5 **P=0.003, **P=0.007; Il13 **P=0.006, **P=0.008); m (***P=0.0003); o (*P=0.01, ***P=0.0008); p (***P=0.0003, ***P=0.0009); q (**P=0.007); ns = not significant. Data were pooled from at least two independent experiments. Each dot represents 1 offspring mouse. Dots of same color and symbol represent mouse from same litter. Data are shown as mean±s.e.m.