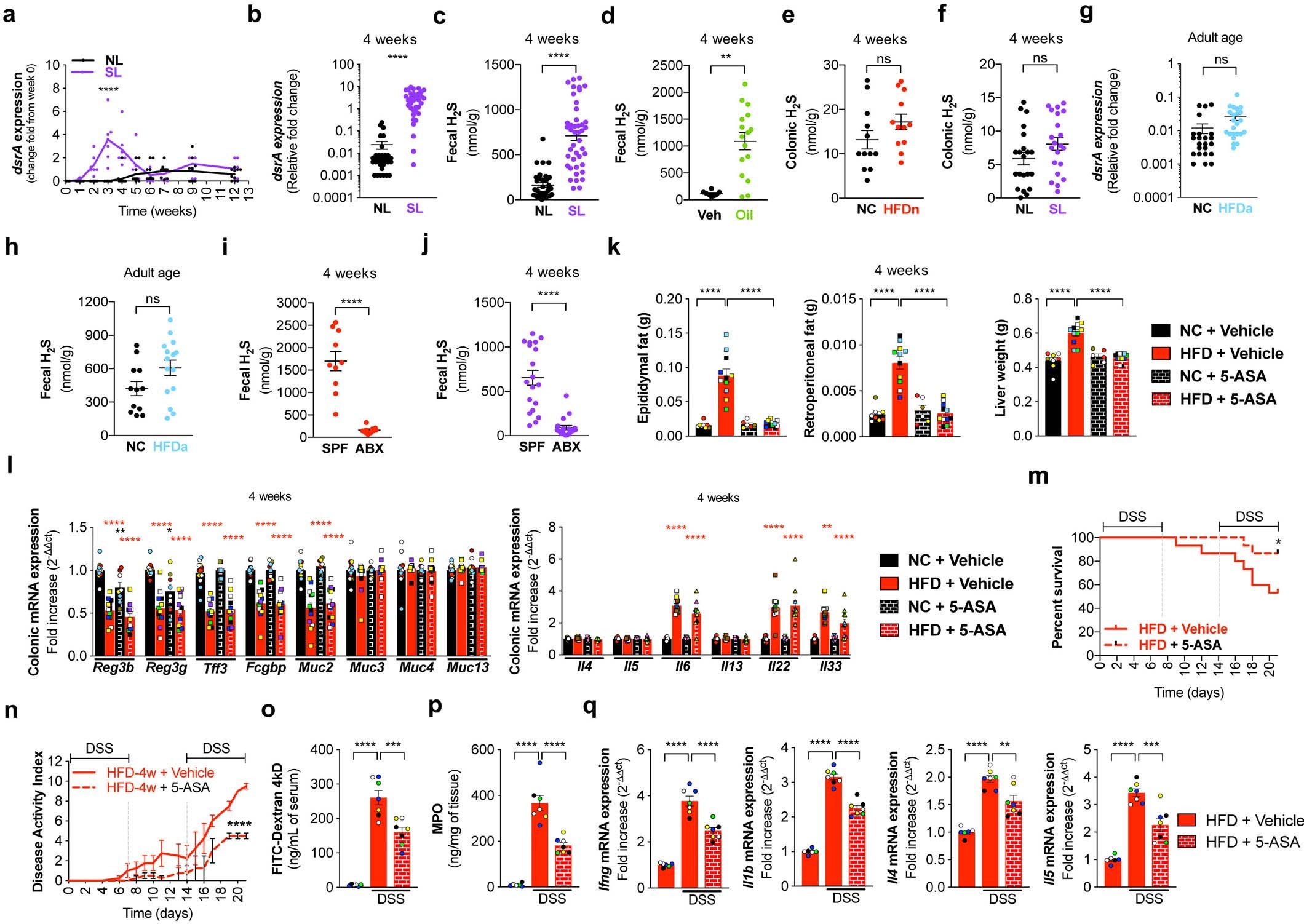
Extended Data Fig. 6: The expression of bacterial dsrA, H2S levels and impact of 5-ASA on colitis susceptibility.
From: Excess calorie intake early in life increases susceptibility to colitis in adulthood

(a-b) The expression of bacterial dsrA coding for the dissimulatory sulfite reductase (a) by weeks and (b) at 4 weeks after birth in mice grown in reduced litters (SL=Small Litter) or normal litters (NL). For NL (a (n=10; litters=4), b (n=34; litters=15)); SL (a (n=7; litters=5), b (n=34; litters=20)). (c-f) Faecal H2S levels (c) from mice grown in NL (n=34; litters=15) and SL (n=43; litters=25), (d) from mice gavaged with coconut oil (n=16; litters=10) or Vehicle (n=8; litters=6), or in the colon of (e) mice fed NC (n=12; litters=5) or HFD early in life (HFDn; n=12; litters=5), or (f) mice grown in NL (n=21; litters=9) or SL (n=21; litters=12). (g) The expression of dsrA at 12-week-old from mice fed HFD between 6- to 12-week-old (n=23; litters=15) or NC (n=23; litters=10). (h-j) Fecal H2S levels (h) measured at 12-week-old mice that fed HFD in adulthood (n=15; litters=7) or NC (n=12; litters=5), (i) measured at 4-week-old mice that fed HFDn and treated with antibiotics (n=10; litters=4) or not (n=10; litters=5), and (j) mice grown in SL and treated or not with antibiotics (n=19/group; litters/group=13). (k-q) Mice fed NC or HFD early in life treated during weaning with 5-ASA or controls. (k) Weight of epididymal fat, retroperitoneal fat and liver, (l) colonic mRNA expression at 4-week-old. (m) Percentage of survival, (n) disease activity index, (o) levels of gut permeability, (p) myeloperoxidase and (q) colonic mRNA expression after colitis initiation in adulthood. HFD and HFD+5-ASA (k (n=11), l (n=12), litters=6); NC+5-ASA (k (n=6; litters=4), l (n=8; litters=6)). HFD (i (n=15; litters=12), j-l (n=7; litters=4)); HFD+5-ASA (i (n=15; litters=12), j-l (n=7; litters=4)); No colitis (e-f (n=4), k-l (n=6), litters=4). For m (*P=0.03) Log-rank test; a-l;n-q, Post hoc Tukey-adjusted tests following significant (P<0.05, after correction) Analyses of Deviance (mixed-effect models), all ****P<0.0001; d (**P=0.002); l (Reg3b **P=0.009; Reg3g *P=0.02; Il33 **P=0.003); o (***P=0.0001); q (Il4 **P=0.001, Il5 ***P=0.0001). Data were pooled from at least two independent experiments. Each dot represents 1 offspring mouse. Dots of same color and symbol represent mouse from same litter. Data are shown as mean±s.e.m.