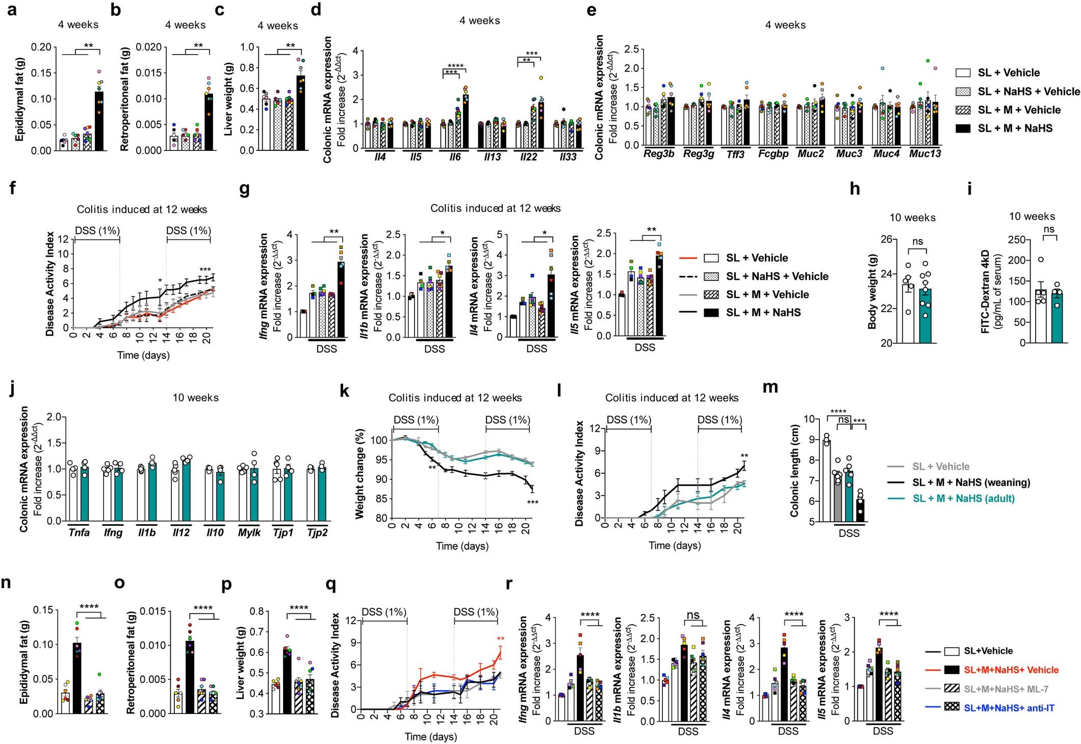
Extended Data Fig. 7: Pathological imprinting through H2S and microbial immunogens early in life.
From: Excess calorie intake early in life increases susceptibility to colitis in adulthood

(a-g) Germ-free mice grown in SL are exposed to sodium hydrogen sulfide (NaHS) and/or heat-killed microbiota (M), or to vehicle during 2- to 4-week-old. Weight of (a) epididymal fat, (b) retroperitoneal fat, (c) liver and colonic mRNA expression for (d) cytokines and (e) mucins and antimicrobial peptides measured at 4-week-old. (f) Disease activity index and (g) colonic transcript profile after colitis induction in adulthood. (h-n) Adult germ-free mice grown in SL are exposed to NaHS and/or M, or to vehicle during 8- to 10-week-old. (h) Body weight, (i) colonic mRNA expression and (j) gut permeability measured at 10-week-old. (k) Loss of body weight, (l) disease activity index and (m) colonic length after colitis induction at 12 week-old. (n-r) Germ-free mice grown in SL are exposed to NaHS and M, and treated with ML-7, or with anti-IFNγ and anti-TNFα (anti-IT) antibodies (mAb) or with vehicle, during 2- to 4-week-old. (n) epididymal fat, (o) retroperitoneal fat and (p) liver at 4-week-old. (q) Diseases activity index and (r) colonic transcript profile after colitis induction in adulthood. For SL+Vehicle (a-c,k-m (n=6; litters=5), d-e (n=7; litters=6), f (n=9; litters=6), g (n=4; litters=4), h-j (n=5; litters=5)); SL+NaHS (a-c,d-e (n=6; litters=5), f (n=7; litters=4), g (n=6; litters=4)); SL+M (a-c (n=7; litters=6), d-e,g (n=6; litters=5), f (n=8; litters=4)); SL+M+NaHS (a-c (n=7; litters=6), d-e,g (n=6; litters=5), f (n=6; litters=4), k-m (n=5; litters=5), n-r (n=6; litters=6)); SL+M+NaHS adult (h (n=8; litters=7), i-j (n=4; litters=4), k-m (n=5; litters=5)); SL (n-r (n=6; litters=5)); SL+M+NaHS+ML-7 (n-r (n=7; litters=7)); SL+M+NaHS+anti-IT (n-r (n=7; litters=7)); No colitis group (g (n=6), m (n=4), r (n=5), litters=4); Post hoc Tukey-adjusted tests following significant (P<0.05, after correction) Analyses of Deviance (mixed-effect models), all ****P<0.0001; a (**P=0.009); b (**P=0.006); c (**P=0.005); d (Il6 ***P=0.0004); Il22 **P=0.002, ***P=0.0005); f (*P=0.01, ***P=0.0002); g (Ifng **P=0.009, Il1b *P=0.02, Il4 *P=0.03, Il5 **P=0.007); k (**P=0.002, ***P=0.0004); l (**P=0.003); m (***P=0.0005); q (**P=0.005). ns=not significant. Data were pooled from at least two independent experiments. Each dot represents 1 offspring mouse. Each color represent mouse from same litter. Data are shown as mean±s.e.m.