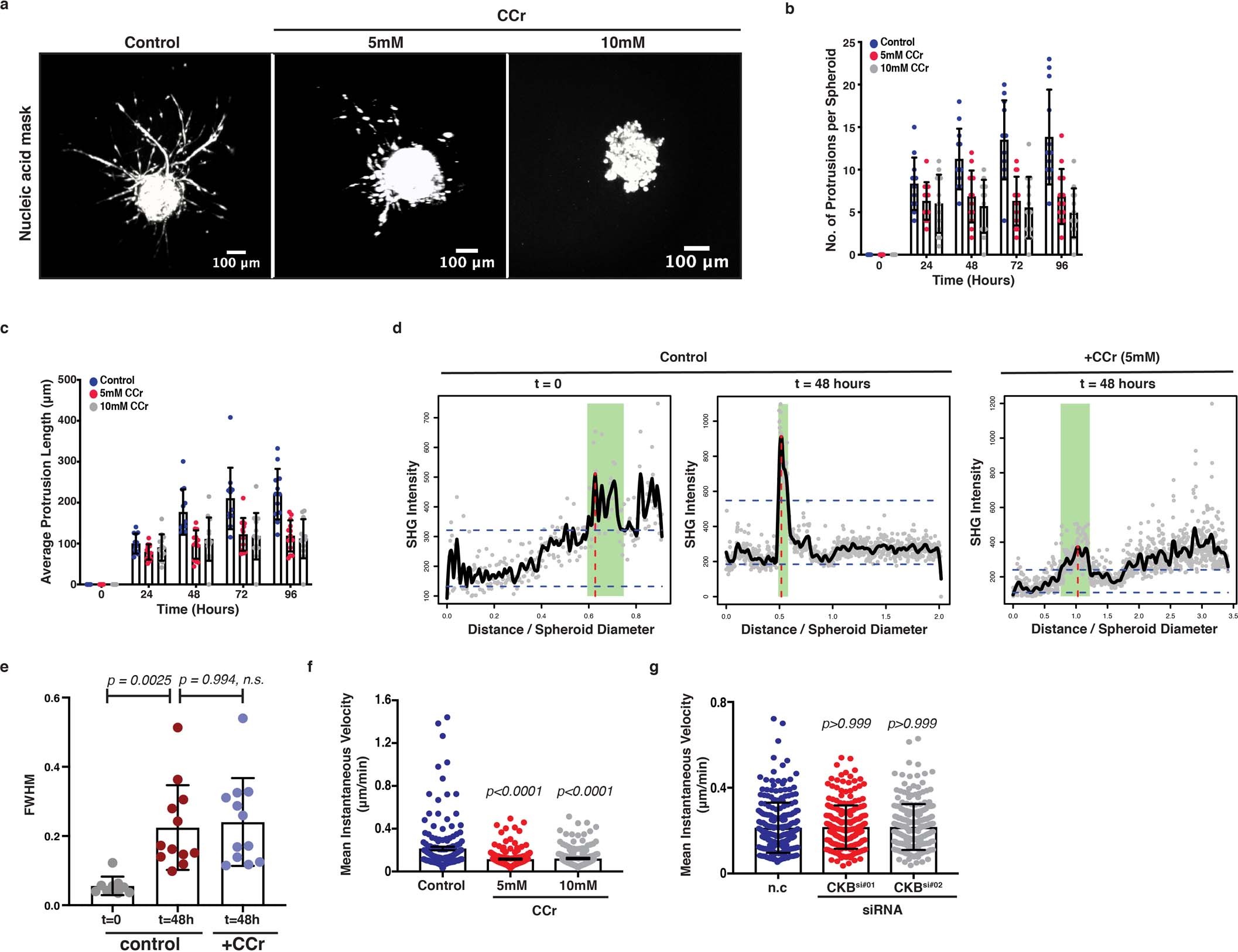
Extended Data Fig. 7: Creatine homeostasis supports collagen remodelling, invasion and the chemotactic response of pancreatic cancer cells.

(a) Representative 3D reconstructions of z-stack acquisitions showing nucleic acid labelling (grey) of control or CCr-treated spheroids after 96 hours of invasion within 3D ECM. (b) Protrusion number per spheroid of control or CCr-treated KPC spheroids as indicated. Values are from n = 12 control, n = 13 5 mM and n = 13 10 mM CCr-treated spheroids from 3 independent experiments. (c) Average protrusion length (μm) of control or CCr-treated KPC spheroids as indicated. Values are from n = 12 control, n = 13 5 mM and n = 13 10 mM CCr-treated spheroids from 3 independent experiments. (d) Representative plot profiles of SHG intensity of control or CCr-treated KPC spheroids. Green-shaded area shows Full width half maximum (FWHM) of Collagen I (SHG) intensity. (e) Full width half maximum (FWHM) of Collagen I (SHG) intensity from (d). Each dot represents average value (from 6 plot profiles) per spheroid. Values are mean ± SD of n = 9 t = 0, n = 12 t = 48 h and n = 12 CCr-treated spheroids from 3 independent experiments. Statistical significance assessed by one-way ANOVA. (f) Cell speed of cells treated as indicated chemotaxing towards a 10% FBS gradient. Values are mean ± SEM from n = 262 control, n = 278 5 mM and n = 275 10 mM CCr-treated cells from 4 independent experiments. Statistical significance assessed by Kruskal-Wallis with Dunn’s multiple comparisons test. (g) Cell speed of control (n.c.) or CKB-silenced (CKBsi#01, CKBsi#02) cells chemotaxing towards a 10% FBS gradient. Values are mean ± SEM from n = 241 control, n = 252 CKBsi#01and n = 232 CKBsi#02 cells from 3 independent experiments. Statistical significance assessed by Kruskal-Wallis with Dunn’s multiple comparisons test.