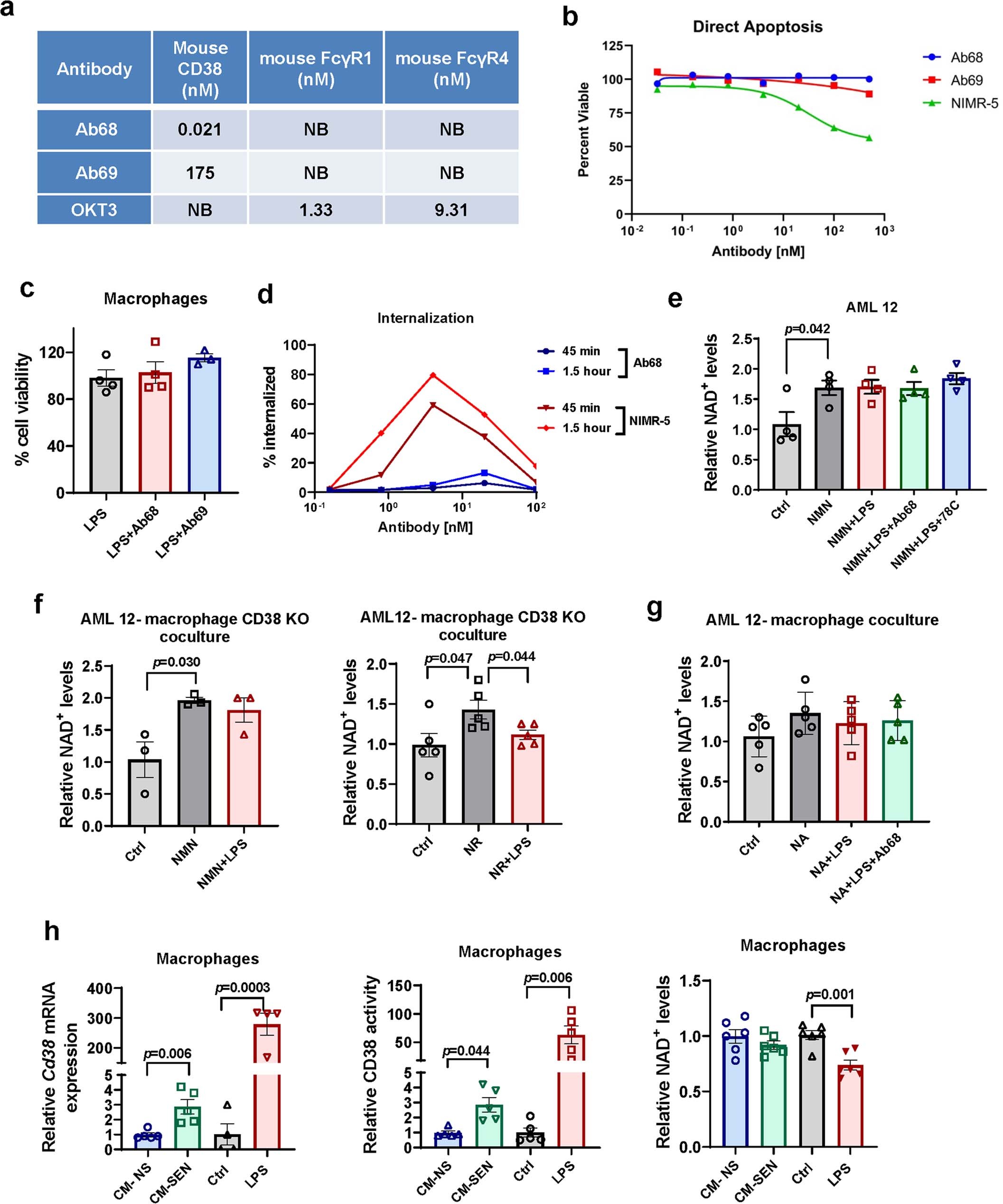
Extended Data Fig. 8: Characterization of the ecto-enzymatic activity of CD38 in BMDMs.
From: CD38 ecto-enzyme in immune cells is induced during aging and regulates NAD+ and NMN levels

a, Table shows the binding affinities (KD) of anti-mouse CD38 antibodies Ab68 and Ab69 and a mouse control antibody OKT3. NB=No Binding. b, Apoptosis of CHO cells stably transfected with mouse CD38 after incubation with antibodies Ab68, Ab69, and NIMR-5 for 24 hours (n=2 samples per concentration). c, Cell viability of WT macrophages treated with LPS (100 ng/mL), with or without Ab68 or Ab69 (5 g/mL) for 24 hours (n=4 except for LPS+Ab69 where n=3 biologically independent samples). d, Graph shows the internalization of Ab68 compared to control antibody NIMR-5 after 45 minutes and 1.5 hours. e, NAD+ levels in AML 12 treated with 200 M NMN in the presence or absence of LPS (100 ng/mL), Ab68 (5 g/mL), and 78c (0.5 M). LPS was given for 18 hours, then Ab68 was added, and 3 hours later NMN was added. Cells were collected 20 hours after NMN was added. NAD+ levels were relative to control (Ctrl) (n=4 biologically independent samples). f, NAD+ levels in AML 12 cells cocultured with macrophages from CD38 KO mice. LPS was given for 18 hours to the macrophages, then NMN or NR (200 M) were added for 3 hours. Next, macrophages were incubated with AMLs, and AML cells were collected 20 hours later. NAD+ levels were relative to control (Ctrl) (n=4 biologically independent samples). g, NAD+ levels in AML 12 cocultured with macrophages. Macrophages were treated with 200 M NA in the presence or absence of LPS (100 ng/mL), and Ab68 (5 g/mL). LPS was given for 18 hours, then Ab68 was added, and 3 hours later nicotinic acid (NA) was added to the macrophages.Three hours after addition of NA, macrophages were incubated with AML cells. AML cells were collected 20 hours later and NAD+ levels were calculated relative to control (Ctrl) (n=5 biologically independent samples). h, Macrophages were incubated with conditioned media from senescent (CM-SEN) andnon-senescent (CM-NS) mouse pre-adipocytes, and with LPS and without (Ctrl) for 20 hours. Cd38 mRNA expression (CM-NS and CM-SEN n=5; Ctrl and LPS n=4 biologically independent samples), CD38 activity (n=5 biologically independent samples), and NAD+ levels (n=6 biologically independent samples) were measured in the macrophages. Samples from cells incubated with CM-SEN, were calculated relative to cells incubated with CM-NS. Samples from cells treated with LPS, were calculated relative to vehicle-treated cells (Ctrl). Data are mean ± SEM, analyzed by unpaired two-sided t-test, NS= non-significant.