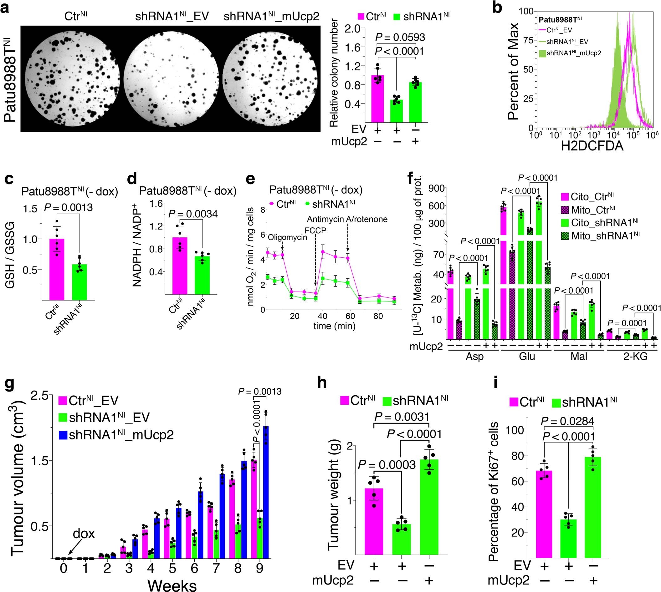
Extended Data Fig. 6: Murine Ucp2 rescues the growth defect of UCP2-silenced KRASmut PDAC cells.

a, mUcp2 expression rescues the clonogenic defect of UCP2-silenced KRASmut PDAC cells. b, Cytofluorimetric raw data of ROS analysis carried out in the rescue experiment reported in Fig. 4, panel b. c, d, UCP2 silencing reduces the GSH/GSSG and NADPH/NADP+ ratios in Patu8988TNI also in the absence of doxycycline, the histogram data were referred to the CtrshRNA-transfected cells. e, UCP2 silencing reduces oxygen consumption rates (OCR) in the presence of glutamine in Patu8988TNI also in the absence of doxycycline, values represent means ± SD of three biologically independent experiments. f, mUcp2 expression recovers the altered cytosol/matrix distribution of the glutamine-derived metabolites of UCP2-silenced PDAC cells. g-i, Tumour volumes, tumour weights and the percentage of Ki67 positive cells of Patu8988T tumours reported in Fig. 4e are shown (n = 5). Asp, aspartate; Glu, glutamate; Mal, malate; 2-KG, 2-ketoglutarate. Patu8988TNI, cells transfected with non-inducible lentiviral plasmids. Values represent means ± SD of two biologically independent triplicates (a, c, d and f) and five mice (g-i). Statistical significance was calculated by unpaired two-tailed Student’s t-test. Welch correction was applied to Mito_CtrNI vs Mito_shRNA1NI (Asp), Mito_CtrNI vs Mito_shRNA1NI (Glu), Mito_shRNA1NI vs Mito_shRNA1NI(rescued) (Glu) and Mito_shRNA1NI vs Mito_shRNA1NI(rescued) (Mal) (f).