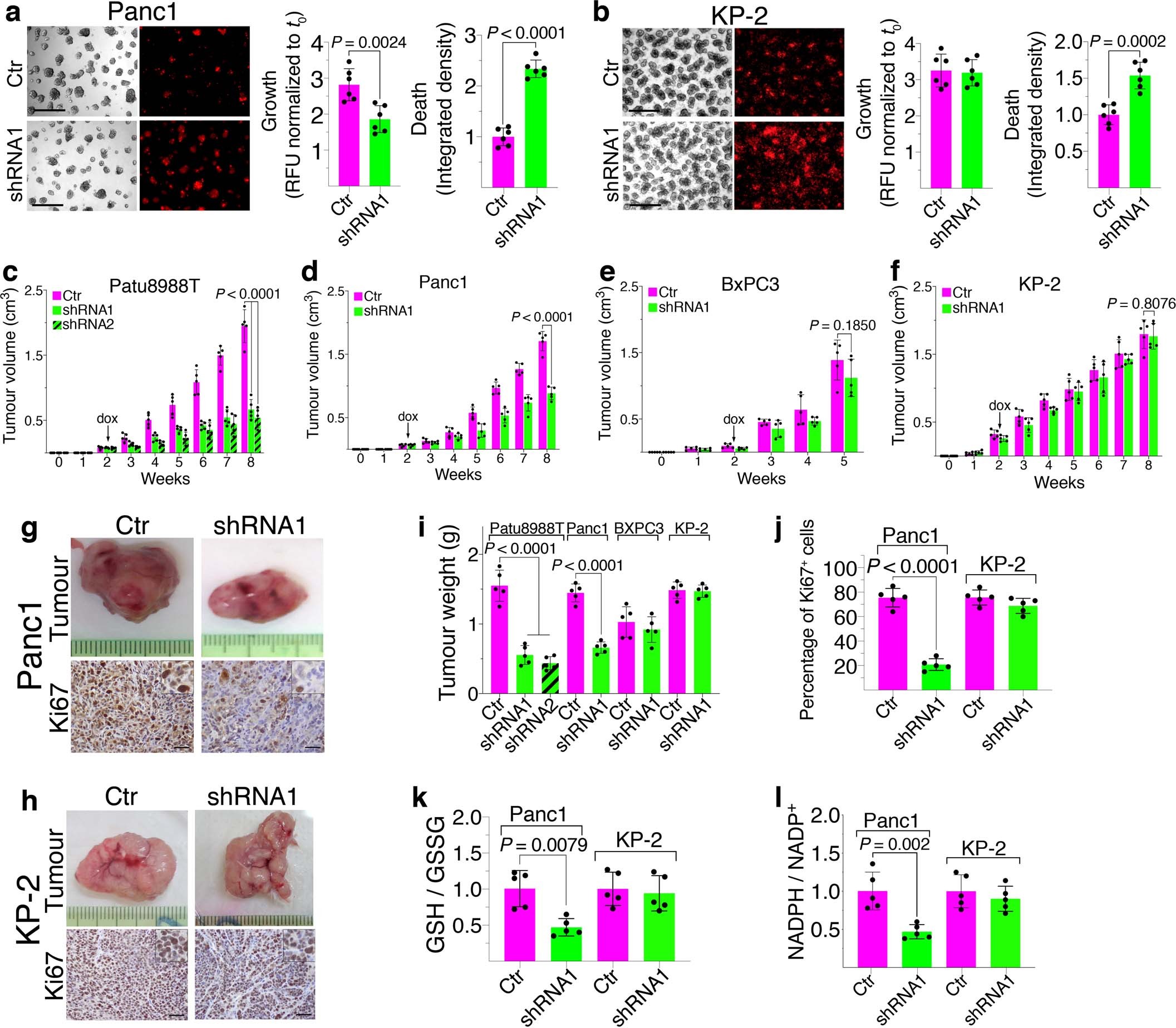
Extended Data Fig. 5: UCP2 silencing inhibits KRASmut PDAC cells growth in organotypic 3D and xenograft models.

a–b, UCP2 silencing reduces growth of organotypic cultures of KRASmut PDAC cells. Representative microscopic images of growth and death (red signal) of PDAC cells grown on 100% Matrigel ECM in the presence of doxycycline. Scale bar = 500 µm. Histograms show the growth and the death of cells cultured for seven days. The growth data were normalized to those measured at the beginning of the experiment (t0), whereas the death data were referred to the CtrshRNA-transfected cells. c-f, UCP2 silencing inhibits the proliferation of KRASmut PDAC cells in vivo. The Patu8988T and BxPC3 tumour volumes reported in Fig. 3, panels c and d are shown (c, e). g, h, Representative images of tumour sizes and Ki67 immunostaining, taken at the end point, generated by Panc1 and KP-2 cells injected in female SCID mice (n = 5). Inset shows localization at higher magnification (40X), scale bar=25 μm (g, h). i, Tumour weights of all xenograft experiments. j, Percentage of Ki67 positive PDAC cells. k, l, UCP2 silencing reduces the GSH/GSSG and NADPH/NADP+ ratios only in KRASmut cell xenografts, the histogram data were referred to CtrshRNA xenografts. Values represent means ± SD of two biologically independent triplicates (a and b) and five mice (c-f and i-l). Statistical significance was calculated by unpaired two-tailed Student’s t-test (a-f, i, j and l) and unpaired two-tailed Mann–Whitney U-test (k). RFU, relative fluorescence unit.