Extended Data Fig. 3: Metabolism impairment in old Pdgfra-TERT-KO (a-KO) mice raised on chow.
From: Age-associated telomere attrition in adipocyte progenitors predisposes to metabolic disease

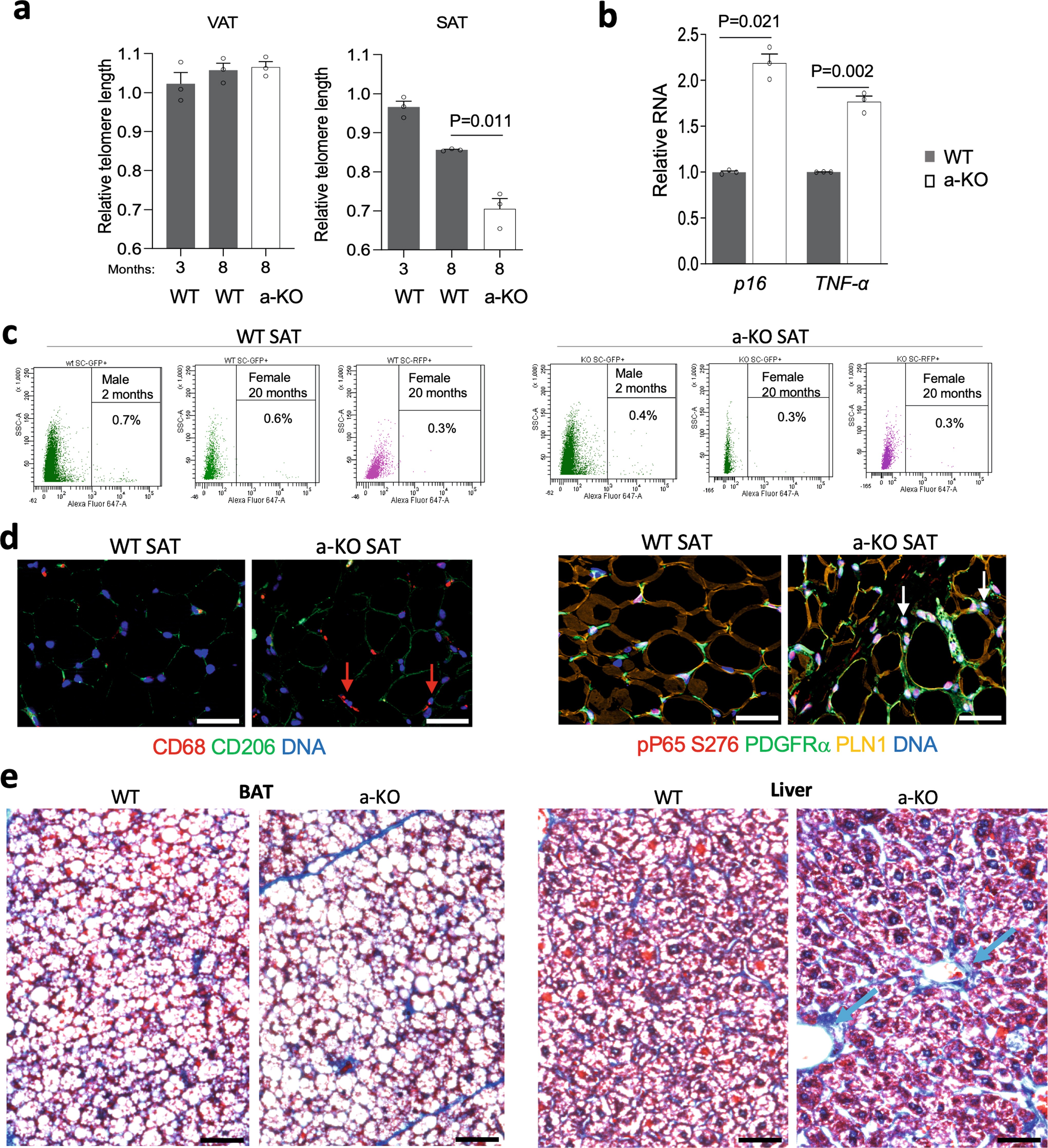
a, qPCR analysis of DNA from whole tissue reveals telomere shortening in SAT but not in VAT of a-KO mice at 8 months of age, compared to WT mice at 8 months of age. Real-time PCR data are normalized to data for a single copy gene. b, Quantitative RT-PCR demonstrates higher p16 and TNFa mRNA expression, normalized to 18S RNA, in cultured MEFs of a-KO mice, compared to WT mice. c, EdU incorporation measurement by flow cytometry in control mTmG;TERTfl/fl and a-KO Pdgfra-Cre;mTmG; TERTfl/fl males (2-month-old, HFD-fed) and females (20-month-old, chow-fed). 4 h after EdU injection, mG+ and mT+ SVF cells were gated and EdU incorporation was compared for SAT. EdU fluorescence: 647 nm channel, side scatter (SSC) is used for separation. d, IF analysis of SAT from 12-month-old mice reveals increased infiltration of CD68+ CD206- (M1) macrophages and increased phosphorylation of NFkB subunit p65 in PDGFRα+ cells of a-KO mice, compared to WT mice. Adipocytes are positive for perilipin1 (PLN1). Nuclei are blue. e, Masson’s trichrome staining reveals increased fibrosis in livers of 12-month-old a-KO males compared to WT males. In all panels, N = 3 mice / group; P: Student’s t-test (2-sided). Scale bar=50 µm in all panels.