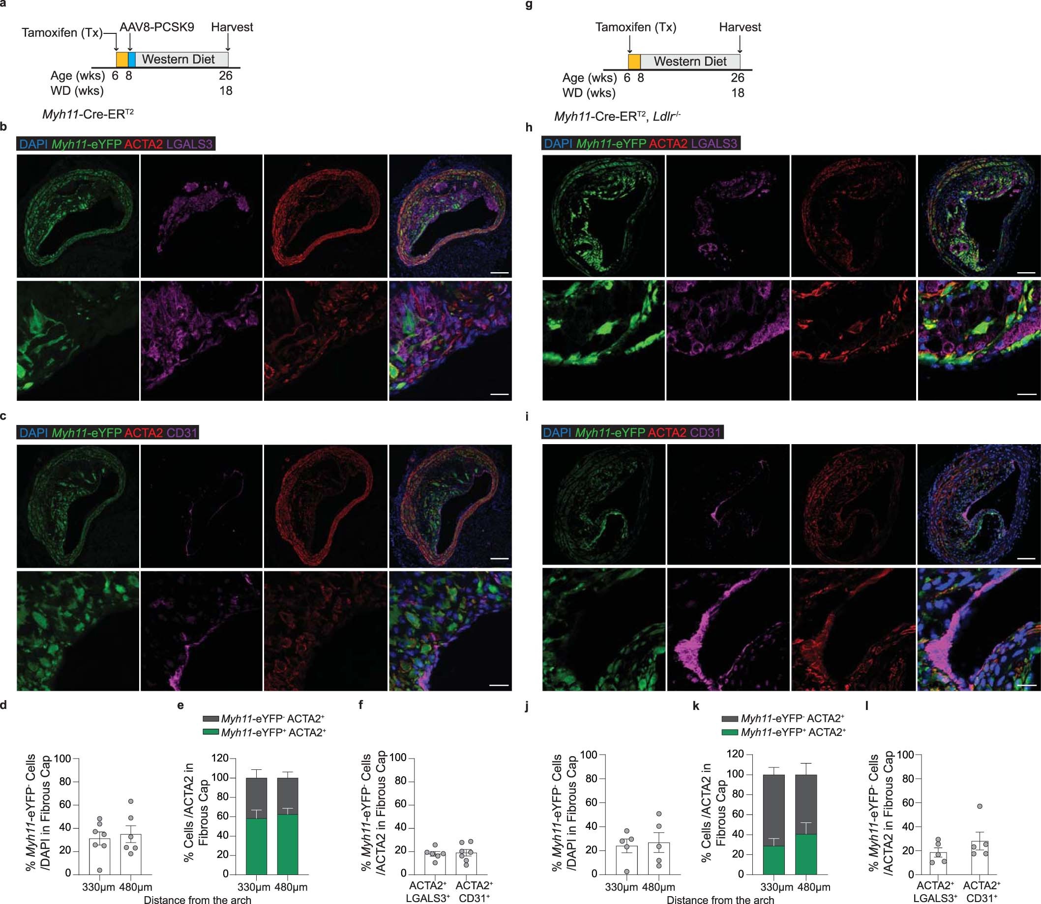
Extended Data Fig. 5: Analysis of BCA lesions from gain of function mutant (m) PCSK9-AAV8 and Ldlr−/− models of murine atherosclerosis.

a, Schematic of experimental design for experiments using Myh11-CreERT2/ROSA-STOPFL/FL-eYFP mice infected once with mPCSK9-AAV8 (Myh11-CreERT2 mPCSK9). Representative images depicting (b) EndoMT (eYFP− ACTA2+ CD31+ /ACTA2+) and (c) MMT (eYFP− ACTA2+ LGALS3+ /ACTA2+). d, Quantification of Myh11-eYFP+ cells in the 30 μm fibrous cap area. e, Quantification of the percentage of ACTA2+ cells derived from SMC (Myh11-eYFP+ ACTA2+) and from non-SMC sources (Myh11-eYFP−ACTA2+) in Myh11-CreERT2 mPCSK9 mice. f, Quantification of MMT and EndoMT from (b & c). g, Schematic of Ldlr−/− Myh11-CreERT2/ROSA-STOPFL/FL-eYFP (Myh11-CreERT2 Ldlr−/−) experimental design. Representative images depicting (h) EndoMT (Myh11-eYFP− ACTA2+ CD31+ /ACTA2+) and (i) MMT (Myh11-eYFP− ACTA2+ LGALS3+ /ACTA2+). j, Quantification of Myh11-eYFP+ cells in the 30µm fibrous cap area. k, Quantification of the percentage of ACTA2+ cells derived from SMC (Myh11-eYFP+ ACTA2+) and from non-SMC sources (Myh11-eYFP− ACTA2+) in Myh11-CreERT2 Ldlr−/− mice. l, Quantification of MMT and EndoMT from (h) & (i). Scale bar: 100 μm (b,c,h,i top) or 20 μm (b,c,h,i bottom). Biologically independent animals are indicated as individual dots in (d,f,j,l), (E) n = 7, 6 (WT and KO: 330, 480 μm), (k) n=5 (WT and KO), error bars represent mean ± SEM.