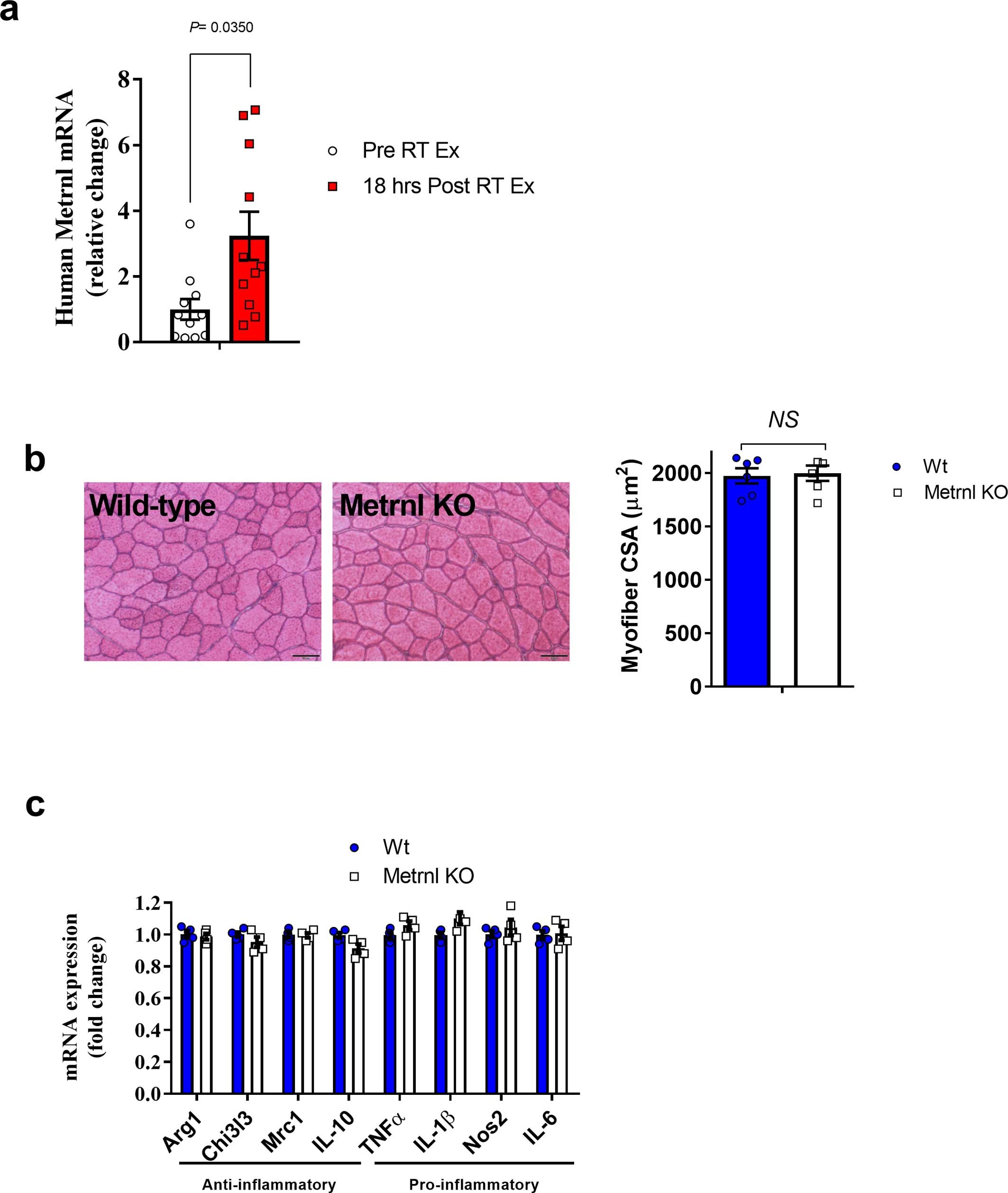
Extended Data Fig. 1: Metrnl mRNA expression with human muscle damage and CSA analysis of uninjured Metrnl KO muscle.
From: Meteorin-like facilitates skeletal muscle repair through a Stat3/IGF-1 mechanism

a, Human muscle Metrnl mRNA expression before and after unaccustomed resistance training (N=11/group). b, left Myofiber cross-sections from uninjured wild-type and Metrnl KO mice and right corresponding myofiber cross-sectional area (N=6/group). c, Whole muscle mRNA expression of anti-inflammatory and pro-inflammatory macrophage makers in uninjured muscle (N=4 for both groups). Scale bar is 50μm; Two-tailed, unpaired Student’s t-test (a–c). Data are presented as mean ± SE.