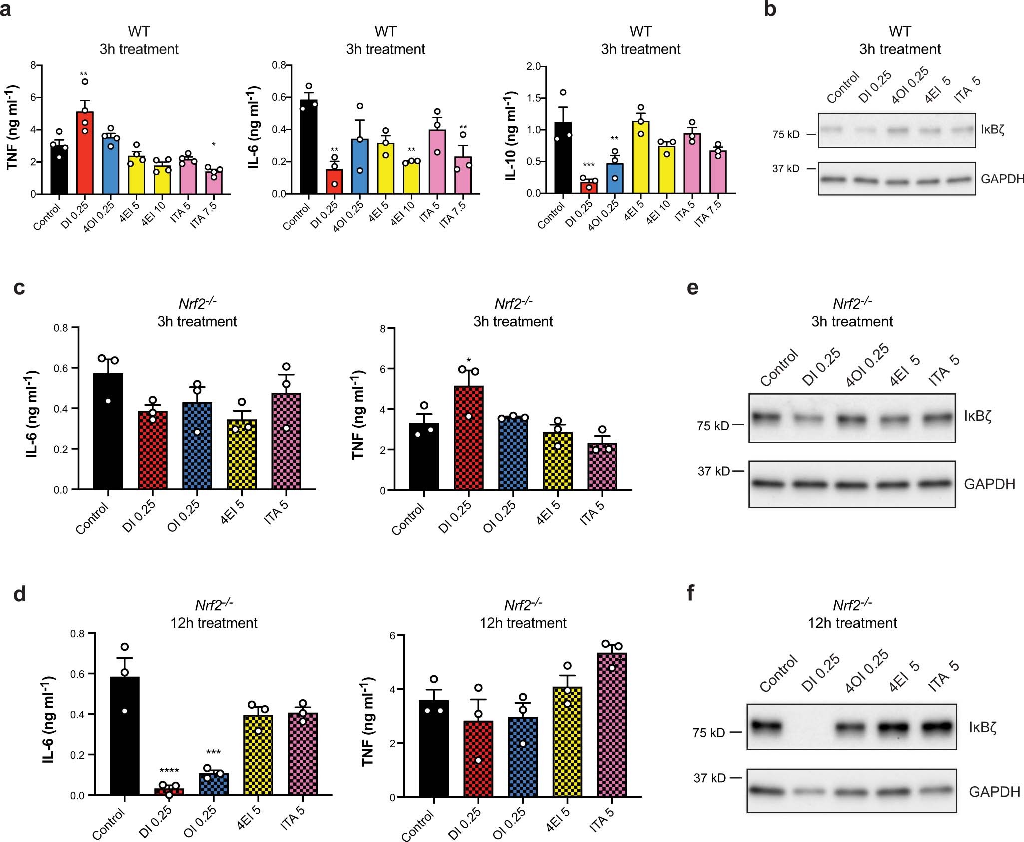
Extended Data Fig. 6: Cytokine levels in Nrf2-deficient macrophages.

a, Cytokine levels in WT BMDMs pre-treated with the indicated compounds for 3h followed by 4h LPS stimulation (for TNF n = 4 independent experiments, for IL-6 and IL-10 n = 3 independent experiments). b, Western blot of IκBζ expression in WT BMDMs pre-treated with the indicated compounds for 3h followed by 1h LPS stimulation. Westerns representative of 3 independent experiments. c, d, Cytokine levels in Nrf2−/− BMDMs pre-treated with the indicated compounds for 3h (c) or 12h (d) followed by 4h LPS stimulation, (n = 3 independent experiments) e, f, Western blot of IκBζ expression in Nrf2−/− BMDMs pre-treated with the indicated compounds for 3h (e) or 12h (f) followed by 1h LPS stimulation. Westerns representative of 3 independent experiments. Treatment concentrations for all experiments listed in mM. All bar plots representative of mean + s.e.m. For (a), (c), and (d) *P < 0.05, **P < 0.01, ***P < 0.001, ****P < 0.0001, P values calculated by one way ANOVA. Exact P values listed in Supplementary Information in Source Data files.