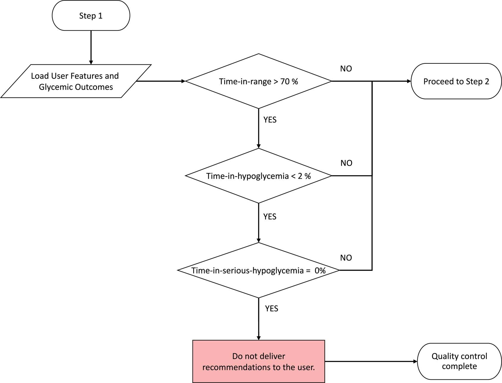
Extended Data Fig. 1: Quality control algorithm to assess need for insulin titration.
From: An artificial intelligence decision support system for the management of type 1 diabetes

Quality control algorithm to assess need for insulin titration. User data and glycemic outcomes are loaded and compared against metrics for percent time in hypoglycaemia, percent time in target range, and percent time in serious hypoglycaemia. If users meet all metrics, recommendations for insulin titration are not required.