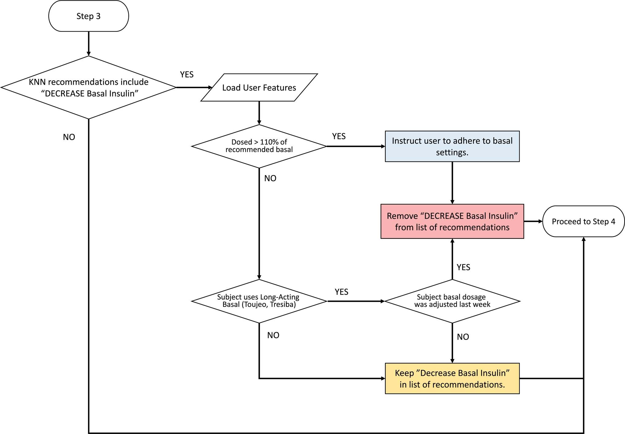
Extended Data Fig. 3: Quality control algorithm to assess decreasing basal insulin dosage.
From: An artificial intelligence decision support system for the management of type 1 diabetes

Quality control algorithm to assess decreasing basal insulin dosage. User features and glycemic outcomes are loaded by the algorithm and assessed for subject adherence, and insulin formulation-dependent requirements.