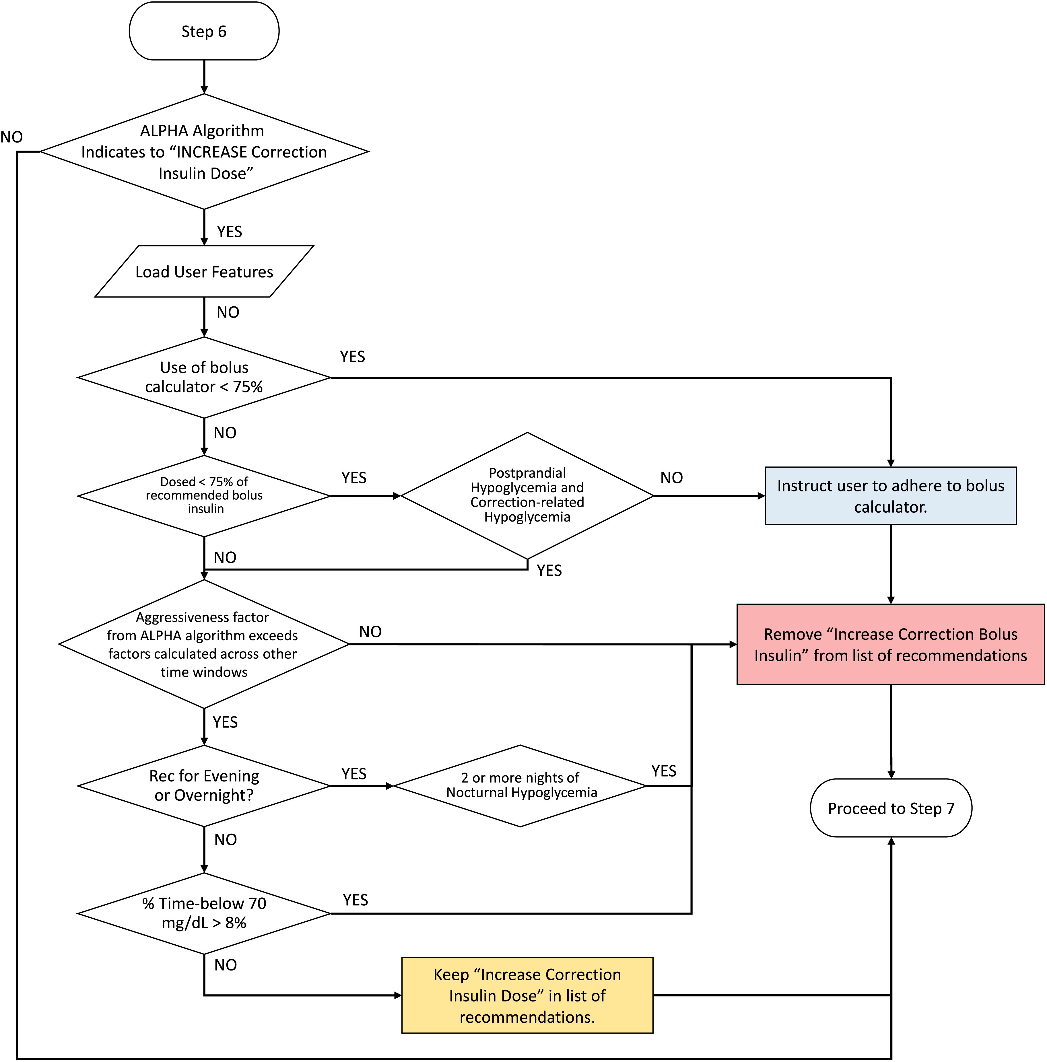
Extended Data Fig. 6: Quality control algorithm to assess increasing correction bolus insulin dosage.
From: An artificial intelligence decision support system for the management of type 1 diabetes

Quality control algorithm to assess increasing correction bolus insulin dosage. User features and glycemic outcomes are loaded by the algorithm and assessed for physician-informed metrics of postprandial and correction-related hypoglycaemia, subject adherence, and factors returned by the ALPHA algorithm.