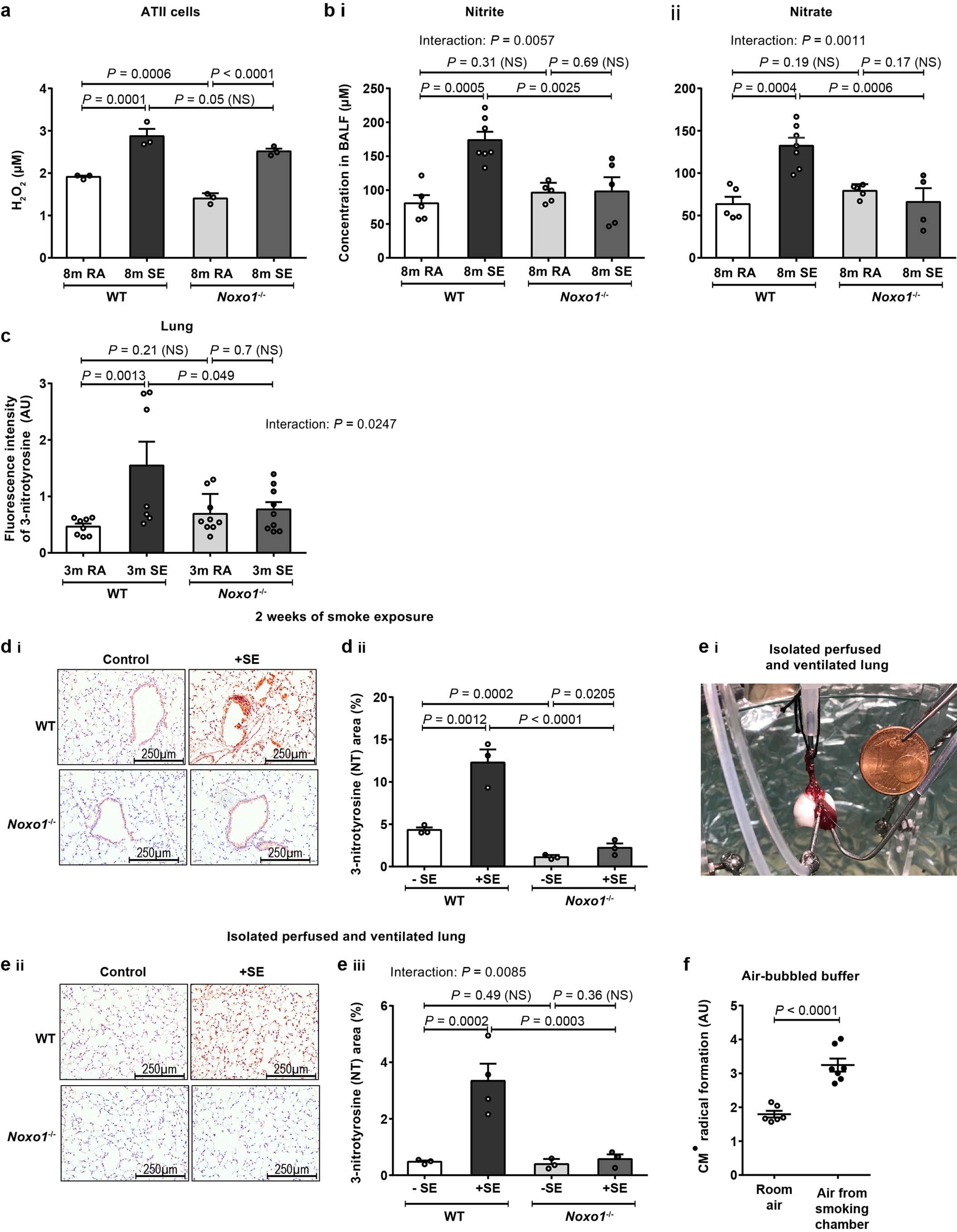
Extended Data Fig. 5: H2O2, nitrite/nitrate and NT in lungs of WT and Noxo1–/– mice after in vivo smoke exposure for different time periods.
From: NADPH oxidase subunit NOXO1 is a target for emphysema treatment in COPD

a, Amplex® Red assay for quantification of hydrogen peroxide (H2O2) in ATII cells from WT and Noxo1−/− mice with and without 8 months smoke exposure (n = 3 cell isolations each). RA, room air; SE, smoke exposure. b, Quantification of nitrite (i, n = 5 lungs each, except n = 7 for 8 m SE WT) and nitrate (ii, n = 5 lungs each for RA, n = 7 lungs for 8 m SE WT, n = 4 lungs for 8 m SE Noxo1−/−) in bronchoalveolar lavage fluid (BALF) from WT and Noxo1−/− mice with and without 8 months smoke exposure. c, Quantification of NT staining after 3 months of in vivo smoke exposure (n = 8 lungs for 3 m RA WT, n = 7 lungs for 3 m SE WT, n = 9 lungs each for Noxo1−/−). d, NT staining after 2 weeks of high dose smoke exposure (500 mg/m3, 2 hours per day, 5 days per week) displayed as representative images (i, haematoxylin staining and NT staining in red colour) and quantification (ii, n = 3 lungs each). e, Picture of an isolated lung system (i, for details please refer to the methods section). NT staining after repetitive application of high dose cigarette smoke (3 times) over a period of 5 minutes once per hour (10 ml/minute, 3–4 seconds each breath) in the isolated lung by inhalation via the trachea (ii, representative images; iii, quantification). Lungs were collected 1 hour after the last cigarette smoke application (n = 3 lungs each group, except n = 4 for SE WT) f, Reactive nitrogen and oxygen species determined by detection of the CM ∙ radical with electron spin resonance using the spin probe CMH in the smoking chamber compared with room air (n = 6 for RA, n = 7 for smoking chamber). Statistical analysis: a–c: 2 × 2 factorial models on log-transformed data; p-values are from 2-sided t-tests. d, e: 2 × 2 factorial models on logit-transformed data; p-values are from 2-sided t-tests. f: p-values are from Tukey HSD tests using the log-transformed data. Data are represented as single value and mean ± s.e.m.