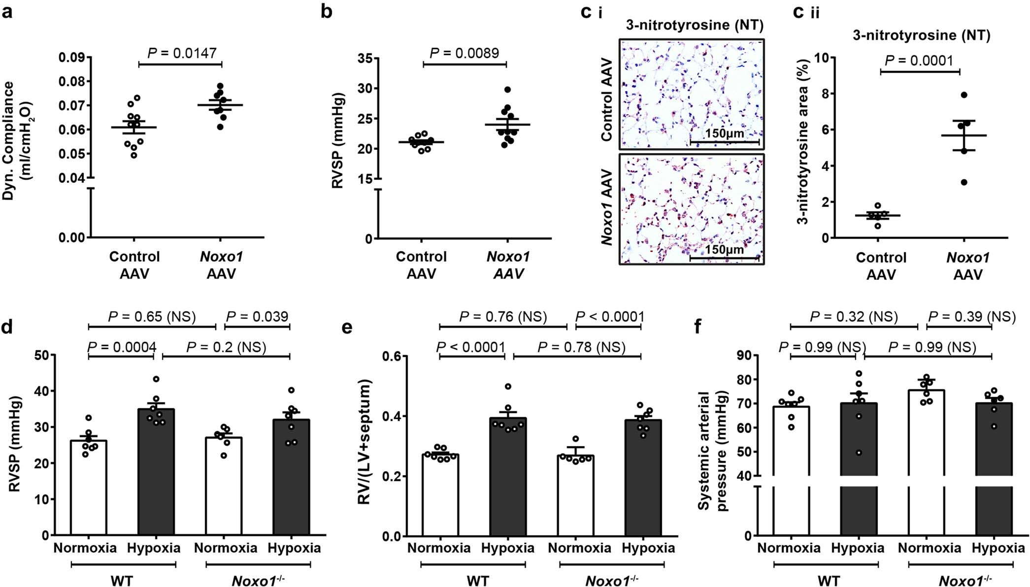
Extended Data Fig. 6: Effect of Noxo1 overexpression in vivo on lung function, haemodynamics and NT formation, as well as Noxo1–/– on chronic hypoxia-induced PH.
From: NADPH oxidase subunit NOXO1 is a target for emphysema treatment in COPD

a–c, Effect of Noxo1 overexpression in vivo on dynamic compliance (a, n = 10 lungs for control AAV, n = 8 lungs for Noxo1 AAV), right ventricular systolic pressure (b, RVSP, n = 9 lungs for control AAV, n = 10 lungs for Noxo1 AAV) and NT formation (c i, representative images; c ii, quantification) in mouse lungs 6 weeks after application of Noxo1 by adeno-associated virus (AAV) in WT animals (n = 5 lungs each). d–f, Effect of Noxo1–/– in vivo on chronic hypoxia-induced PH. RVSP (d, n = 7 mice each, except n = 6 for normoxia Noxo1–/–), ratio of RV mass to left ventricular + septum mass (e, RV/(LV + septum), n = 7 mice each, except n = 6 for normoxia Noxo1–/–) and systemic arterial pressure (f). n = 7 mice each for WT and n = 6 mice each for Noxo1–/–. Statistical analysis: a, b, f: p-values are from Tukey HSD tests using the log-transformed data. c: p-values are from Tukey HSD tests using the logit-transformed data. d, e: 2 × 2 factorial models on log-transformed data; p-values are from 2-sided t-tests. Data are represented as single value and mean ± s.e.m.