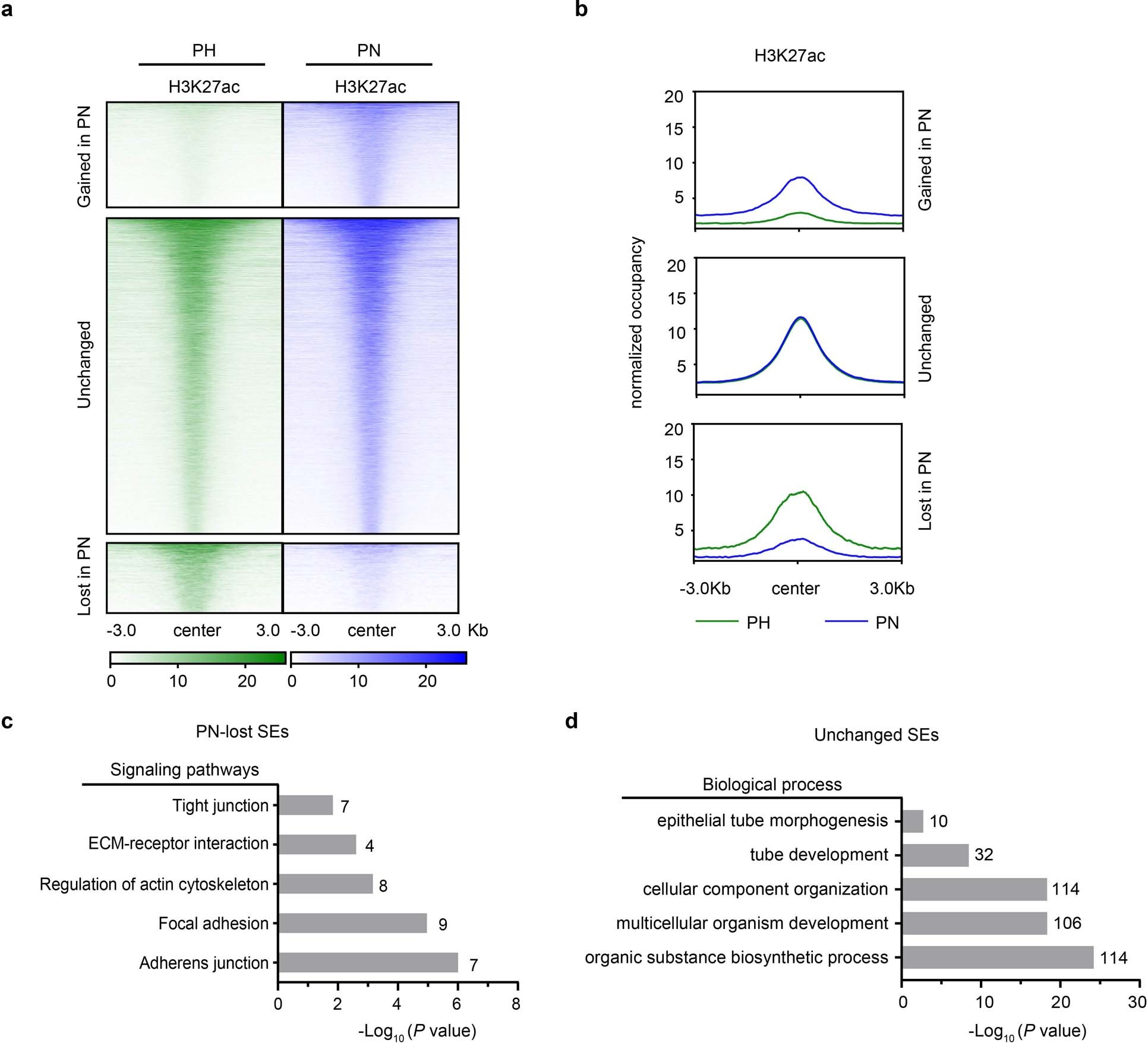
Extended Data Fig. 1: Enhancer characterization in PH and PN cells.

a, The heatmap of normalized H3K27ac ChIP-seq signal in PH and PN cells. The rows show 3 kb around the H3K27ac peak centre. b, Composite plots of normalized ChIP-seq signals for H3K27ac in PH and PN cells. The x-axis represents distance from the H3K27ac peaks and y-axis represents probability density. c, KEGG enrichment analysis of PN-lost SEs (n = 250 genes). Numbers beside bars indicate numbers of differently expressed genes in that KEGG category. P values obtained by hypergeometric test. d, Gene ontology enrichment analysis of the unchanged SEs (n = 347 genes). Numbers beside bars indicate numbers of differently expressed genes in that GO category. P values obtained by hypergeometric test.