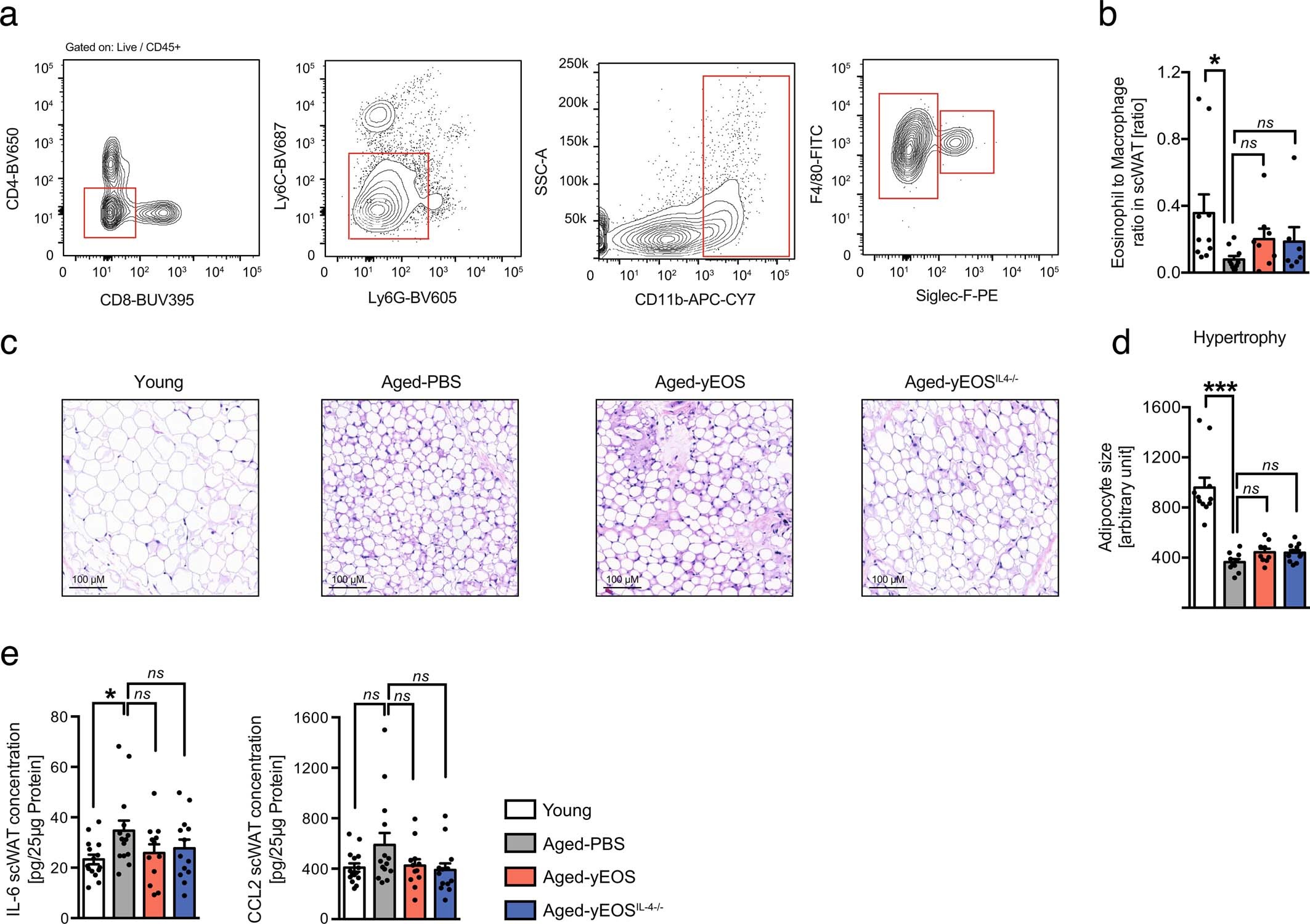
Extended Data Fig. 5: Eosinophil transfers do not alter age-related changes in murine subcutaneous WAT.

a, Gating strategy for ATMs and ATEs in scWAT of young (3 months) and aged (20 months) mice. b, Calculated ATE:ATM ratio in scWAT of young (n=10), Aged-PBS (n=10), Aged-yEOS (n=6) and Aged-yEOSIL-4-/- (n=7) mice. c, Representative photographs of H&E stained histological scWAT sections of indicated treatment groups. d, Quantification of adipocyte hypertrophy in Young (n=11), Aged-PBS (n=10), Aged-yEOS (n=9) and Aged-yEOSIL-4-/- (n=12) mice by ImageJ. e, IL-6 and CCL2 protein levels in scWAT of Young (n=15), Aged-PBS (n=14), Aged-yEOS (n=12) and Aged-yEOSIL-4-/- (n=13) mice. Statistical significance was calculated by one-way ANOVA followed by two-tailed post-hoc Dunnett’s multiple comparison test against the aged-PBS treated group. Data (e) are pooled from 2 independently performed experiments or performed once (a-d) and shown as individual data points with mean bars ± SEM. *p < 0.05, **p < 0.01, ***p < 0.001. ns, not significant.