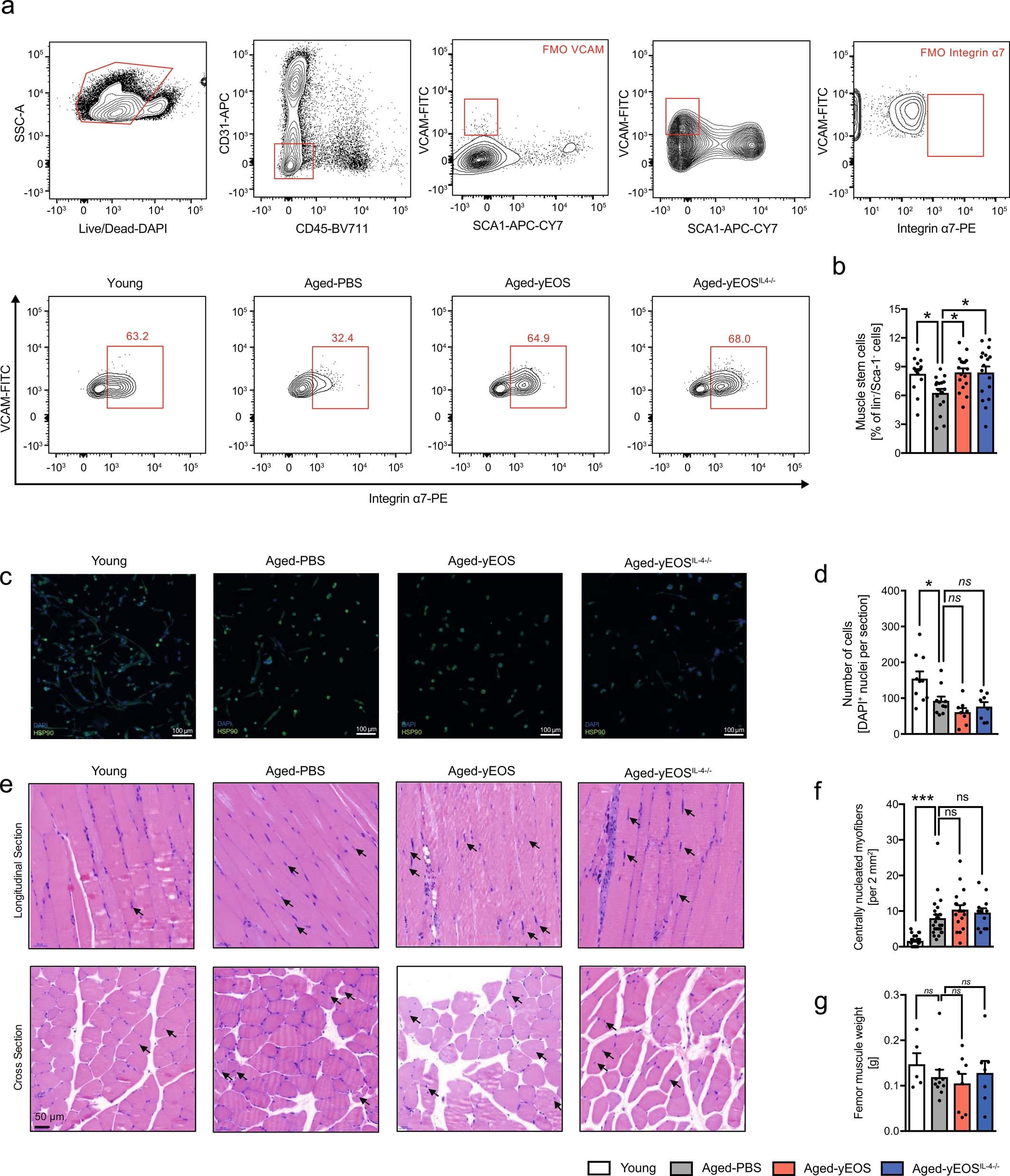
Extended Data Fig. 8: Transfer of young eosinophils is associated with alterations in muscle stem cell frequencies but not function.

a, Gating strategy and representative flow plots of CD31–, CD45–, Sca-1–, Vcam+ and integrin α7+ satellite cells in muscle of Young (n=13), Aged-PBS (n=17), Aged-yEOS, (n=17) and Aged-yEOSIL-4-/- (n=17) mice. b, Quantification of muscle stem cell frequencies in indicated groups. c, Representative photographs of immunofluorescent stained sort-purified and differentiated satellite cells. d, Quantification of cell colony formation of sort-purified muscle stem cells of Young (n=10), Aged-PBS (n=10), Aged-yEOS (n=8) and Aged-yEOSIL-4-/- (n=8) mice e, Representative H&E stained longitudinal and cross-sectional quadriceps femoris in indicated groups. f, Quantification of centrally nucleated myofibers in sections of Young (n=26), Aged-PBS (n=26), Aged-yEOS (n=18) and Aged-yEOSIL-4-/- (n=13) mice. g, Muscle weight (femur) was measured in Young (n=5), Aged-PBS (n=9), Aged-yEOS (n=8) and Aged-yEOSIL-4-/- (n=7) mice. Data (a-f) are pooled from 2 independently performed experiments except for g (one experiment has been performed). Statistical significance was calculated by one-way ANOVA followed by two-tailed post-hoc Dunnett’s multiple comparison test against the aged-PBS treated group. Data are shown as individual data points with mean ± SEM. *p < 0.05, **p < 0.01, ***p < 0.001. ns, not significant.