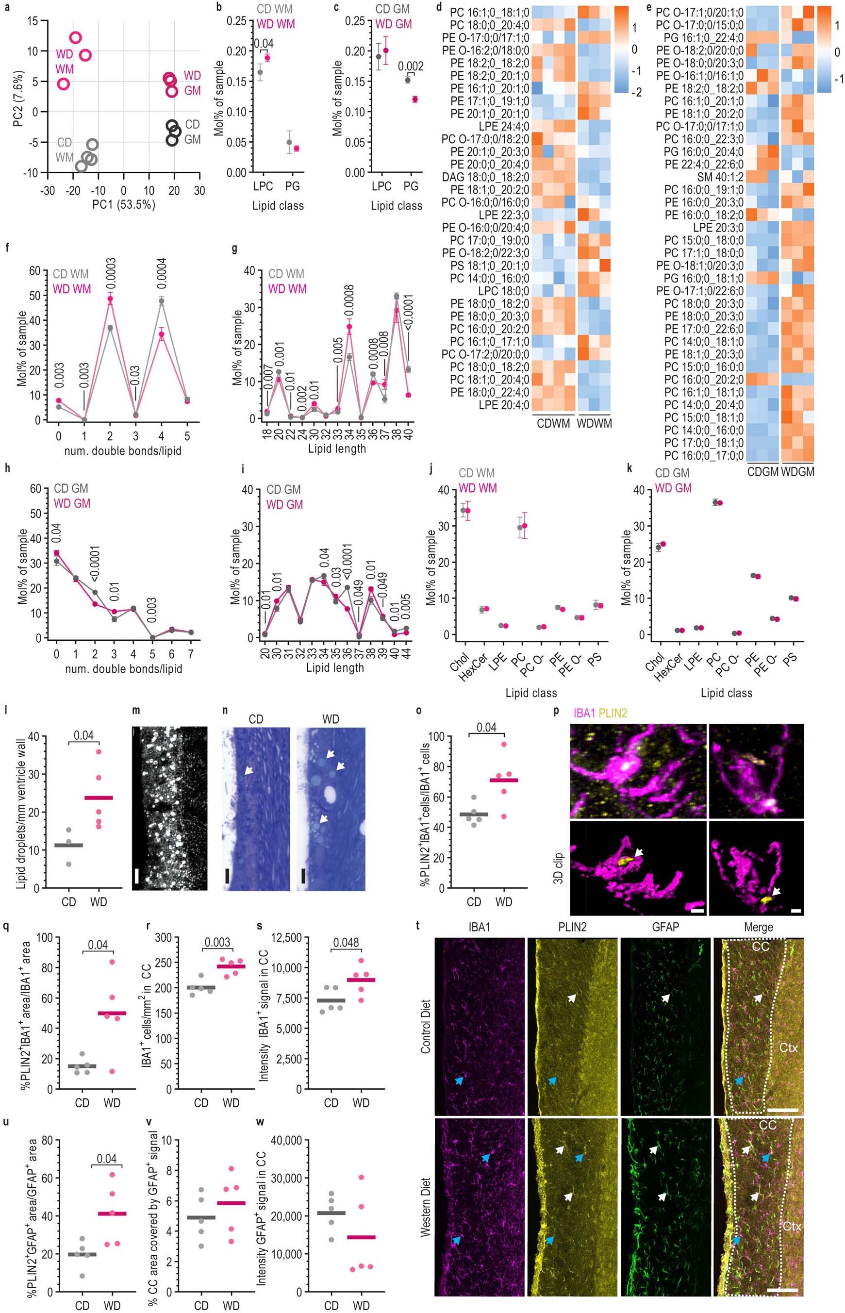
Extended Data Fig. 2: Western diet feeding alters the brain lipidome of mice.
From: Diet-dependent regulation of TGFβ impairs reparative innate immune responses after demyelination

a, PCA analysis of white matter (WM) and grey matter (GM) samples from brain of WD- and CD-fed mice. b,c, Lipid classes changed in brain WM (b) and GM (c) between CD- and WD-fed mice (n = 3 for WD WM, CD GM and WD GM. N = 4 for CD WM, data represent mean ± SD, two-tailed Welch’s t-test). d,e, Heatmap showing the significantly (p value ≤ 0.5, fold ≥1.3) changed lipid species in the brain WM (d) and in the brain GM (e). Scale indicated on the right side of the heatmap. Increased values are indicated in orange, while decreased values are in blue. f,g, Mol% of each sample with lipids containing a certain number of double bonds (f) or a certain acyl chain length (g) (mean ± SD, two-tailed Welch’s t-test). The data is shown for those lipid species significantly (p value ≤ 0.05, fold ≥1.3) changed in the WM (n = 3 for WD WM, n = 4 for CD WM, data represent mean ± SD, two-tailed Welch’s t-test). h,i, Mol% of each sample with lipids containing a certain number of double bonds (h) or a certain acyl chain length (i). The data is shown for those lipid species significantly (p value ≤ 0.05, fold ≥1.3) changed in the GM (n = 3 for both groups, data represent mean ± SD, two-tailed Welch’s t-test). j,k, Mol% of the sample occupied by the different lipid classes in the brain WM (j) and GM (k) in CD- and WD-fed mice (mean ± SD, two-tailed Welch’s t-test). l, Quantification of the number of lipid droplets detected in the ventricle wall separating the corpus callosum from the lateral ventricles (solid lines indicate the mean, two-tailed Welch’s t-test). m, Representative image of a PLIN2 staining in the ventricle wall demonstrating the accumulation of lipid droplets in this structure. Scale bar: 5 µm. n, Images of the ventricle wall separating the corpus callosum from the second ventricle in CD- and WD-fed mice. Lipid droplets are labelled in pale green and marked with white arrows. Scale bar: 5 µm. o, Quantification of the percentage of IBA1+ cells containing PLIN2+ lipid droplets in the corpus callosum (solid lines indicate the mean, two-tailed Welch’s t-test). p, Example images of microglia containing PLIN2+ lipid droplets in their cytoplasm. On the top row, the raw image is displayed. On the bottom row, a 3D clip of the corresponding image is displayed, where the PLIN2+ signal inside the cell is indicated with a white arrow. Scale bar images left side: 3 µm, Scale bar images right side: 2 µm. q, Quantification of the percentage of IBA1+ area occupied by PLIN2+ signal (solid lines indicate the mean, two-tailed Welch’s t-test). r, Quantification of microglia density in the corpus callosum (solid lines indicate the mean, two-tailed Welch’s t-test). s, Measurement of IBA1+ signal intensity in the corpus callosum (two-tailed Welch’s t-test). t, Images of the corpus callosum (CC) and cortex (Ctx) stained with IBA1 to label microglia, GFAP to label astrocytes and PLIN2 to label lipid droplets. White arrows indicate lipid droplets within GFAP+ cells; blue arrows indicate lipid droplets within IBA1+ cells. Scale bar: 100 µm. u, Quantification of the percentage of GFAP+ area occupied by PLIN2+ signal (solid lines indicate the mean, two-tailed Welch’s t-test). v,w, Area (v) and intensity (w) of GFAP+ staining in the corpus callosum of CD- and WD-fed mice. P-values below 0.1 and n numbers are indicated in the figures; each dot represents one mouse. PCA: principal component analysis, CD: control diet, WD: Western diet, WM: white matter, GM: grey matter, LPC: lysophosphatidylcholine, PG: phosphatidylglycerol, PC: phosphatidylcholine, PE: phosphatidylethanolamine, PE O-: Phosphatidylethanolamine-ether, LPE: lysophosphatidylethanolamine, DAG: diacylglycerol, PC O-: Phosphatidylcholine-ether, PS: phosphatidylserine Ctx: cortex, CC: corpus callosum, PLIN2: Perilipin2. In d and e, the lipids are numbered according to the carbon length; number of double bonds; and number of hydroxyl groups (for example LPE 24;4;0).