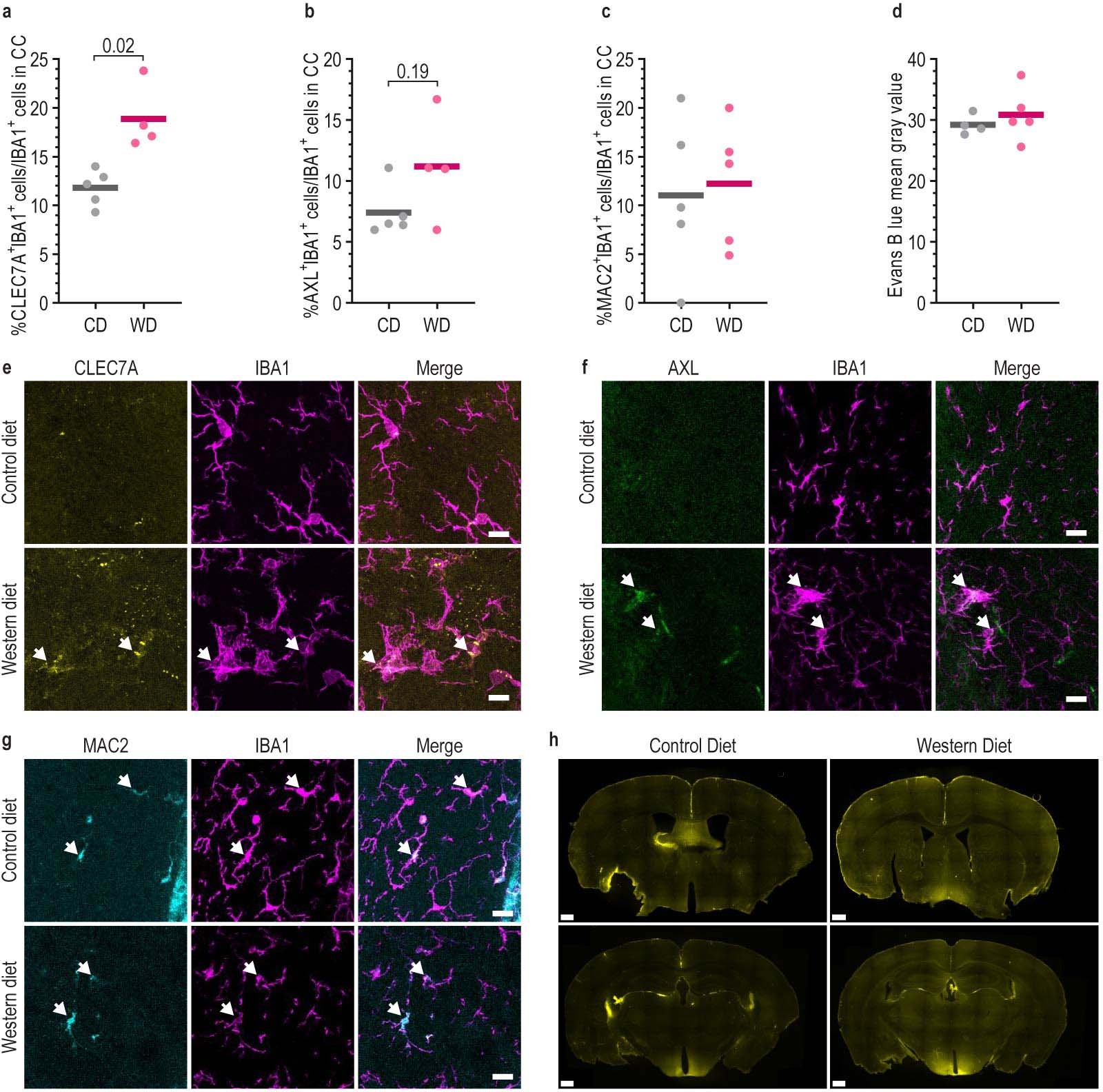
Extended Data Fig. 3: Western diet consumption causes weak microglia activation.
From: Diet-dependent regulation of TGFβ impairs reparative innate immune responses after demyelination

a-c, Quantification of the percentage of CLEC7A+/IBA1+ (a), AXL+/IBA+ (b) and MAC2+/IBA1+ (c) cells over all the population of IBA1+ cells (solid lines indicate the mean, two-tailed Welch’s t-test). d, Quantification of the mean grey value of fluorescently labelled Evans Blue in whole brain sections of CD- and WD-fed mice (solid lines indicate the mean, two-tailed Welch’s t-test). e-g Images of microglia in the corpus callosum labelled with IBA1 and the activation markers CLEC7A (e), AXL (f) and MAC2 (g). White arrows indicate cells positive for both IBA1 and the corresponding activation marker. Scale bars: CLEC7A: 10 µm, AXL and MAC2: 20 µm. h, Images of two whole brain sections of CD- and WD-fed mice demonstrating the presence of fluorescently-labelled Evans Blue in the brain. Scale bar: 500 µm. P-values below 0.1 and n numbers are indicated in the figure; each dot represents one mouse. CD: control diet, WD: western diet.