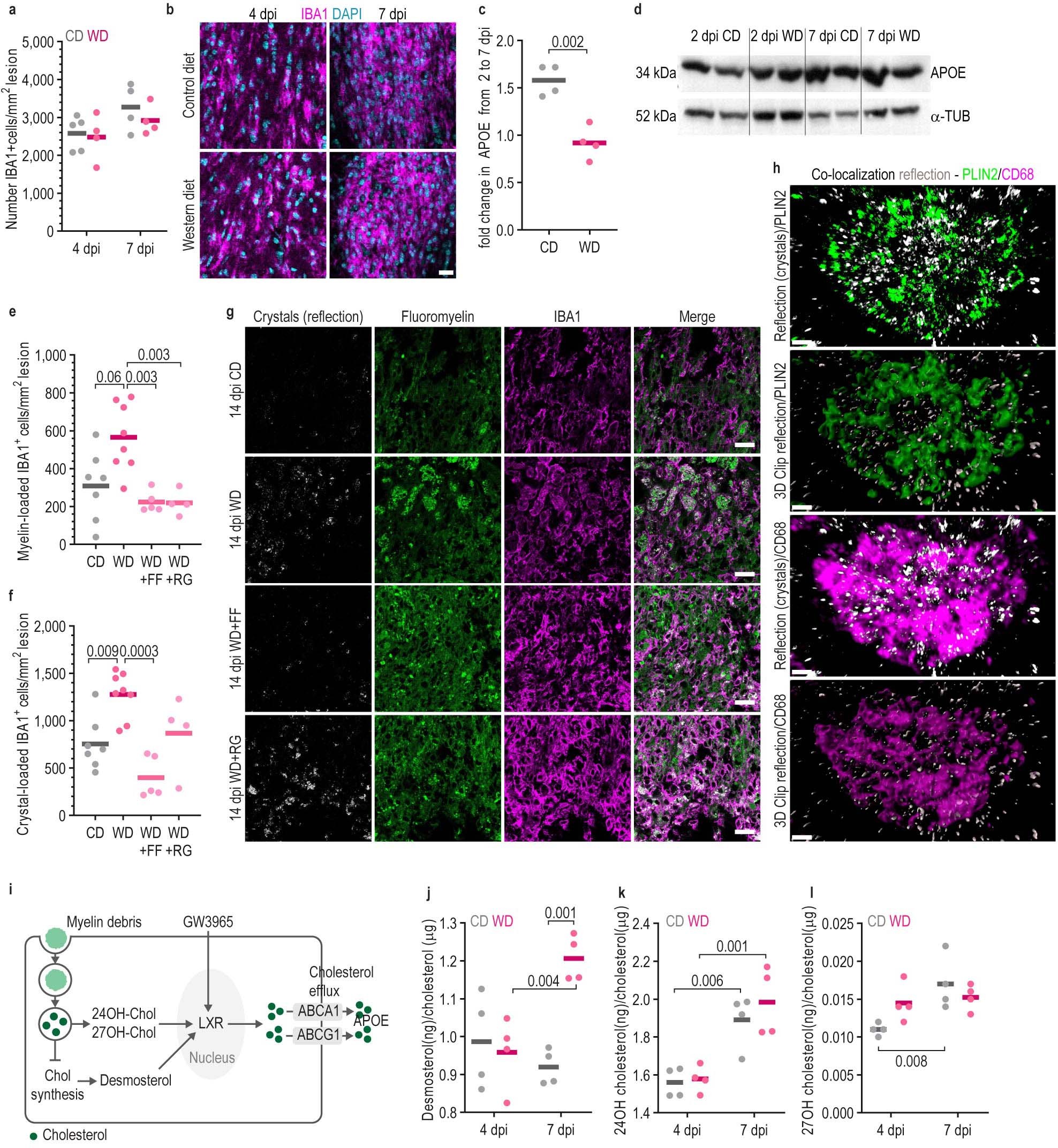
Extended Data Fig. 4: The differential production of endogenous LXR ligands does not explain the poor induction of the LXR pathway observed in WD-fed mice.
From: Diet-dependent regulation of TGFβ impairs reparative innate immune responses after demyelination

a, Quantification of IBA1+ cell density in the demyelinated lesions at 4 and 7 dpi in CD- and WD-fed mice. b, Images demonstrating the density of IBA1+ cells in demyelinated lesions at 4 and 7 dpi. Scale bar: 20 µm. c, Quantification of the increase in APOE levels from 2 to 7 dpi in CD- and WD-fed mice (two-tail Welch’s t-test). d, Example images of the Western blots used for quantification of APOE levels. Molecular weights are indicated on the left side. APOE levels were normalized to α-TUBULIN (α-TUB). e,f, Quantification of the number of myelin- (e) and crystal- (f) loaded IBA1+ cells per mm2 in lesion of CD-, WD-, WD + FF- and WD + RG-fed mice. FF and RG treatments successfully promoted myelin clearance by phagocytes in WD-fed mice (one-way Brown-Forsythe and Welch ANOVA tests with multiple comparisons corrected by Dunnett T3 test). The references groups, CD and WD, are from Fig. 4e,f. g, Images of the demyelinated lesion in the corpus callosum at 14 dpi exemplifying myelin- and crystal-loaded IBA1+ cells in all treatment groups. Scale bar: 20 µm. h, Images demonstrating the co-localization of the cholesterol crystal signal obtained by reflection microscopy with either PLIN2 (green) or CD68 signal (magenta). Original images and 3D clips are shown. Scale bar: 2 µm. i, Diagram illustrating the production of the various natural liver X receptor (LXR) ligands measured in our assay. j-l, Quantification of the amounts of the endogenous LXR agonists desmosterol (j), 24-hydroxycholesterol (k) and 27-hydroxycholesterol (l) in the demyelinated lesions at 4 and 7 dpi in CD- and WD-fed mice. Each LXR ligand was normalized to the cholesterol amounts in the same lesion (two-way ANOVA followed by multiple comparisons correction with Sidak test). Solid lines in the graphs indicate the mean. P-values below 0.1 and n numbers are indicated in the figure; each dot represents one mouse. dpi: days post injection, CD: control diet, WD: Western diet, α-TUB: α-tubulin, Chol: cholesterol, FF: Fenofibrate, RG: rosiglitazone.