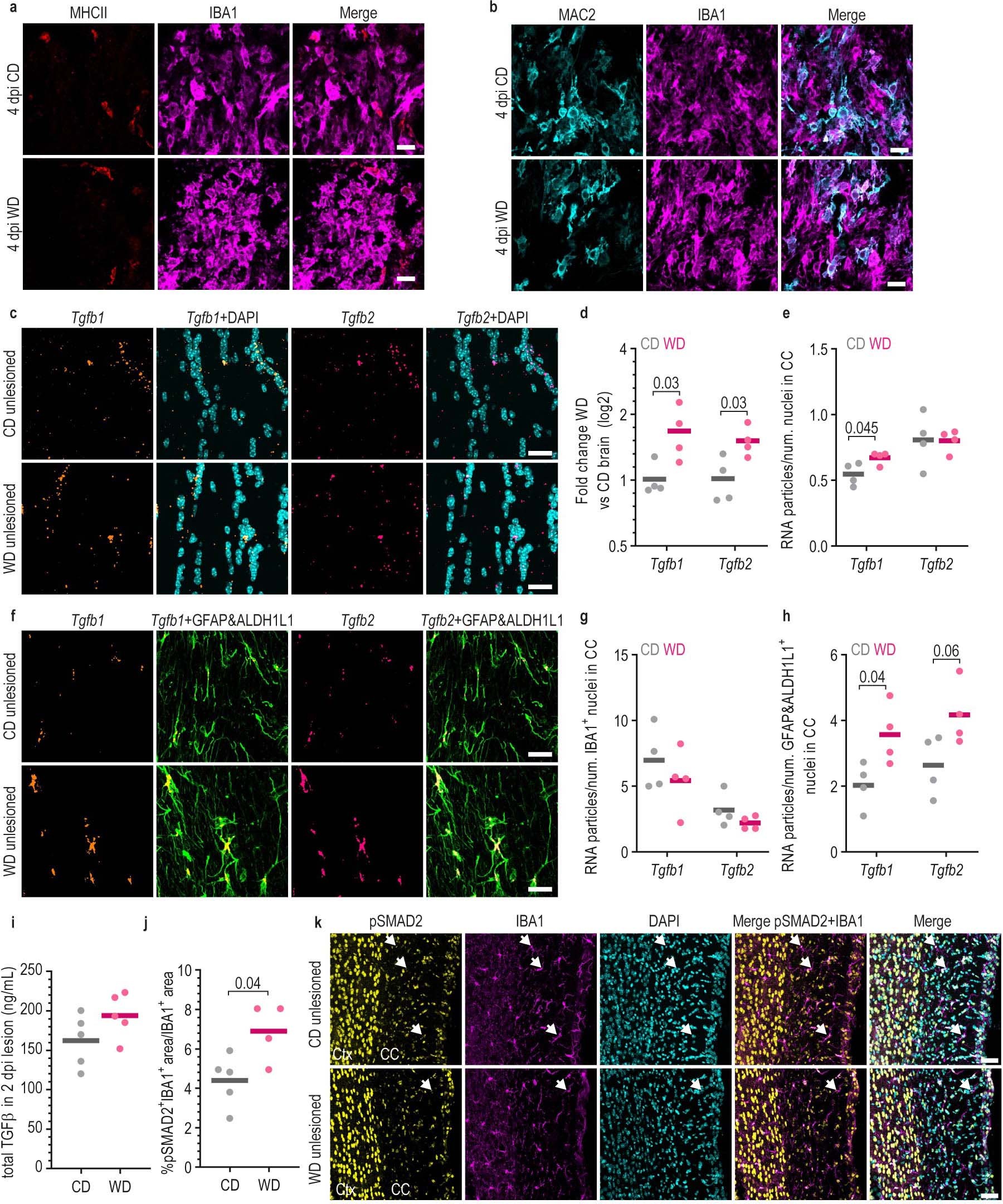
Extended Data Fig. 5: TGFβ signaling is increased in the unlesioned brain of WD-fed mice.
From: Diet-dependent regulation of TGFβ impairs reparative innate immune responses after demyelination

a,b, Overview images of MHCII+IBA1+ (a) and MAC2+IBA1+ (b) cells in the demyelinated lesions at 4 dpi. Scale bar: 20 µm. c, Images of the unlesioned corpus callosum of CD- and WD-fed mice demonstrating the accumulation of Tgfb1 and Tgfb2 particles visualized by RNA in situ hybridization. Scale bar: 20 µm. d, Fold change in Tgfb1 and Tgfb2 expression in the brain of WD-fed mice relative to CD-fed mice (two-tailed Welch’s t-test). e, Quantification of the number of RNA particles of Tgfb1 and Tgfb2 per nuclei in the corpus callosum in CD- and WD-fed mice (two-tailed Welch’s t-test). f, Images of the unlesioned corpus callosum of CD- and WD-fed mice demonstrating the Tgfb1 and Tgfb2 particles accumulating within GFAP&ALDH1L1+ cells in the unlesioned corpus callosum of CD- and WD-fed mice. Scale bar: 20 µm. g,h, Quantification of the number of Tgfb1 and Tgfb2 particles within IBA1+ (g) or GFAP&ALDH1L1+ cells (h) in the unlesioned corpus callosum of CD- and WD-fed mice (two-tailed Welch’s t-test). i, Quantification using ELISA of TGFβ1 in the 2 dpi lesions in CD and WD mice. No significant differences were observed (p = 0.14, two-tailed Welch’s t-test). j, Quantification of the pSMAD2+ area within IBA1+ area in the unlesioned corpus callosum (two-tailed Welch’s t-test). k, Images of the unlesioned CC of CD- and WD-fed mice demonstrating accumulation of pSMAD2+ signal within IBA1+ cells. White arrows point to IBA1+ cells accumulating low amounts of pSMAD2+ signal within their nucleus. Scale bar: 40 µm. Solid lines in the graphs indicate the mean. P-values below 0.1 and n numbers are indicated in the figure. dpi: days post injection, CD: control diet, WD: Western diet. CC: corpus callosum, Ctx: cortex.