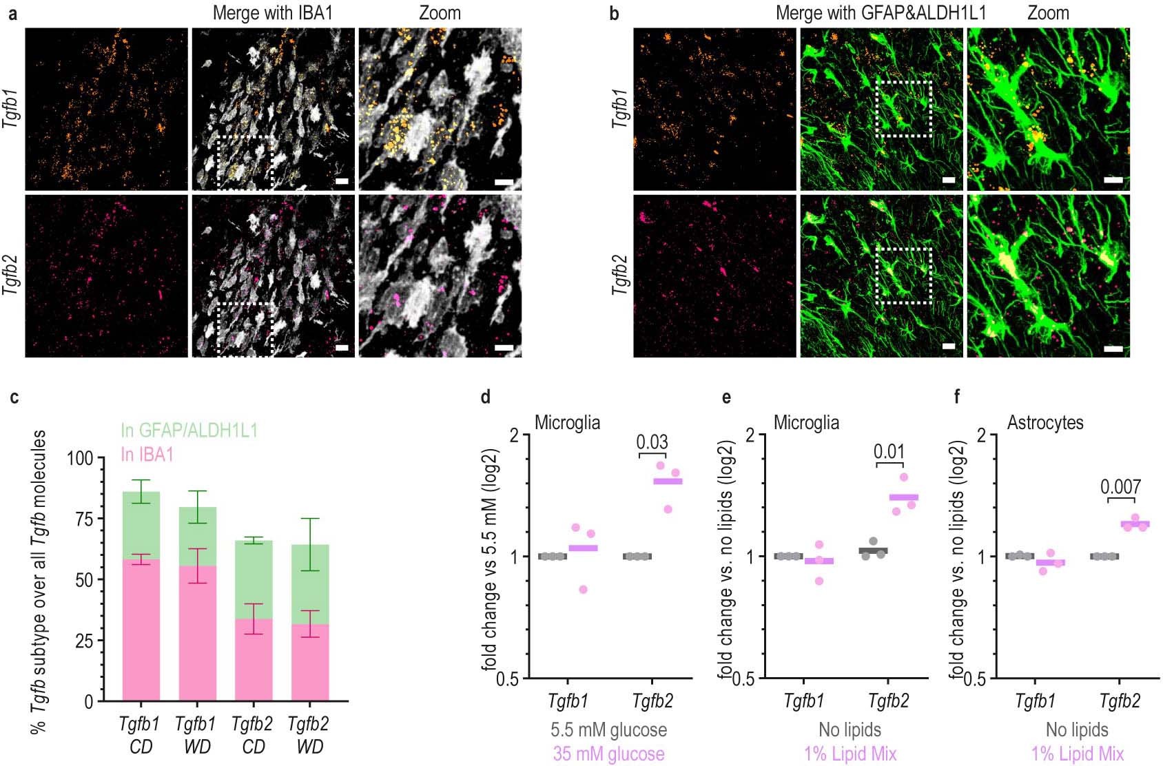
Extended Data Fig. 6: Distribution of TGFβ particles in the demyelinated lesion.
From: Diet-dependent regulation of TGFβ impairs reparative innate immune responses after demyelination

a,b, Images of the fluorescent in situ hybridization of Tgfb1 and Tgfb2 in the demyelinated lesion at 2 dpi showing accumulation within IBA1+ (a) cells or within GFAP&ALDH1L1+ cells (b). Scale bar: 20 µm in the overview, 10 µm in the Zoom-in. c, Quantification of the percentage of Tgfb1 and Tgfb2 mRNA particles in IBA1+ or in GFAP&ALDH1L1+ cells over the total number of cells in a demyelinated lesion at 2 dpi. ((mean ± SD, two-tailed Welch’s t-test). d-f, Expression change in Tgfb1 and Tgfb2 induced by high glucose concentrations in cultured primary microglia (d), high lipid concentrations in cultured primary microglia (e) and high lipid concentrations in cultured primary astrocytes (f) (two-tailed paired t-test). Solid lines in the graphs indicate the mean. P-values below 0.1 and n numbers are indicated in the figure. dpi: days post injection, CD: control diet, WD: Western diet.