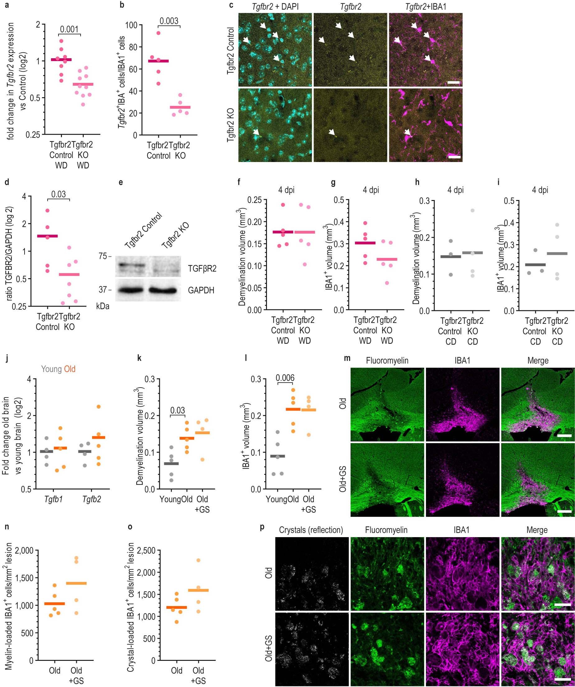
Extended Data Fig. 7: Blocking TGFβ signaling does not improve repair in old mice.
From: Diet-dependent regulation of TGFβ impairs reparative innate immune responses after demyelination

a, Fold change in Tgfbr2 expression in the demyelinated lesions of Tgfbr2 KO and control mice (two-tailed Welch’s t-test). b, Quantification of the number of Tgfbr2+ microglia in the unlesioned brains of Tgfbr2 KO and control mice (two-tailed Welch’s t test). c, Images of the unlesioned brain of Tgfbr2 KO and control mice demonstrating the accumulation of Tgfbr2 RNA particles within IBA1+ microglia. Scale bar: 20 µm. d, Quantification of the ratio of TGFβR2 signal over GAPDH signal in microglia isolated from Tgfbr2 KO and control mice (two-tailed t-test). e, Example images of the Western blots used for quantification of TGFβR2 levels of isolated microglia from Tgfbr2 KO and control mice. TGFβR2 levels were normalized to GAPDH. f,g, Quantification of the demyelination (f) and IBA1+ (g) volume at 4 dpi in Tgfbr2 KO and control mice fed WD. h,i, Quantification of the demyelination (h) and IBA1+ (i) volume at 4 dpi in Tgfbr2 control and KO mice fed CD. j, Quantification of Tgfb1 and Tgfb2 expression in the unlesioned brain of young (3-months old) and old (12-months old) mice by RT-qPCR (two-tailed Welch’s t-test). k,l, Quantification of demyelination k) and IBA1+ (l) volume at 14 dpi in young, old and old+GS mice (one-way Brown-Forsythe and Welch ANOVA tests with multiple comparisons corrected by Dunnett T3 test). m, Images of corpus callosum lesions of old and old+GS mice at 14 dpi. Scale bar: 200 µm. n,o, Quantification of the number of myelin- (n) and crystal- (o) loaded IBA1+ cells per mm2 of lesion (two-tailed Welch’s t-test). p, Images of the demyelinated lesion in the corpus callosum at 14 dpi exemplifying myelin- and crystal-loaded IBA1+ cells in old and old+GS mice. Scale bar: 20 µm. N numbers are indicated in the figure; each dot represents one mouse. Solid lines in the graphs indicate the mean. CD: control diet, WD: Western diet GS: Galunisertib, dpi: days post injection.