Extended Data Fig. 8: 4D9 treatment prevents myelin-induced TREM2 shedding.
From: Diet-dependent regulation of TGFβ impairs reparative innate immune responses after demyelination

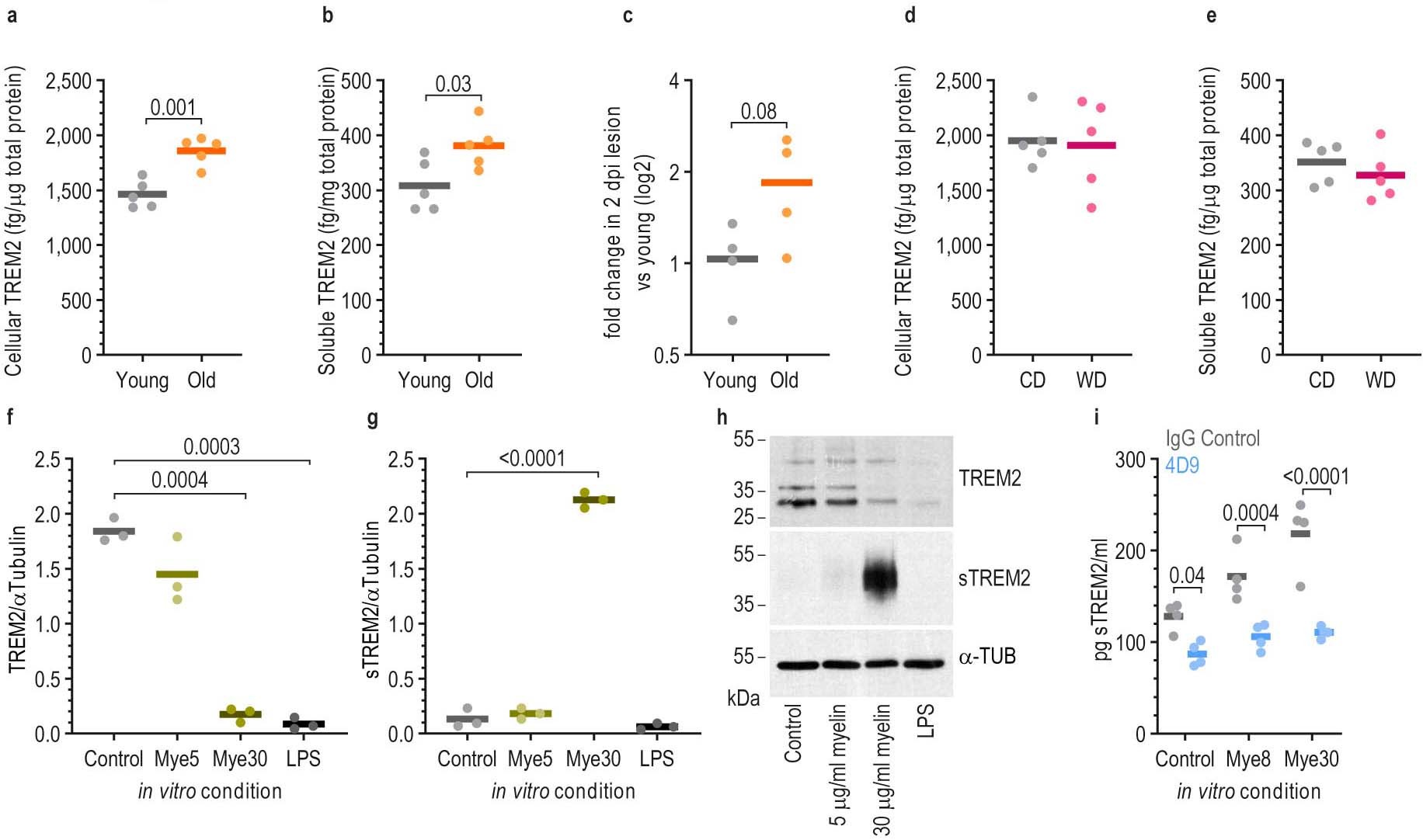
a,d, Quantification using ELISA of cellular TREM2 in the unlesioned brain of old (12-months old) and young (3-months old) mice (a) and of CD- and WD-fed mice (d) (two-tailed Welch’s t-test). b,e, Quantification using ELISA of soluble TREM2 in the unlesioned brain old and young mice (b) and of CD- and WD-fed mice (e) (two-tailed Welch’s t-test). c, Change in expression of Trem2 in the demyelinated lesions of old mice at 2 dpi when compared to young mice (two-tailed Welch’s t-test). f,g, Quantification of the band density in Western blots of TREM2-labelled (f) and sTREM2-labelled (g) bands normalized by the density of the bands labelled by α-TUBULIN (α-TUB). Microglia were treated with myelin for 24 hours (one-way Brown-Forsythe and Welch ANOVA tests with multiple comparisons corrected by Dunnett T3 test). h, Example images of the Western blots used for quantification of TREM2 and sTREM2 densities. Molecular weight ladders are indicated on the left side. i, Quantification by ELISA of the amounts of sTREM2 found in the media in different conditions. Microglia were treated with 20 µg/mL of 4D9 antibody or IgG isotype control for 16 hours, followed by 24 hours of myelin treatment (two-tailed Welch’s t-test). P-values and n numbers are indicated in the figure. Solid lines in the graphs indicate the mean. dpi: days post injection, CD: control diet, WD: Western diet, sTREM2: soluble TREM2, Mye5: 5 µg/mL myelin treatment, Mye8: 8 µg/mL myelin treatment, Mye30: 30 µg/mL myelin treatment, 4D9: TREM2 enhancing antibody.