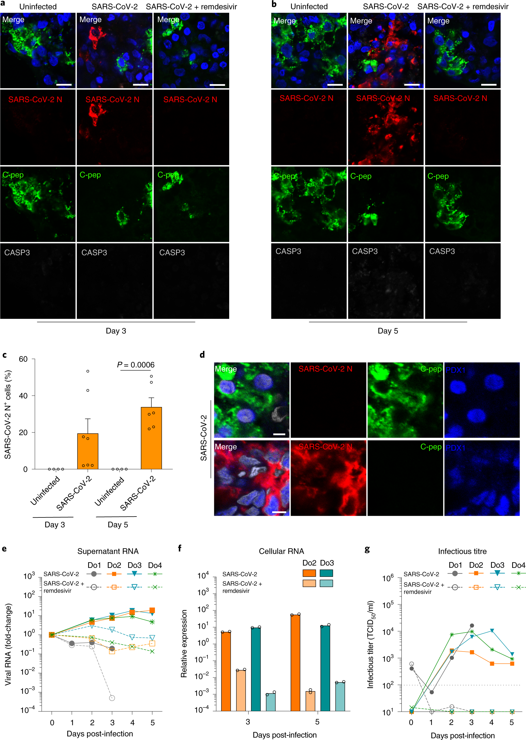
Fig. 2: SARS-CoV-2 productively infects human pancreatic islets.
From: SARS-CoV-2 infects and replicates in cells of the human endocrine and exocrine pancreas

Human pancreatic islets were mock treated with medium or infected with SARS-CoV-2 and cultivated in the presence or absence of remdesivir (5 µM). Displayed images represent three donors. a,b, Islets of donor 2 fixed 3 d (a) or 5 d (b) post-infection were stained for SARS-CoV-2 N protein (SARS-CoV-2 N, red), C-pep (green), cleaved CASP3 (white) and nuclei (DAPI, blue). Representative images are shown. Scale bars, 10 µm. c, Quantification of fraction of SARS-CoV-2 N-protein-positive cells in infected islets of donors 2 and 3 (see Extended Data Fig. 5 for donor 3 stainings). Data are presented as mean ± s.e.m. from seven (day 3) and six (day 5) individual infected islets and from four uninfected islets (unpaired, two-sided, Student’s t-test). d, Islets from donor 3 were infected and SARS-CoV-2-infected cells (SARS-CoV-2 N, red), β-cells (C-pep, green) and endocrine lineage cells (PDX1, blue) were visualized. Nuclei stained with DAPI are pseudo-coloured in white. Scale bar, 5 µm. SARS-CoV-2-infected cells frequently became hormone (C-pep) negative but remained lineage positive (PDX1). Uninfected cells remained double positive for C-pep and PDX1. e, Supernatants of islets (donors 1–4) were harvested over 5 d and SARS-CoV-2 ORF1b-nsp14 was quantified by qPCR. Data are presented as the mean values of two replicates. For each donor (Do), changes relative to day 0 (viral input RNA) are visualized. f, SARS-CoV-2 N was quantified in cellular RNA isolates of donors 2 and 3 at days 3 and 5 post-infection and normalized to GAPDH RNA. Data are presented as mean values of two replicates. g, Supernatants of all four donors from e were assessed for infectivity by TCID50 endpoint titration. Data are presented as the mean values of two replicates and the dotted line indicates the lower limit of quantification.