Extended Data Fig. 4: Analysis of tumor-propagating cell enrichment and transcriptome.
From: A unique subset of glycolytic tumour-propagating cells drives squamous cell carcinoma

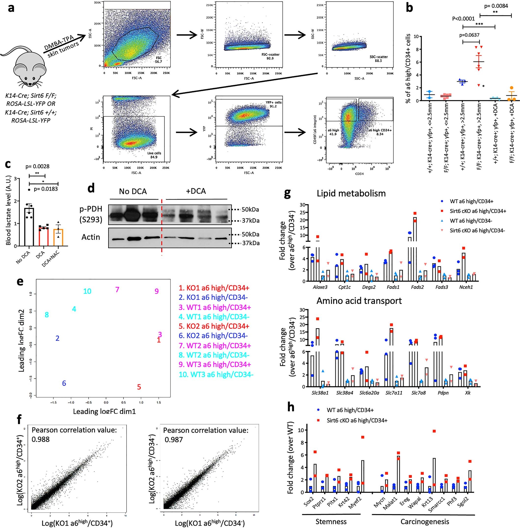
Extended Data Fig. 4 (related to Fig. 2). a, Representative flow sorting scheme from mouse skin tumours to isolate α6 integrinhigh/CD34+ cells in FACSAria II b, Percentage of α6 integrinhigh/CD34+ cells from Sirt6 WT or Sirt6-deleted skin tumours with or without DCA treatment. Skin tumours were grouped based on their tumour size and genotype for comparison. In the group of skin tumors bigger than 2.5mm from Sirt6 F/F; K14-cre+; YFP+ animals, if we exclude the lowest value from the group (marked with a star sign), the difference in the enrichment α6 integrinhigh/CD34+ cells between Sirt6 WT and Sirt6-deleted skin tumours that were bigger than 2.5mm becomes statistically significant (** p=0.0086) Data indicate mean ± S.E.M. Each dot represents one biologically independent tumour sample. (n = 2, 6, 3, 6, 5, 3 respectively, from left to right in each graph). c, Blood (from tail vein) lactate level assessed by GC-MS in DCA-treated animals and control animals Data indicate mean ± S.E.M. Each dot represents one biologically independent tumour sample. (n = 6, 5, 3 respectively, from left to right in each graph) Student’s t-tests were performed (two-sided). d, Western blot analysis of p-PDH (Ser293) from DCA-treated skin samples and vehicle control. e, An MDS plot of all the samples with top 500 DEGs f, Correlation plots between biological duplicates of KO tumor subpopulations g, Representative gene list and corresponding fold changes in expression from Sirt6 WT or cKO TPCs and its negative counterparts (α6high/CD34-) for functional gene categories associated with lipid metabolism (top) and amino acid transport (bottom). Data indicate mean. h, Representative gene list and corresponding fold changes in expression from Sirt6 WT or cKO TPCs for functional gene categories associated with each biological process. For g and h, data are from at least two biological replicates (n = 3 for WT and n = 2 for Sirt6 cKO), presented by mean. * p<0.05 ** p<0.01 *** p<0.0001.