Extended Data Fig. 1: Characterization of glucose homeostasis in MTKO mice.
From: Insulin-stimulated endoproteolytic TUG cleavage links energy expenditure with glucose uptake

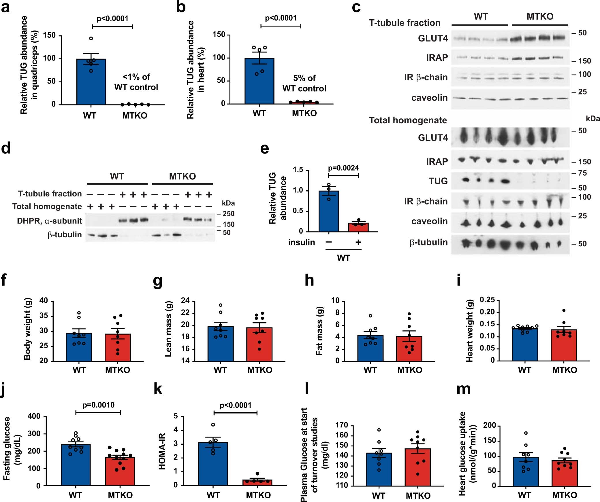
a,b, Relative TUG abundance was quantified in quadriceps (a) and heart (b) using densitometry of immunoblots of tissues from 12-week old MTKO and WT control mice. N=5 in each group. c, Quadriceps muscles from fasted MTKO and WT mice were homogenized and T-tubule -enriched membrane fractions were purified and immunoblotted, as indicated. The first three samples in each group are the same as the unstimulated samples shown in Fig. 1c. All four unstimulated samples shown here were included in the quantification shown in Fig. 1d,e. d, Control immunoblots of T-tubule fractions and total homogenates from quadriceps of fasted mice were done as indicated to demonstrate the purity of the fractions. e, The relative abundance of intact TUG in quadriceps of WT mice was quantified by densitometry of the immunoblot in Fig. 1c. N=3 in each group. f–h, Body weights and composition were measured in 17-week old WT and MTKO mice. N=8 in each group. i, Heart weights were measured in 12-week old WT and MTKO mice. N=9 WT, 8 MTKO mice. j, Fasting glucose concentrations were measured in blood obtained by cardiac puncture of 16-week old mice. N=9 WT and 11 MTKO mice. k, HOMA-IR was calculated from paired insulin and glucose measurements plotted individually in Fig. 1g and in (j), in 4–6 h fasted 16-week old mice. N=5 in each group. l, Basal plasma glucose was measured prior to turnover studies in fasting 19-week old mice. N=8 WT and 9 MKTO mice. m, Heart-specific glucose uptake was measured in fasting 19-week old mice. N=8 WT and 9 MKTO mice. All data are presented as mean ± SEM of biologically independent samples, analyzed using two-tailed t-tests.