Extended Data Fig. 6: scRNA-Seq analysis of Ins2-Cre;Ai14 tdTomato+ ARC-ME cells at P10.
From: Irx3 and Irx5 in Ins2-Cre+ cells regulate hypothalamic postnatal neurogenesis and leptin response

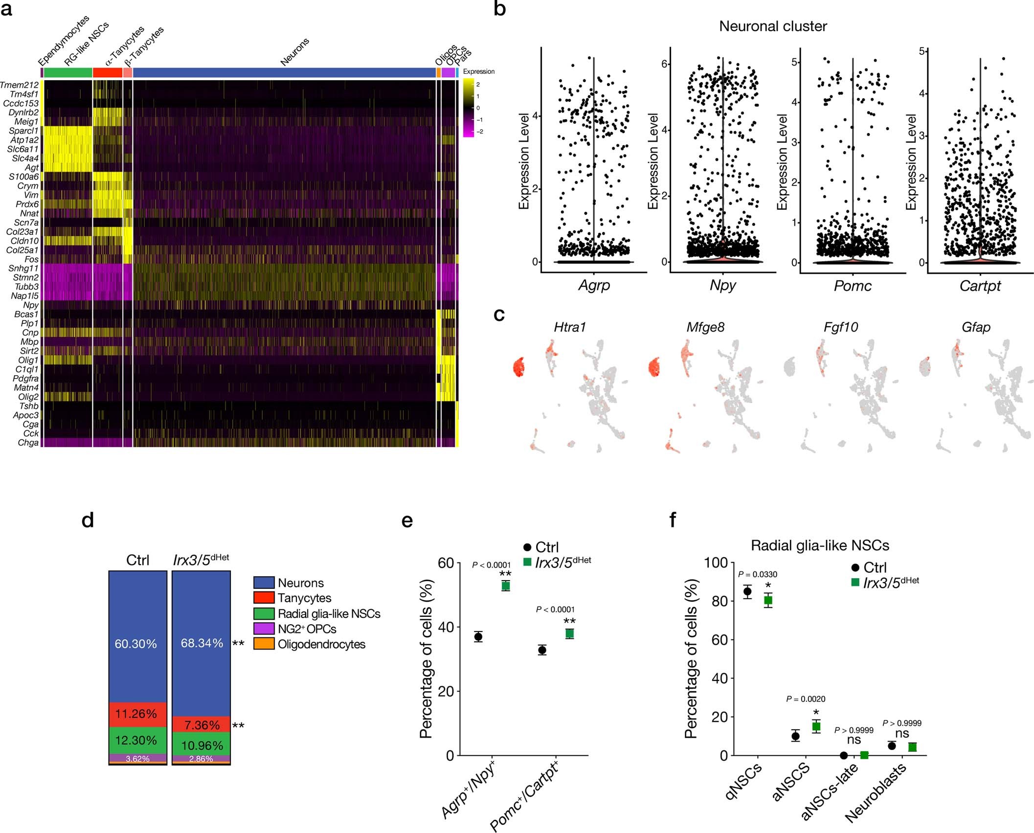
a, Heatmap of top marker genes for each cell cluster and annotation. b, Violin plots showing orexigenic (Agrp+/Npy+) neurons and anorexigenic (Pomc+/Cartpt+) neurons in the neuronal cluster. c, Feature plots of Htra1, Mfge8, Fgf10, and Gfap. The color key indicates expression levels (red, high; gray, low). d, Proportional distribution of cell types. e, Percentage of orexigenic (Agrp+/Npy+) and anorexigenic (Pomc+/Cartpt+) neurons out of 3479 control cells or 3939 Irx3/5dHet cells as revealed by scRNA-Seq. The number of Agrp+/Npy+ neurons is 1286 in control and 2081 in Irx3/5dHet. There are 1142 and 1494 Pomc+/Cartpt+ neurons in control and Irx3/5dHet, respectively. f, Proportional distribution of radial glia-like NSCs (427-control; 430-Irx3/5dHet) identified by reference-based integration with Sox2-eGFP SVZ dataset. Data represented as datapoints ± 95% confidence intervals. *P < 0.05; **P < 0.01 determined using the chi-square test of independence with Bonferroni-adjusted P values. ns: not significant.