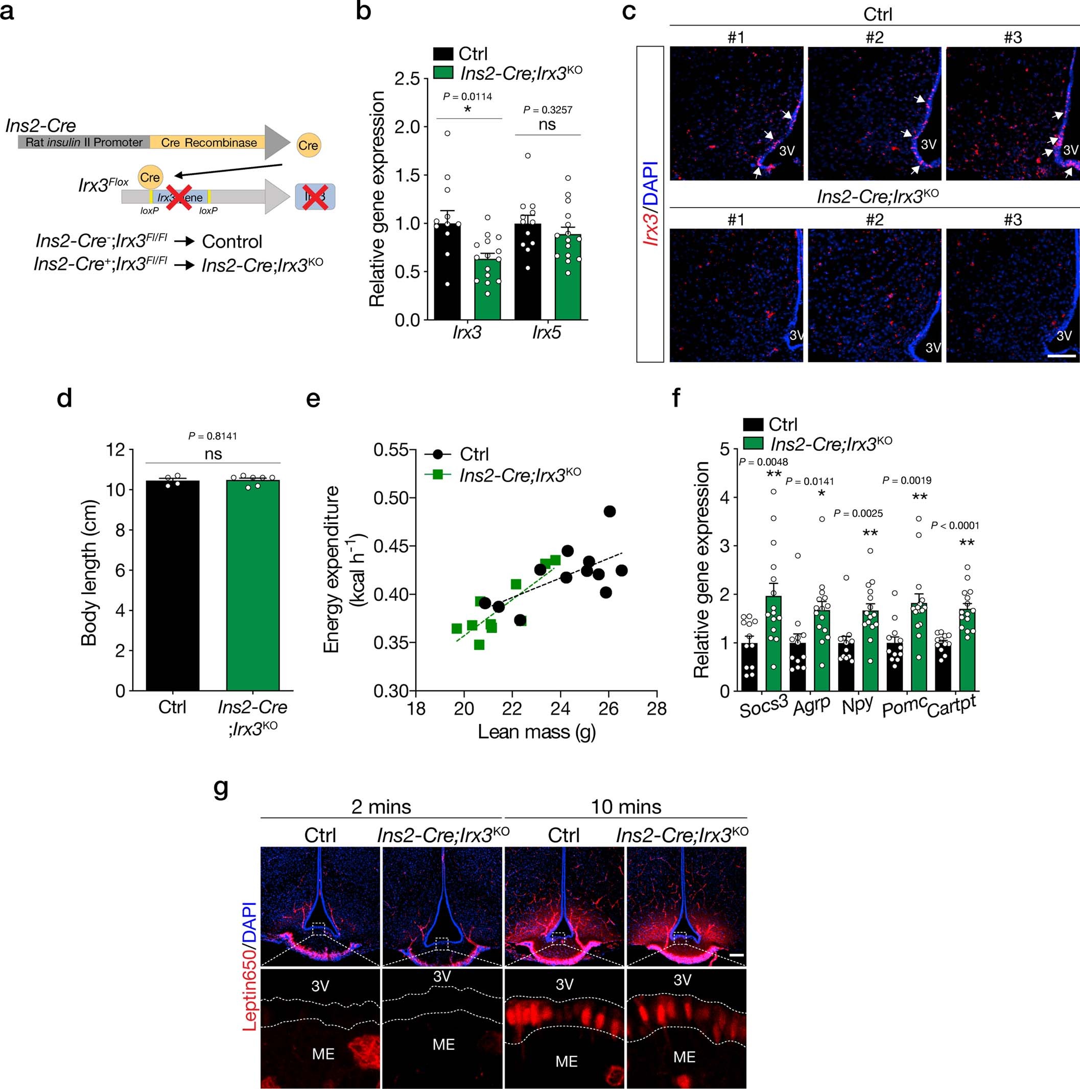
Extended Data Fig. 9: General phenotypes of Ins2-Cre;Irx3KO mice.
From: Irx3 and Irx5 in Ins2-Cre+ cells regulate hypothalamic postnatal neurogenesis and leptin response

a, Breeding scheme for the generation of Ins2-Cre;Irx3Fl/Fl (Ins2-Cre;Irx3KO) mice. b, qPCR analysis of Irx3 and Irx5 mRNA expression in micro-dissected ARC-ME (male mice; n = 12 Cont, n = 15 Ins2-Cre;Irx3KO). c, Additional images of the fluorescence RNA in situ hybridization analysis of Irx3 expression in the ventral hypothalamus of control (n = 3) and Ins2-Cre;Irx3KO (n = 3). Arrowheads denote positive signals along the walls of the third ventricle in the control, which are absent in Ins2-Cre;Irx3KO mice. d, Body length (nose-to-anus distance) of control and Ins2-Cre;Irx3KO mice at 14 weeks of age (male mice; n = 4 Cont, n = 7 Ins2-Cre;Irx3KO). e, Linear regression analysis of energy expenditure as a function of lean mass. f, Gene expression analysis in micro-dissected ARC-ME (male mice; n = 12/15). Data are represented as means ± SEM values. The asterisks indicate a significant difference (*P < 0.05; **P < 0.01, ns: not significant). P values were determined by two-tailed unpaired t test. g, Leptin650 injection study. Leptin650 was found only in the blood vessels at 2 minutes post-leptin injection. Leptin650 diffused into the parenchyma of the ventricular hypothalamus at 10 minutes post-leptin injection (Top). Leptin650 uptake by tanycytes (Bottom). Dashed lines indicate the ventricular tanycytic layer. Scale bar, 100 μm.