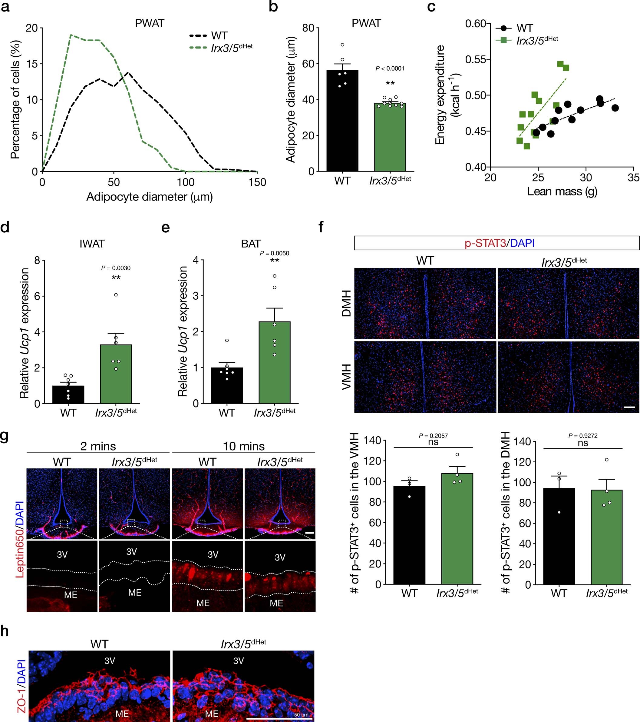
Extended Data Fig. 2: Metabolic phenotypes of Irx3/5dHet mice.
From: Irx3 and Irx5 in Ins2-Cre+ cells regulate hypothalamic postnatal neurogenesis and leptin response

a, Frequency distribution and b, average of adipocyte diameter in PWAT of WT and Irx3/5dHet mice (male mice; n = 6/10). c, Linear regression analysis of energy expenditure as a function of lean mass. d-e, qPCR analysis of Ucp1 mRNA expression in (d) IWAT and (e) BAT (male mice; n = 7 WT, n = 6 Irx3/5dHet). f, Representative images and quantification of the number of p-STAT3+ cells in the VMH and DMH following leptin injection (male mice; n = 3 WT-Leptin, n = 4 Irx3/5dHet-Leptin). Scale bar, 100 μm. Data are represented as means ± SEM values. *P < 0.05; **P < 0.01 by two-tailed unpaired t test. ns: not significant. g, Visualization of fluorescence-conjugated leptin (Leptin650) in the ventricular hypothalamus of wild-type and Irx3/5dHet mice. Leptin650 was found only in the blood vessels at 2 minutes post-leptin injection. Leptin650 diffused into the parenchyma of the ventricular hypothalamus at 10 minutes post-leptin injection (Top). Leptin650 uptake by tanycytes. Dashed lines indicate the ventricular tanycytic layer (Bottom). Scale bar, 100 μm. h, Representative Images of ZO-1 immunostaining in the ventricular tanycytic layer of WT and Irx3/5dHet mice. Scale bar, 50 μm.