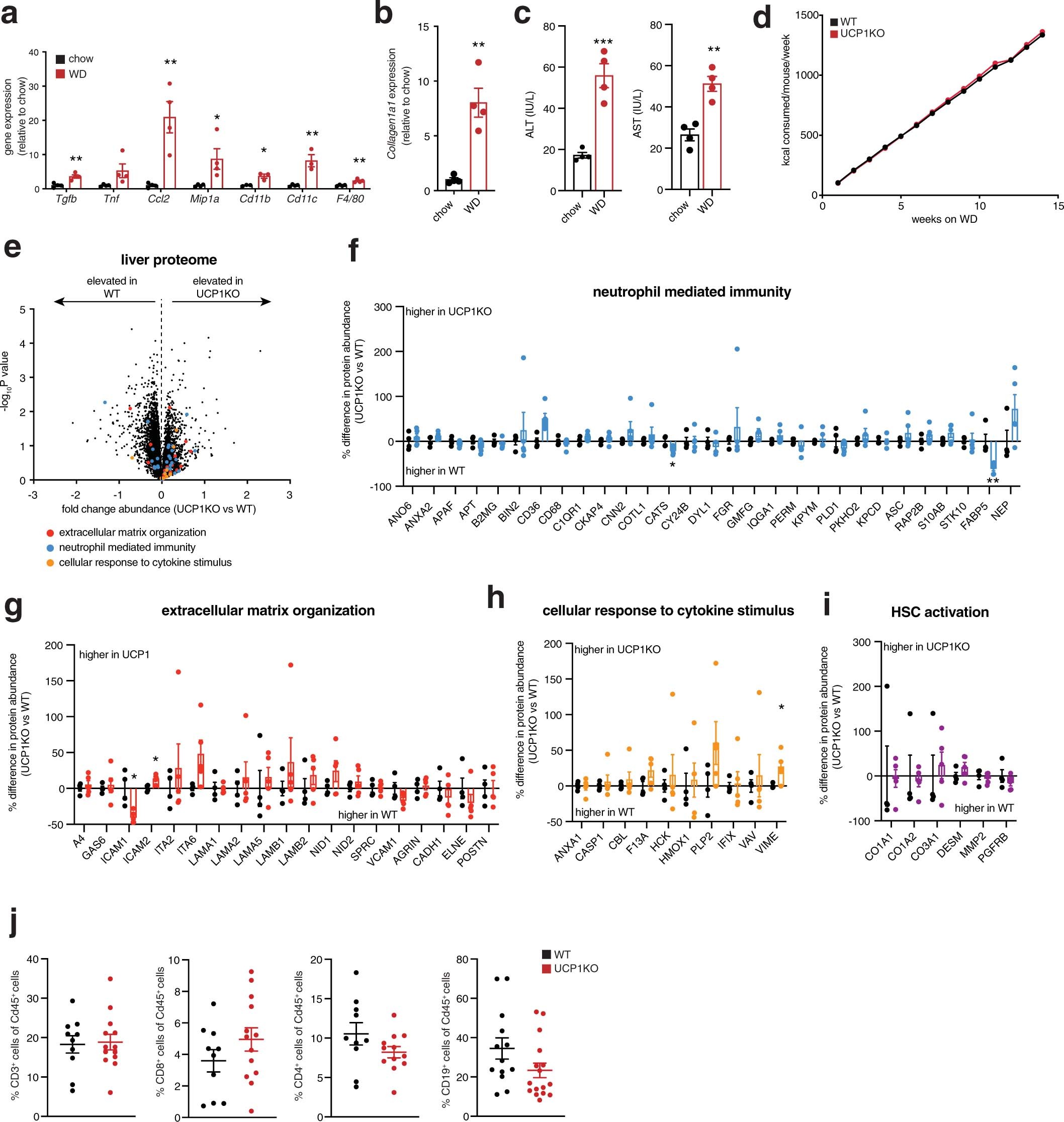
Extended Data Fig. 2: Validation of western diet as a model of NAFLD, food intake during WD, chow diet liver assessment and lymphoid immune populations.
From: UCP1 governs liver extracellular succinate and inflammatory pathogenesis

a, b, Relative gene expression in liver of mice following 14 weeks on chow or western diet (n = 4 except Cd11b chow n = 3, Cd11c WD n = 3). c, Levels of ALT (left) and AST (right) in plasma following 14 weeks chow or WD feeding (n = 4). d, Calories consumed during 14 weeks WD feeding comparing WT and UCP1KO mice (n = 10). e-i, Protein abundance differences of annotated pathways proteins or HSC activation proteins between WT and UCP1KO liver following 14 weeks chow feeding. (WT n = 4, UCP1KO n = 5). Data represent fold over WT. j, Fraction of CD45+ cells for each indicated population from livers of WT and UCP1KO mice following 14 weeks on WD (CD3, CD8 WT n = 10, UCP1KO n = 13; CD4 WT n = 10, UCP1KO n = 12; CD19 WT n = 13, UCP1KO n = 16). *P < 0.05, **P < 0.01, ***P < 0.001 (two-tailed Student’s t-test for pairwise comparisons). Data are mean ± s.e.m. See source data for precise p values.