Extended Data Fig. 3: Single-cell RNA-seq of β-cells reveals characteristic transcriptional signatures (related to Fig. 4).
From: In vivo screen identifies a SIK inhibitor that induces β cell proliferation through a transient UPR

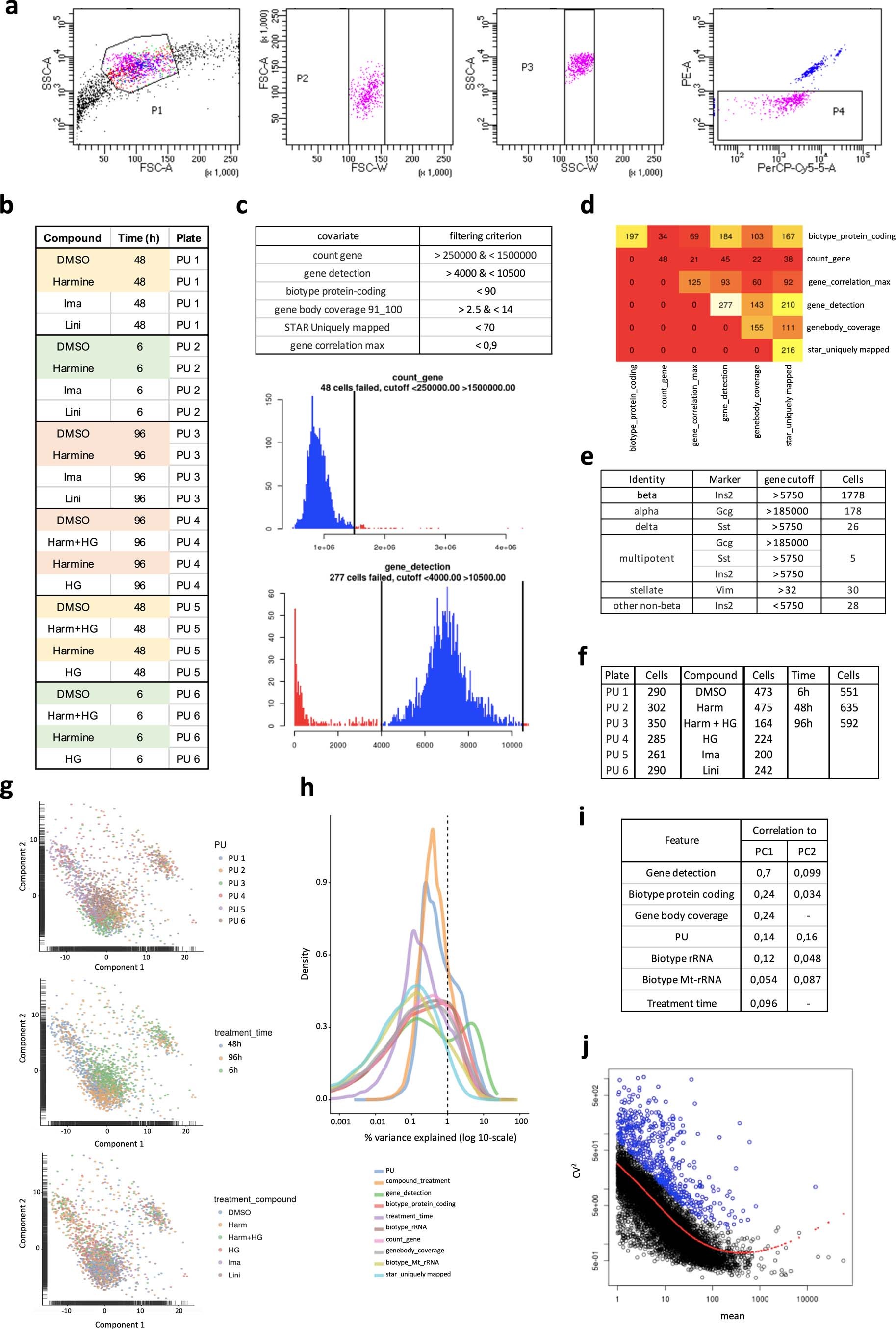
(a) FACS of wild-type islet cells. An example is shown with HG-treated cells. The 7-AAD was added to deselect proapoptotic cells. Different gates based on the forward-scatter vs. side-scatter (P1), width of the forward-scatter (P2) and the side-scatter (P3) and Cy5neg (7-AADneg, P4) cells were applied before sorting the cells into 384-well plates. (b-j) Pre-processing: Quality Control (QC) and feature selection. (b) Experimental setup: Each plate (PU: plate unit) corresponds to one experiment. Similar conditions between experiments are outlined in different colors, showing partial experimental overlap from one plate to another. (c) QC covariates: Filtering criterion (upper panel) histogram for count gene/count depth (middle panel), histogram for gene detection (lower panel). Failed cells are shown in red, and the cutoff value is indicated in the upper panel. (d) Summary of QC statistics. The total number of cells below the cutoff value for each criterion is shown along the diagonal. (e) The number of cells per identity: the molecular marker for each cellular identity and the gene cutoff value for each marker are indicated. (f) The number of β-cells per condition (plate unit, treatment time, and compound treatment). (g) Principal component analysis underscoring the cell distribution according to 3 conditions: PU, treatment time, and compound treatment. Note the marked distribution heterogeneity according to PU and treatment time as compared to the compound treatment. (h) Explained variance for different QC covariates/batch information. The density plots show how much of the variance in expression of the genes can be explained by the various QC covariates/batch information. The vertical line indicates 1%, meaning that the genes to the left of that line have a small correlation with the covariate/batch information. The gene detection covariate explains a large amount of the variance, in contrast to PU. (i) Correlations of the most important features to principal components 1 and 2 (PC1 and PC2). (j) Feature selection: The 500 most highly variable genes are shown in blue.