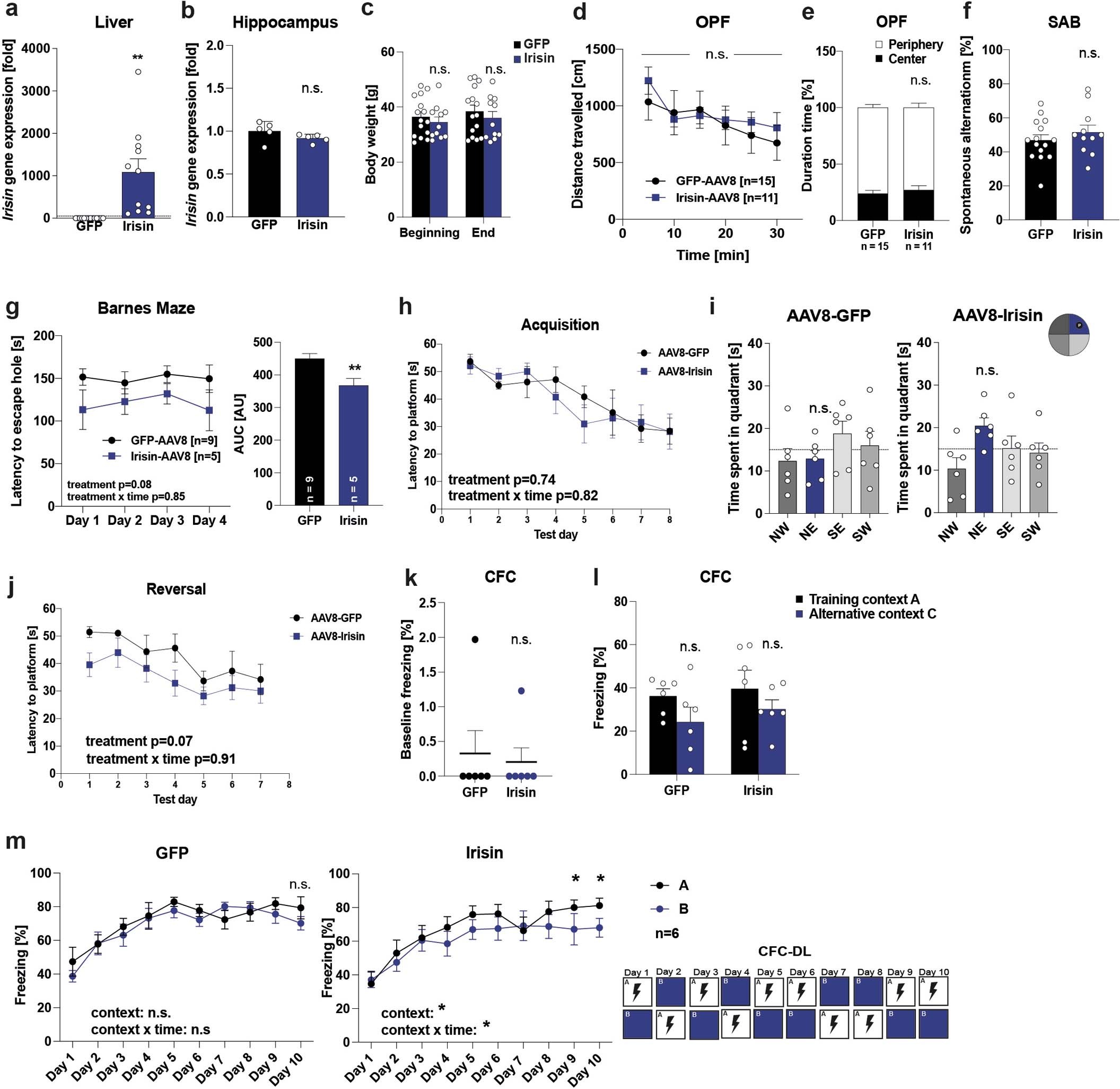
Extended Data Fig. 6: Peripheral irisin improves cognitive function in APP/PS1 transgenic mouse model of AD.
From: Exercise hormone irisin is a critical regulator of cognitive function

APP/PS1 mice were injected with AAV8-GFP or AAV8-irisin-FLAG via the tail vein. a, Liver (GFP n = 14, irisin n = 11) b, Hippocampus “irisin” mRNA expression (GFP n = 5, irisin n = 5), c, Bodyweights at the beginning and end of the experiment, d and e, OPF test, f, SAB (GFP n = 15, irisin n = 11). g, Barnes Maze, escape latency to hole (GFP n = 9, irisin n = 5), h-j, Morris-water-maze (MWM) latency to reach the target platform (h) and 24 h probe trial in in acquisition (i). SW quadrant (blue bar) was the target quadrant. Latency to reach the target platform in reversal (j) (GFP n = 6, irisin n = 6). k and l, Baseline freezing (k) and freezing in CFC (l), m, CFC-DL (n = 6 per group). RM-Two-way ANOVA (c, d, e, g left, h, j, l, m), One-way ANOVA followed by Fisher’s LSD. Significance was assigned only if time spent in the target quadrant was significantly different from all other quadrants (i), Two-tailed t-test (b, f, g right, k), Two-tailed t-test with Welch’s correction (a). *p < 0.05, **p < 0.01, n.s.= not significant. Data are represented as mean ± SEM of biologically independent samples. See source data for exact p-values.