Extended Data Fig. 8: Mitochondrial analysis metabolic reprogramming in mammalian models.
From: Heritable shifts in redox metabolites during mitochondrial quiescence reprogramme progeny metabolism

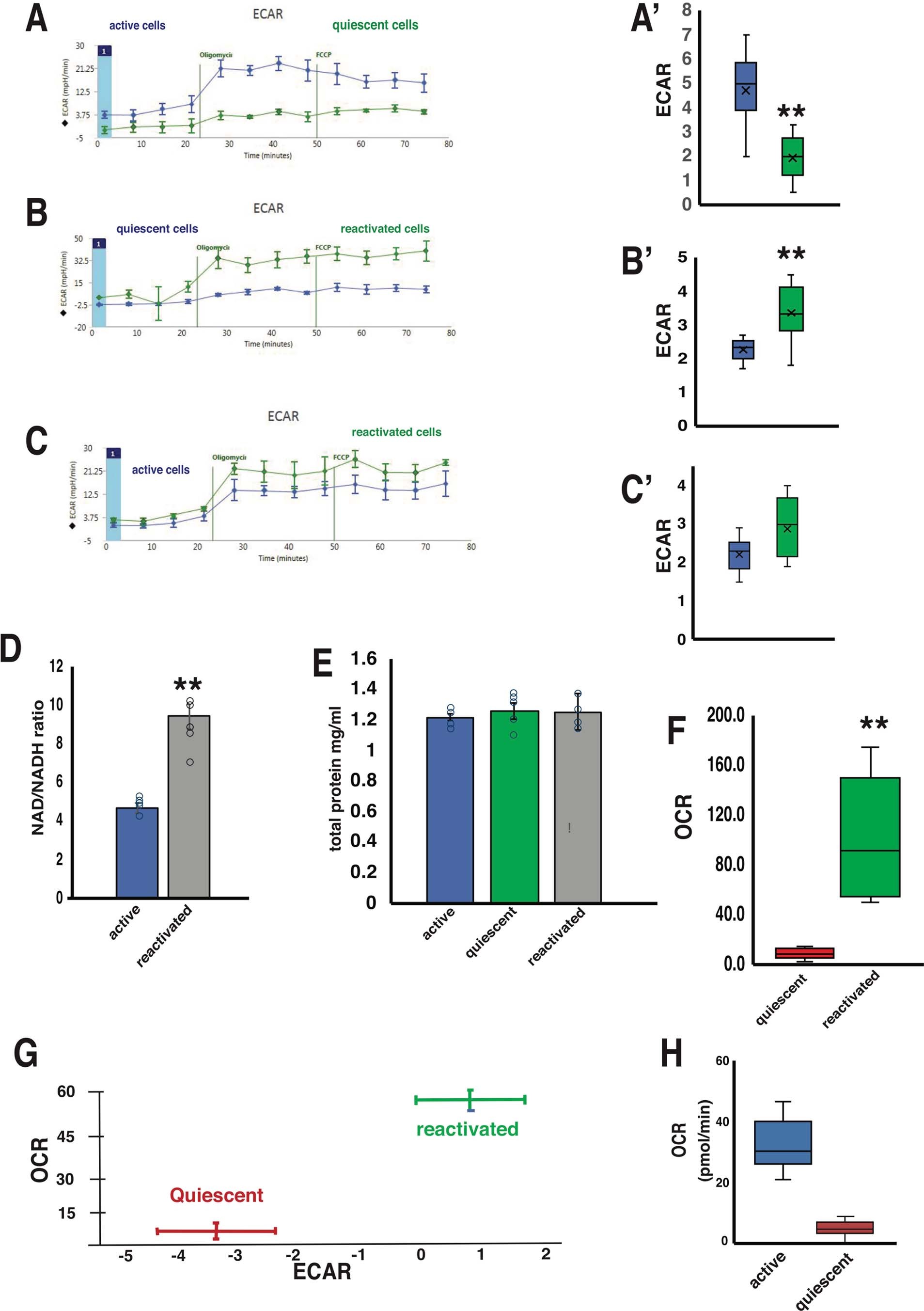
a) An ECAR trace read comparing active and quiescent NIH 3T3 cells(n = 9 biological replicates). A’) ECAR data comparing active and quiescent cells compiled from multiple experiments(n = 9 biological replicates). b) ECAR trace reads for quiescent and reactivated NIH 3T3 cells(n = 9 biological replicates). B’) ECAR data for quiescent and reactivated cells compiled from multiple experiments(n = 9 biological replicates). c) ECAR trace read comparing active and reactivated 3T3 cells(n = 9 biological replicates). (Box and whisker plots = The box represents the upper/lower quartile of the data presented the line within the box is the mean of the data presented. The whisker represent the maximum and minimum of the data.) C’) ECAR data for active and reactivated cells compiled from multiple experiments(n = 9 biological replicates). d) NAD/NADH ratios for active and reactivated 3T3 cells (n = 9 biological replicates). e) Protein measurements showing no difference in protein content in samples used in Seahorse mitochondrial assays(n = 9 biological replicates). f) OCR measurements comparing quiescent and reactivated NIH 3T3 cells compiled from multiple experiments(n = 9). g) Energy map for quiescent and reactivated NIH 3T3 cells(n = 9 biological replicates). h) OCR measurements for active NIH 3T3 cells or quiescent 3T3 cells(n = 9 biological replicates). Error bars represent 1X standard deviation *p < .05 **p < .005, calculated by students t-test.