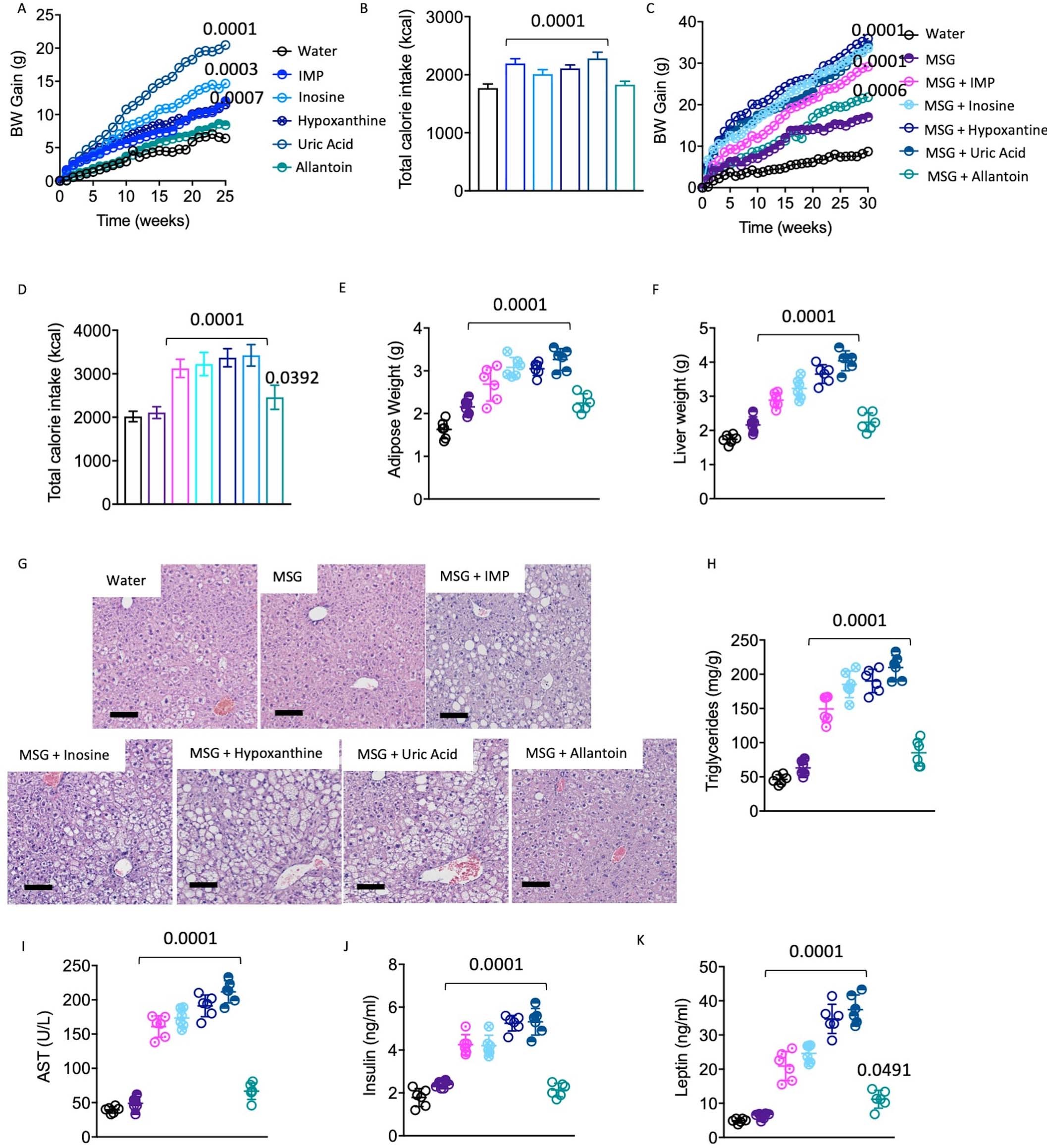
Extended Data Fig. 4: Downstream products of IMP exacerbate MSG-induced metabolic syndrome.

A) Body weight gain and B) cumulative total caloric intake in wild type mice on water control, or exposed to IMP, inosine, hypoxanthine, uric acid or allantoin (300 μM) for 30 weeks. C) Body weight gain and D) total caloric intake in wild type mice on water control, or exposed to MSG (30 mM) alone or in combination with IMP, inosine, hypoxanthine, uric acid or allantoin (300 μM) for 30 weeks. E) Epididymal adipose weight, F) liver weight, G) representative H&E images of liver, H) intrahepatic triglycerides and I) plasma AST, J) insulin and K) leptin levels in wild type mice of the same groups as in C). Size bar: 20 µm. Data in E-F, H-K represent individual points with mean ± SEM. Data in B and D represent mean ± SEM. Data in A and C represent the meanOne Way ANOVA. N = 6 mice per group.