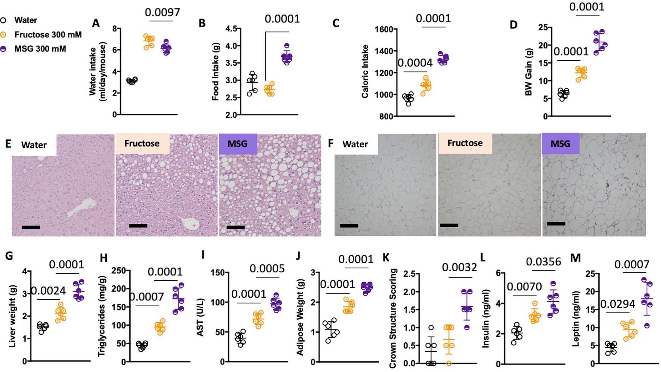
Extended Data Fig. 1: MSG is a more potent inducer of metabolic syndrome than fructose.

A) Mean daily water intake, B) daily food intake and C) total caloric intake in wild type mice on water control or exposed to the same amount of fructose or MSG (300 mM) for 15 weeks. D) Body weight gain in the same groups as in A). E) Representative H&E images of liver and F) epididymal adipose in the same groups as in A). Size bar: 20 µm G) Liver weight, H) intrahepatic triglycerides and I) plasma AST levels in the same groups as in A). J) Epididymal adipose weight and K) crown structure scoring as well as L) fasting plasma levels of insulin and M) leptin in the same groups as in A). Data in A-B and D-M represent individual points with mean ± SEM. Data in C represent mean ± SEM. One Way ANOVA. N = 6 mice per group.