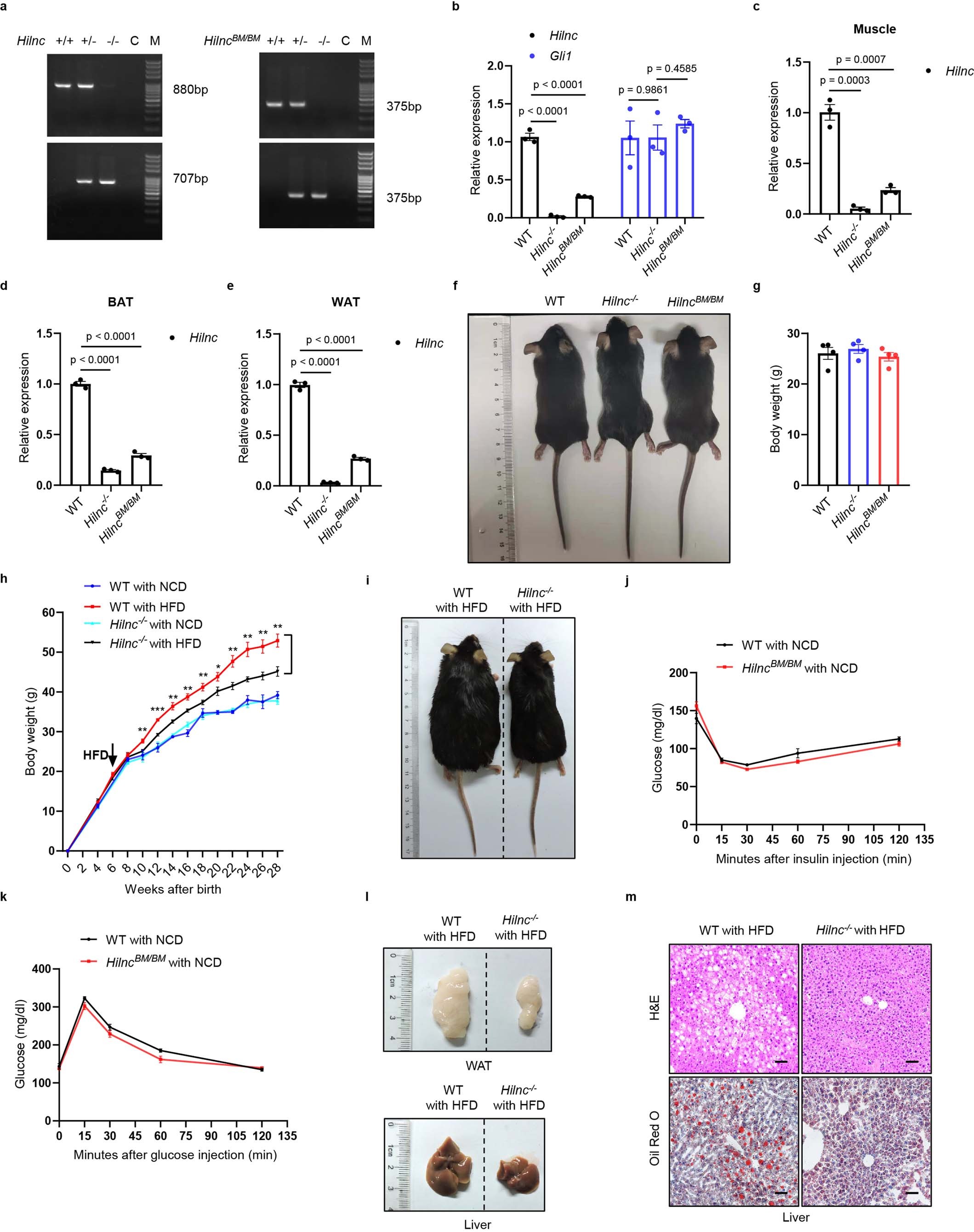
Extended Data Fig. 3: Generation and phenotype of Hilnc-/- and HilncBM/BM mice.
From: Loss of Hilnc prevents diet-induced hepatic steatosis through binding of IGF2BP2

a, PCR analysis of 4-week-old mice revealed the presence of Hilnc-/- and HilncBM/BM mice as expected. b,c,d,e, Relative expression of Hilnc in the MEF (b), muscle (c), WAT (d) or BAT (e) of Hilnc-/- and HilncBM/BM mice (n = 3 biologically independent samples). f,g, Representative images (f) and body weights (g, n = 4 biologically independent samples) were monitored in 8-week-old WT, Hilnc-/- or HilncBM/BM male mice. h, Glucose tolerance tests of 10-week-old WT and HilncBM/BM male mice fed a NCD (n = 4 biologically independent animals). i, Insulin tolerance tests of 10-week-old WT and HilncBM/BM male mice fed a NCD (n = 4 biologically independent animals). j, Growth curves of WT and Hilnc-/- mice on a NCD and HFD, respectively (n = 5 biologically independent animals). The P values were 0.0044, 0.0001, 0.0050, 0.0052, 0.0082, 0.4215, 0.0067, 0.0042, 0.0051 and 0.0050 (left to right). k, Representative images of 22-week-old WT and Hilnc-/- male mice fed a HFD for 16 weeks. l, Representative images of abdominal WAT (upper) and liver (lower) from 22-week-old WT or Hilnc-/- male mice fed a HFD for 16 weeks. m, H&E and oil Red O staining of liver sections from WT and Hilnc-/- mice fed a HFD; scale bar, 50 μm. The P value was calculated by two-tailed unpaired t-test. Data are means ± SEM. *P < 0.05, **P < 0.01, ***P < 0.001.