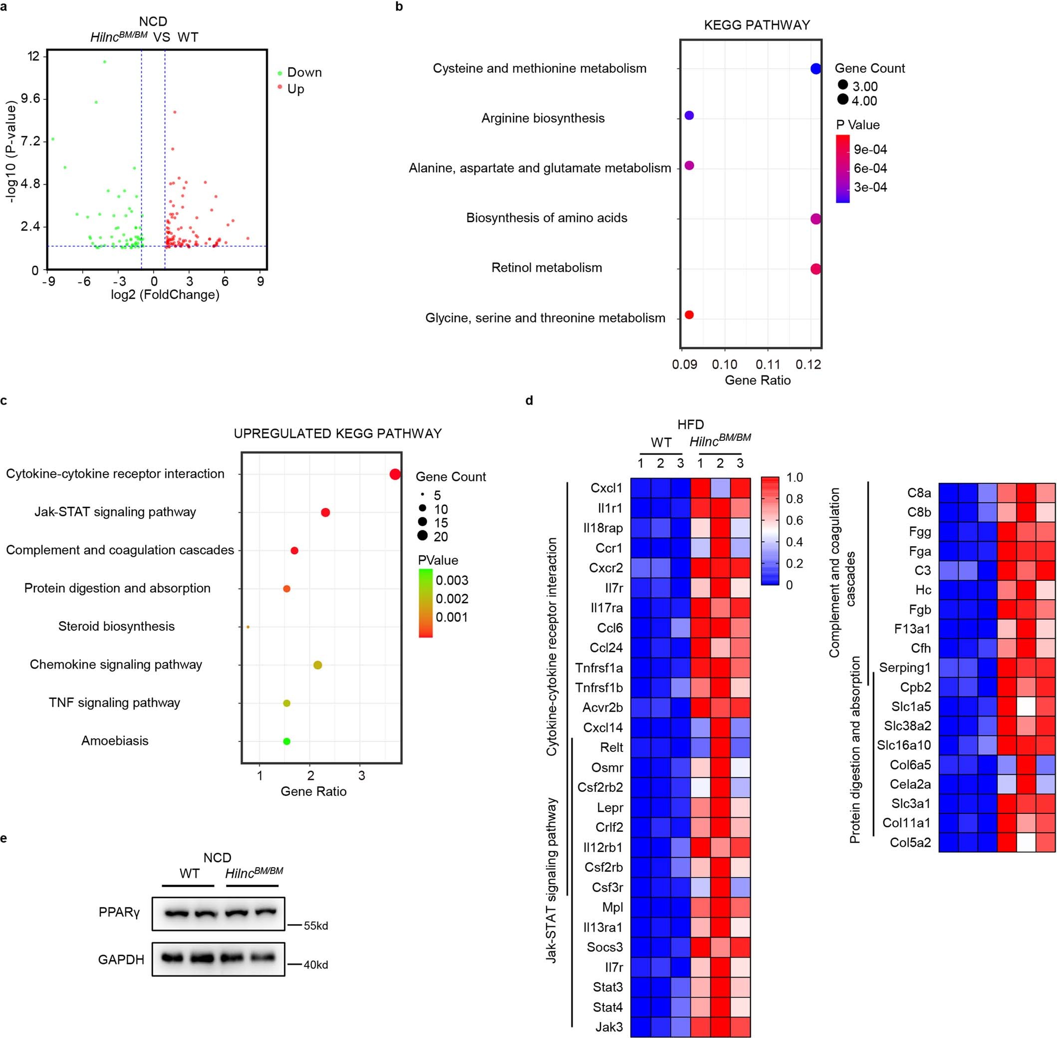
Extended Data Fig. 6: The gene expression level in the livers of WT and HilncBM/BM mice fed a NCD or HFD.
From: Loss of Hilnc prevents diet-induced hepatic steatosis through binding of IGF2BP2

a, Volcano plot showing the changed genes in the livers of 22-week-old HilncBM/BM mice fed a NCD for 16 weeks compared with WT livers. b, KEGG pathway enrichment analysis of transcripts differentially expressed between livers isolated from WT and HilncBM/BM mice fed a NCD. c, Upregulated KEGG pathway enrichment analysis of transcripts differentially expressed between livers isolated from WT and HilncBM/BM mice fed a HFD. d, Heat map showing the changed genes that were enriched in different upregulated KEGG pathways. The heatmap is draw based on normalized expression levels. e, Western bolt showed the protein level of PPARγ in the livers of WT and HilncBM/BM mice fed a NCD.